Cos'è ElectroYou | Login Iscriviti

ElectroYou - la comunità dei professionisti del mondo elettrico

Analisi di un circuito retroazionato

Elettronica lineare e digitale: didattica ed applicazioni

Moderatori: Foto Utentecarloc, Foto Utenteg.schgor, Foto UtenteBrunoValente, Foto UtenteIsidoroKZ

2
voti

[11] Re: Analisi di un circuito retroazionato

Messaggioda Foto UtentePiercarlo » 18 ott 2017, 17:35

oiram92 ha scritto:
Piercarlo ha scritto:Dimenticavo: visto che il circuito esce di Drain tramite M7, devi tener conto (e di brutto) dell'entità e della natura del carico per definire il guadagno del tutto.


intendi quello che dicevo prima sul fatto che dopo aver tagliato il gate di M_1 bisogna determinare l'impedenza di ingresso e riportarla in uscita?


No, perché in realtà qui impedenza di ingresso e uscita alla fine sono la stessa cosa (e "l'impedenza d'ingresso" di M1 ad anello aperto non ha molto senso visto il suo essere praticamente un circuito aperto). Quello che intendevo dire è che il carico di uscita (un condensatore in questo caso) va considerato un elemento che contribuisce a definire il guadagno ad anello aperto e, prima di procedere devi valutare se il suo contributo è significativo o meno.
Ma forse è soltanto un mio fasciarmi la testa prima di rompermela... Potrò dire qualcosa di sensato solo dopo aver fatto tutti i conti! :-o
Avatar utente
Foto UtentePiercarlo
24,0k 6 11 13
G.Master EY
G.Master EY
 
Messaggi: 6719
Iscritto il: 30 mar 2010, 19:23
Località: Milano

0
voti

[12] Re: Analisi di un circuito retroazionato

Messaggioda Foto Utenteoiram92 » 18 ott 2017, 17:48

:lol: va bene grazie mille :ok: in attesa di una risposta (tua o da parte di altri) continuo a spulciare per bene le dispense, magari riesco a trovare qualcosa che mi possa aiutare a capire come procedere
Avatar utente
Foto Utenteoiram92
333 2 7
Frequentatore
Frequentatore
 
Messaggi: 183
Iscritto il: 30 mag 2014, 18:25

5
voti

[13] Re: Analisi di un circuito retroazionato

Messaggioda Foto UtenteIsidoroKZ » 18 ott 2017, 22:55

In che universita` danno dei problemi cosi` divertenti? Hai detto che e` Elettronica Applicata II, suppongo alla laurea magistrale! Chi e` il docente e quale libro usate?

Secondo me si puo` fare cosi`: modella i transistori da M1 a M6 come un generatore pilotato di corrente di valore gm. Puoi trascurare le resistenze dei MOS rd perche' sono tutte collegate a nodi a bassa impedenza. La transconduttanza dei 6 transistor e` solo data dalla transconduttanza di M1 ed M2. Il circuito equivalente diventa



Hai un polo dovuto al carico CL, un altro dovuto a CC, ma hai la possibilita` di avere uno zero con RC e CC, in modo da compensare il sistema intorno alla frequenza di crossover. Non guardare il guadagno in bassa frequenza, non e` significativo e non calcolabile non sapendo esattamente tutte le rd.
Per usare proficuamente un simulatore, bisogna sapere molta più elettronica di lui
Plug it in - it works better!
Il 555 sta all'elettronica come Arduino all'informatica! (entrambi loro malgrado)
Se volete risposte rispondete a tutte le mie domande
Avatar utente
Foto UtenteIsidoroKZ
121,2k 1 3 8
G.Master EY
G.Master EY
 
Messaggi: 21059
Iscritto il: 17 ott 2009, 0:00

0
voti

[14] Re: Analisi di un circuito retroazionato

Messaggioda Foto Utenteoiram92 » 19 ott 2017, 12:54

IsidoroKZ ha scritto:In che universita` danno dei problemi cosi` divertenti? Hai detto che e` Elettronica Applicata II, suppongo alla laurea magistrale! Chi e` il docente e quale libro usate?


:lol: università di Catania, laurea triennale (non magistrale) corso di Elettronica II. Tra i libri consigliati (e che sono riuscito a reperire) ho scelto "Circuiti Integrati Analogici 2ed (Gray-Meyer) McGraw-Hill" che purtroppo non è all'altezza del corso. L'ho spulciato per bene ma (ad esempio) non ho trovato nessun riferimento alle equazioni di Blackman o di Rosenstark. La parte teorica sulla compensazione (con gli schemi a blocchi) è fatta veramente bene però..finché non riesco ad individuare i blocchi di azione e reazione in un circuito..beh me ne faccio poco a sapere come calcolare tutti quei parametri di progetto che spiega tramite le fdT dei blocchi stessi.

IsidoroKZ ha scritto:Secondo me si può fare cosi`... Non guardare il guadagno in bassa frequenza, non e` significativo e non calcolabile non sapendo esattamente tutte le rd.


Il fatto è che il prof vuole proprio tutto ciò, lasciando tutto indicato. Dell'esercizio ho la soluzione ma non lo svolgimento, per questo cercavo di capire un po' come funziona il circuito, magari aiuta. Riporto le soluzioni:

R_C = \frac{1}{g_{m7}}

T(s)= g_{m1,2}\;r_{d6}\;g_{m7}\;(r_{d7} \parallel r_{d8}) \cdot \frac{1}{1+s\; r_{d6}\;g_{m7}(r_{d7} \parallel r_{d8})\; C_C} \cdot \frac{1}{1+s\; \frac{C_L}{g_{m7}}}

\omega_{GBW} = \frac{g_{m1,2}}{C_C}

Per il margine di fase di 60° è richiesto che sia C_C = \frac{p_2}{\omega_{GBW}} \; \frac{g_{m1,2}}{g_{m7}}\;C_L

Adesso, riprendendo dal punto in cui avevo interrotto prima, ovvero da questo schema:



Innanzitutto bisogna determinare R_C, ma come si fa? Avendo a disposizione la soluzione suddetta intuisco che i passi per compensare il circuito sono:

1) determinare i nodi ad alta impedenza del circuito (in questo caso i nodi 5 e 6)
2) calcolare la resistenza vista dai due nodi suddetti, questa sarà la R_C

corretto?

Il secondo passo dell'analisi è il taglio della rete di retroazione con conseguente calcolo del guadagno d'anello T(s). Per quanto riguarda il taglio sono ancora convinto che il punto corretto per effettuarlo sia sul gate di M_1 perché collega l'ingresso con l'uscita. Per quanto riguarda invece il guadagno d'anello non so che pesci prendere. Teoricamente devo calcolare il rapporto tra la fdT del blocco di azione e la fdT del blocco di reazione ma non riesco a vedere il circuito in questo modo. Avendo ragionato sul funzionamento del circuito grazie all'aiuto di Foto UtentePiercarlo ho capito che il nodo di uscita è il 5 quindi, secondo l'idea che mi sono fatto, il guadagno d'anello dovrebbe essere determinato dal rapporto:

T(s) = \frac{v_5}{v_i}

dove v_5 è la tensione sul nodo 5. Supponendo che il mio ragionamento sia corretto ho provato ad andare a ritroso nel circuito per tentare di risalire alla tensione sul nodo ma: con il modello ibrido mi perdo (sicuramente lo disegno male) e senza modello equivalente mi risulta un po' più complicato del normale (non avendo ancora molta esperienza). Ricordo che tempo fa Foto UtenteIsidoroKZ mi aveva invitato a risolvere l'analisi senza sostituire il modello equivalente..mi sa che è giunto il momento (sono obbligato) di seguire il suo consiglio. Qualcuno potrebbe darmi una mano a determinare questa tensione?

PS: scusate per il papiro
Avatar utente
Foto Utenteoiram92
333 2 7
Frequentatore
Frequentatore
 
Messaggi: 183
Iscritto il: 30 mag 2014, 18:25

0
voti

[15] Re: Analisi di un circuito retroazionato

Messaggioda Foto Utenteoiram92 » 20 ott 2017, 19:00

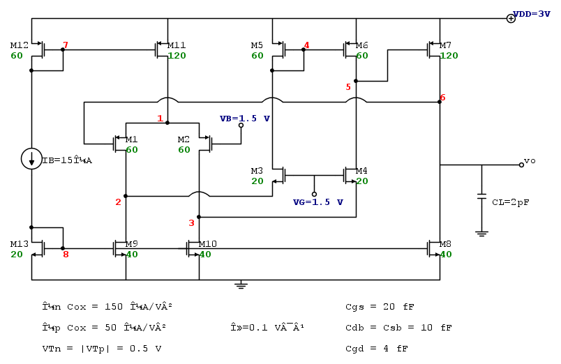
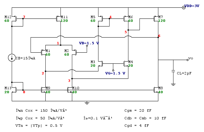
Dunque, ho ripassato la parte sulla retroazione dal "Gray, Meyer - Analysis and design of analog integrated circuits 5ed" (a poco a poco mi ri-studierò a materia interamente da questo libro che, nonostante sia in inglese, è molto più comprensibile e soprattutto completo del suo equivalente italiano..). Ripartiamo dall'inizio in modo da avere tutto sotto, schemi compresi. Il circuito iniziale assegnato è il seguente:



Prima di procedere con il circuito di piccolo segnale (non quello esplicito - ibrido) bisogna fare le seguenti considerazioni:

1) la coppia di MOS M_{11},M_{12} è solo uno specchio di corrente utilizzato per polarizzare correttamente la coppia differenziale costituita da M_1,M_2 quindi per piccoli segnali è un generatore di corrente aperto. Pertanto i source di M_1,M_2 li mettiamo direttamente a massa. Inoltre, poiché anche il gate di M_2 è a massa, segue che esso ha una v_{SG2}=0 quindi è interdetto. Allora anche il gate ed il source di M_4 sono entrambi a massa e pertanto anche tale MOS è interdetto.

2) discorso simile al precedente per le coppie di MOS M_9,M_{13} e M_{10},M_{13} in quanto formando uno specchio di corrente presentano alta impedenza di uscita (correggetemi se sbaglio) e di conseguenza il (piccolo) segnale uscente dal drain di M_1 e M_2 scorre praticamente per intero verso i source di M_3 ed M_4 rispettivamente.

3) il MOS M_5 è connesso a diodo quindi è soltanto una resistenza

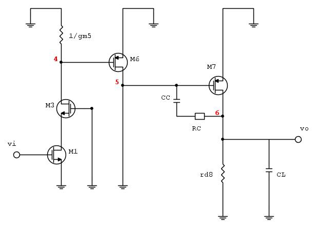
La precedente parte in grassetto va attenzionata per bene perché mi sa proprio di aver toppato nel ragiomento. Applicando le precedenti considerazioni ed effettuando il taglio della rete di retroazione sul gate di M_1 si giunge al seguente schema:



Per calcolare il guadagno d'anello vediamo il percorso che compie il segnale. Il segnale v_i applicato al gate di M_1 viene "convertito" in segnale di corrente ed esce dal drain di M_1 assumendo la forma:

i_{N1} = g_{m1} v_i

i MOS M_1,M_3 formano un buffer di corrente quindi il segnale passa inalterato(?) e raggiunge il nodo 4. La tensione al nodo 4 è pari a:

v_4 = \frac{g_{m1}}{g_{m5}} v_i

e questa non è altro che il segnale di ingresso di un nuovo stadio dell'amplificatore. Di conseguenza, ripetendo le stesse considerazioni fatte per il MOS M_1 si ha che la corrente in uscita dal drain di M_6 è pari a:

i_{N6} = g_{m6} v_4 = \frac{g_{m1}\;g_{m6}}{g_{m5}} v_i

adesso però dovrei calcolare la tensione v_5 al nodo che sarebbe data dal prodotto tra le corrente i_{N6} del passo precedente per la resistenza vista dal nodo 5..Tuttavia questa è pari al parallelo tra la resistenza di drain r_{d6} con il cortocircuito no? c'è qualcosa che non mi torna..

@Foto UtenteIsidoroKZ purtroppo il tuo equivalente non va bene come puoi ben capire dalle soluzioni che ho postato nel post precedente..

Ho appena trovato un esercizio svolto dal mio prof (ma purtroppo non è commentato), magari possiamo prima svolgere insieme l'altro? Ci sto sbattendo la testa da giorni e vorrei capire..
Avatar utente
Foto Utenteoiram92
333 2 7
Frequentatore
Frequentatore
 
Messaggi: 183
Iscritto il: 30 mag 2014, 18:25

2
voti

[16] Re: Analisi di un circuito retroazionato

Messaggioda Foto UtentePiercarlo » 20 ott 2017, 19:38

oiram92 ha scritto:Dunque, ho ripassato la parte sulla retroazione dal "Gray, Meyer - Analysis and design of analog integrated circuits 5ed" (a poco a poco mi ri-studierò a materia interamente da questo libro che, nonostante sia in inglese, è molto più comprensibile e soprattutto completo del suo equivalente italiano.)


Tra la terza edizione (quella da cui è stata ricavata la traduzione italiana) e la quinta sono passati 15 anni! :D
Se non ce l'hai già, procurati anche un secondo testo (magari il Sedra-Smith che, acciuffato su abebooks in edizione indiana, costa al massimo 35 euro) che può aiutare a inquadrare le cose meglio quando il primo testo può sembrarti poco chiaro).

Prima di procedere con il circuito di piccolo segnale (non quello esplicito - ibrido) bisogna fare le seguenti considerazioni:

1) la coppia di MOS M_{11},M_{12} è solo uno specchio di corrente utilizzato per polarizzare correttamente la coppia differenziale costituita da M_1,M_2 quindi per piccoli segnali è un generatore di corrente aperto. Pertanto i source di M_1,M_2 li mettiamo direttamente a massa.


Perché?

Inoltre, poiché anche il gate di M_2 è a massa, segue che esso ha una v_{SG2}=0 quindi è interdetto. Allora anche il gate ed il source di M_4 sono entrambi a massa e pertanto anche tale MOS è interdetto.


Chi l'ha detto?

2) discorso simile al precedente per le coppie di MOS M_9,M_{13} e M_{10},M_{13} in quanto formando uno specchio di corrente presentano alta impedenza di uscita (correggetemi se sbaglio) e di conseguenza il (piccolo) segnale uscente dal drain di M_1 e M_2 scorre praticamente per intero verso i source di M_3 ed M_4 rispettivamente.


Ok (non per nulla avevo ridisegnato il circuito per levarmi di torno tutta la fuffa che serve solo a instradar le correnti di polarizzazione)

La precedente parte in grassetto va attenzionata per bene perché mi sa proprio di aver toppato nel ragiomento.


Il toppone c'è e sta nel considerare, in un circuito di piccolo segnale, le connessioni a massa effettive anche per le polarizzazioni. Sono cose che non c'entra nulla l'una con l'altra.

Applicando le precedenti considerazioni ed effettuando il taglio della rete di retroazione sul gate di M_1 si giunge al seguente schema (...)


Che è da rivedere completamente! :-o

Sul resto ti risponderà meglio Foto UtenteIsidoroKZ. Comunque, visto che i dubbi li hai, esplorali per benino! :D
Avatar utente
Foto UtentePiercarlo
24,0k 6 11 13
G.Master EY
G.Master EY
 
Messaggi: 6719
Iscritto il: 30 mar 2010, 19:23
Località: Milano

0
voti

[17] Re: Analisi di un circuito retroazionato

Messaggioda Foto Utenteoiram92 » 20 ott 2017, 20:49

Grazie per la celere risposta e condivido pienamente ciò che dici. Infatti ad un certo punto dell'analisi è palese che sono state fatte considerazioni molto sbagliate sul circuito (da parte mia ovviamente).

Continuerò a studiare la situazione perché alla fine mi sono reso conto che il (mio) vero problema sta nel capire cosa devo realmente fare.
Avatar utente
Foto Utenteoiram92
333 2 7
Frequentatore
Frequentatore
 
Messaggi: 183
Iscritto il: 30 mag 2014, 18:25

0
voti

[18] Re: Analisi di un circuito retroazionato

Messaggioda Foto Utenteoiram92 » 23 ott 2017, 19:15

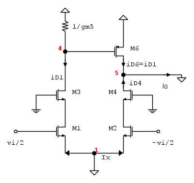
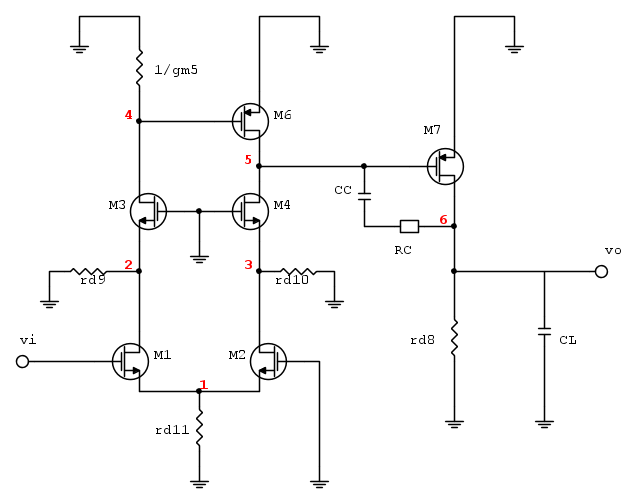
Ci sono quasi credo :mrgreen: Innanzitutto vogliamo calcolare il guadagno d'anello quindi tagliamo la rete di reazione e analizziamo il guadagno. Il circuito è il seguente (in cui ho indicato il verso delle correnti che ci interessano):



Dalla LKC al nodo 1 si ha :

i_x = - \frac{g_{m1}}{1+r_{d11}(g_{m1}+g_{m2})} \;v_i

poiché (per ipotesi) i MOS M_1,M_2 della coppia differenziale sono matched allora g_{m1}=g_{m2}=g_{m1,2} pertanto:

v_x = r_{d11}\;i_x = - g_{m1,2}\;\frac{r_{d11}}{1+r_{d11}(2g_{m1,2})}\;v_i = -g_{m1,2}\;(r_{d11}\parallel \frac{1}{2g_{m1,2}})\;v_i \approx -\frac{v_i}{2}

Allora:

i_{D1}=i_{D2} = g_{m1,2} \;\frac{v_i}{2}

Le correnti passano attraverso i buffer di corrente e arrivano rispettivamente ai nodi 4 e 5. La tensione sul nodo 4 (che è proprio la v_{sg6} cambiata di segno) è data da:

v_4 = - v_{sg6} = \frac{g_{m1,2}}{g_{m5}}\;\frac{v_i}{2}

quindi adesso, conoscendo la corrente i_{sd6}, facendo una LKC al nodo 5 si ha che:

-g_{m6} \frac{g_{m1,2}}{g_{m5}}\;\frac{v_i}{2}+g_{m1,2} \;\frac{v_i}{2}=0 \;\;\;\rightarrow \;\;\; g_{m6}=g_{m5}

allora la corrente sul nodo 5 sarà pari a i_5 = g_{m1,2}\;v_i, di conseguenza la tensione è data da:

v_5 = - r_{d6} g_{m1,2} \;v_i

Infine, essendo v_{sg7}=-v_5 possiamo calcolare la corrente di drain:

i_{sd7} = g_{m7}\;g_{m6}\;r_{d6}\;v_i

la resistenza vista dal nodo 6 è (r_{d7}\parallel r_{d8}) quindi:

T_0 = \frac{v_o}{v_i} = g_{m1,2}\;r_{d6}\;g_{m7}\;(r_{d7}\parallel r_{d8})

sembrebbe tutto a posto, la soluzione coincide ma potrebbe essere solo "fortuna". Qualcuno potrebbe gentilmente dargli un occhiata e vedere se è tutto a posto? grazie
Avatar utente
Foto Utenteoiram92
333 2 7
Frequentatore
Frequentatore
 
Messaggi: 183
Iscritto il: 30 mag 2014, 18:25

1
voti

[19] Re: Analisi di un circuito retroazionato

Messaggioda Foto UtentePiercarlo » 23 ott 2017, 20:18

Mi sembra tutto a posto anche a me... Ma sentiamo anche il parere di Foto UtenteIsidoroKZ. :-)
Avatar utente
Foto UtentePiercarlo
24,0k 6 11 13
G.Master EY
G.Master EY
 
Messaggi: 6719
Iscritto il: 30 mar 2010, 19:23
Località: Milano

7
voti

[20] Re: Analisi di un circuito retroazionato

Messaggioda Foto UtenteIsidoroKZ » 26 ott 2017, 17:16

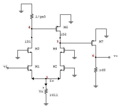
Con un po' tanto ritardo provo a rispondere. Visto che lo stadio di ingresso e` un differenziale, al posto di una analisi diretta si puo` scomporre il segnale di ingresso in una parte differenziale e una di modo comune, e considerando che il guadagno di modo comune e` molto minore di quello differenziale, si trascura quest'ultimo contributo. La scomposizione in modo differenziale e modo comune e` stata magistralmente spiegata qui http://www.electroyou.it/darwinne/wiki/ ... e-symmetry.

In questo caso il segnale di ingresso di modo differenziale e` vi (faccio riferimento allo schema del messaggio [18] con ingresso a PMOS) e il segnale di ingresso di modo comune e` vi/2 che viene allegramente trascurato. Se consideriamo solo la componente differenziale dell'ingresso abbiamo questa situazione con il punto centrale fra i due source di M1 e M2 a ground


e si deve trovare la corrente di cortocircuito Io in funzione di vi. Se possiamo trascurare tutte le r0, la corrente iD1 vale i_{D1}=\frac{v_i}{2} g_{m1}, e iD4 vale_{D4}= -\frac{-v_i}{2} g_{m2}=\frac{v_i}{2} g_{m2}. Se le transconduttanze dei transistori 1 e 2 sono uguali, si ha i_o=g_{m_{1,2}} v_i.

Non ha prescritto il medico di cortocircuitare l'uscita, ma se si vuole trovare un equivalente Norton del primo stadio meglio usare la definizione. Se l'uscita e` a ground r_{06}, che comunque avevamo supposto trascurabile, e` cortocircuitata e quindi anche se non la si fosse trascurata non avrebbe cambiato il risultato.

Sfortunatamente le altre resistenze di uscita dei MOS non vengono eliminate dal cortocircuito di uscita, ma sono trascurabili perche' collegate a nodi a bassa impedenza. ro2, ro4 e ro10 sono collegate al source di M, collegate al source di M3, mentre , quindi ad un nodo a bassa impedenza che non viene (molto) disturbato. Discorso analogo per le resistenze ro1 ed ro9, collegate al source di M3, mentre ro3 e` collegata fra due nodi a bassa impedenza (source di M3 e 1/gm5) e quindi non da` troppi problemi.

Il loro effetto e` di ridurre la transconduttanza dello stadio, ma essendo ro>>1/gm l'effetto e` limitato. La transconduttanza dello stadio vale quindi \frac{i_o}{v_i}\approx g_{m_{1,2}}=, che e` il valore che avevo indicato nel messaggio [13].

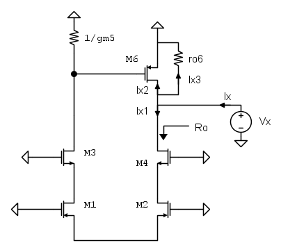
Se il tuo prof vuole anche il guadagno in bassa frequenza, bisogna anche calcolare il carico resistivo di ogni stadio. L'impedenza di uscita del primo stadio non e` immediata da calcolare, non valgono piu` le condizioni di simmetria, ma la si puo` approssimare abbastanza bene. Lo schema per calcolare l'impedenza di uscita e` il seguente, dove si mette un generatore di tensione Vx sull'uscita e si calcola la corrente Ix che eroga. L'impedenza dell'equivalente Norton vale Vx/Ix. La corrente ix e` costituita da tre contributi, come si vede in questo schema.



Il termine Ix3 e` facile: Vx/ro6. La corrente Ix1 dipende dall'impedenza Ro che si vede guardando dentro al cascode. Si puo` dimostrare "facilmente" che e` dalle parti di R_o=g_{m2}r_{o2}^2, avendo assunto le gm e le ro di M1 M2 ed M3 uguali. In ogni caso Ro >>> ro6. La corrente Ix1 vale quindi I_{x3}=\frac{V_x}{R_o}. La corrente Ix2 , trascurando un po' di ro, e` uguale a Ix1, dato che Ix1 parra per M4, M2, M1, M3 e viene specchiata dallo specchio M5-M3. La corrente totale che esce da Vx vale quindi

I_x=\frac{V_x}{r_{o6}}+\frac{V_x}{Ro}+\frac{V_x}{Ro}=\frac{V_x}{r_{o6}}+2\frac{V_x}{2g_{m2}r_{o2}^2}\approx \frac{V_x}{r_{o6}} e quindi la resistenza di uscita del primo stadio vale circa ro6. Questa resistenza deve essere aggiunta allo schema del messaggio [13].

Lo stadio di uscita ha come carico CL e le resistenze ro di M7 ed M8 in parallelo. Il circuito finale su cui farei conti anche in continua e` quindi



Il guadagno in continua vale quindi \frac{V_o}{V_i}=g_{m1} r_{o6} \,\,g_{m7}(r_{o7}/\!/r_{o8})

La funzione di trasferimento ha due poli, dato che ci sono due capacita`, e uno zero associato a CC, che potrebbe essere a destra, a sinistra o all'infinito, a seconda del valore di RC. Un altro zero, associato a CL, invece e` sicuramente all'infinito.

I due condensatori interagiscono fra di loro (sono nella stessa maglia) e quindi non si puo` calcolare indipendentemente la loro frequenza, bisogna risolvere una equazione di secondo grado. PERO` se le frequenze dei due poli sono abbastanza distanti fra di loro, allora le due frequenze si possono stimare separatamente, e se il secondo polo e` abbastanza oltre alla frequenza di crossover, allora basta calcolare la frequenza del primo polo, associato a CC :-)

Per calcolare pero` il margine di fase, bisogna sapere dove va a finire lo zero, e da che parte e` del piano complesso. Il circuito per calcolare la frequenza dello zero e` questo


Bisogna trovare il valore di frequenza (generalizzata) di Vin tale per cui l'uscita va a zero, Vo=0. Se l'uscita e` nulla non c'e` corrente in ro7, ro8 e CL, e quindi tutta la corrente I1 che arriva "in avanti" attraverso la rete di compensazione di impedenza ZC deve essere assorbita dal transistore. Si ha quindi che \frac{V_{in}}{ZC}=V_{in} g_m da cui, semplificando Vin ed espandendo Z_C=\frac{s C_C}{sC_C R_C+1}=gm da cui la frequenza che annulla l'uscita vale s=\frac{g_m}{C_C(1-g_mR_C)} da cui si vede che se RC=0, si ha uno zero a destra dato da gm/CC, se gm RC>>1 si ha uno zero a sinistra a -1/(RC CC) e per il valore di RC=1/gm lo zero va a frequenza infinita, si toglie dai piedi.

Nella compensazione si fa in modo che il polo associato a CC intervenga a frequenze piu` basse del polo associato al carico. Qui bisogna vedere che cosa vuole il vostro docente e che metodi di calcolo vi ha spiegato. Il polo di CC capita a una pulsazione pari a \omega_{C_C}=\frac{1}{C_C R_{C_C}^0} dove la resistenza vista da CC e` quella valutata con la capacita` CL aperta, mentre il polo associato a CL e` alla pulsazione \omega_{C_L}=\frac{1}{C_LR_{C_L}^\infty}, dove la resistenza vista da CL viene valutata con l'altro condensatore in cortocircuito. Questa approssimazione (separazione per costanti di tempo) funziona se in due poli sono abbastanza separati (almeno una o due decadi). I valori delle due resistenze si calcolano in questo modo



Il valore della resistenza vista da CC lo si calcola trovando l'impedenza ai capi di ZC e poi aggiungendo il valore di RC. L'impedenza vista da ZC si puo` calcolare in tanti modi, il piu` semplice (per me) e` guardare sui miei appunti che dicono R^0_{C_C}=\frac{1}{g_{m7}}+r_{o6}+(r_{o7}/\!/r_{o8})+r_{o6}(r_{o7}/\!/r_{o8})g_{m7}\approx r_{o6}(r_{o7}/\!/r_{o8})g_{m7} in cui si tiene solo il termine dominante dato dalla retroazione locale che alza l'impedenza.

Il valore di RCL con CC in cortocircuito e` piu` facile. Se si considera che RC>>ro6, si ha che il MOS e` praticamente collegato a diodo e la sua resistenza vale 1/gm7. Questa e` in parallelo a r07 e r08, ma sono trascurabili rispetto a 1/gm7, per cui R^\infty_{C_L}\approx \frac{1}{g_{m7}} e quindi il guadagno di anello, avendo messo a posto i segni (che non so come avete definito) viene

T=\frac{V_o}{V_i}=g_{m1} r_{o6} \,\,g_{m7}(r_{o7}/\!/r_{o8}) \frac{1}{1+sC_C(r_{o6}(r_{o7}/\!/r_{o8})g_{m7})}\,\frac{1}{1+s\frac{C_L}{g_{m7}}}

Se il polo di CC e` dominante, allora il prodotto guadagno banda e` proprio GBW=\frac{g_{m1}}{2\pi C_C} Il 2 pi greca e` perche' il prodotto guadagno banda sono abituato a pensarlo in hertz, non in radianti al secondo. Osservazione importante: il prodotto guadagno banda dipende SOLO dalle transconduttanze e dalle capacita`, non dalle resistenze ro. Ovvero del guadagno in continua non interessa niente a nessuno, le prestazioni di stabilita` e banda dipendono solo da grandezze controllabili con il bias e con le dimensioni dei condensatori. Questa e` la ragione per cui avevo fatto un modello in cui non le consideravo. Sapere il guadagno in continua, o le ro, serve solo per avere una idea di quanto il polo di compensazione e` dominante.

Se il polo e` dominante, quando si arriva in crossover, quindi alla frequenza pari a GBW, il polo di compensazione ormai ha gia` dato un ritardo di fase di 90°, per avere un margine di fase di 60° la fase del secondo polo (quello di CL) deve essere di -30 gradi, ovvero la frequenza di transizione deve essere piu` bassa del secondo polo, con un fattore pari a \tan(30^\circ)=\frac{\sqrt{3}}{3}\approx 0.577, da cui ricavi il valore di CC che fa andare in crossover alla frequenza voluta. Ancora una volta, il valore che deve avere CC non dipende dalle ro, ma solo dalle dimensioni dei transistori, dalla tecnologia e dalla corrente di bias.
Per usare proficuamente un simulatore, bisogna sapere molta più elettronica di lui
Plug it in - it works better!
Il 555 sta all'elettronica come Arduino all'informatica! (entrambi loro malgrado)
Se volete risposte rispondete a tutte le mie domande
Avatar utente
Foto UtenteIsidoroKZ
121,2k 1 3 8
G.Master EY
G.Master EY
 
Messaggi: 21059
Iscritto il: 17 ott 2009, 0:00

PrecedenteProssimo

Torna a Elettronica generale

Chi c’è in linea

Visitano il forum: Nessuno e 58 ospiti