Ciao a tutti
Avrei bisogno di un aiuto per un circuito molto semplice
Devo usare due NE555 per generare un onda quadra con un Ton di qualche ms e un periodo di circa 10s.
Pensavo di usare una configurazione astabile alla frequenza di 0,5 Hz che pilota un monostabile con un potenziometro per regolare il tempo dell' impulso.
Vorrei capire se il mio circuito è giusto e avere una simulazione con ltspice perché a me simulandolo non torna :)
Grazie
Tommaso
Onda quadra con NE555
Moderatori:
carloc,
g.schgor,
BrunoValente,
IsidoroKZ
9 messaggi
• Pagina 1 di 1
1
voti
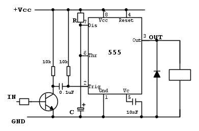
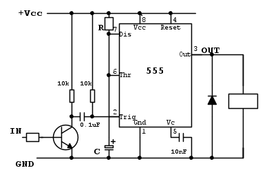
Il trigger di un 555 monostabile
deve essere un breve impulso di 0.
la configurazioNe normalmente adottata
è questa:
Vuoi provare?
deve essere un breve impulso di 0.
la configurazioNe normalmente adottata
è questa:
Vuoi provare?
0
voti
Ottimo, in questa configurazione torna.
l'impulso di 0 arriva appena il transistor va in conduzione (transistor che ci resta per tutto il semiperiodo dell'astabile che si trova a monte), ma vorrei essere sicuro del perché l'impulso di trigger torna subito alto. E' Perché nel condensatore non scorre più corrente quando non c'è variazione di tensione ai suoi capi e quindi il piedino di trigger torna alla tensione di alimentazione ( non essendo neanche la resistenza da 10k più a destra percorsa da una corrente)?
grazie del prezioso consiglio
Tommaso
l'impulso di 0 arriva appena il transistor va in conduzione (transistor che ci resta per tutto il semiperiodo dell'astabile che si trova a monte), ma vorrei essere sicuro del perché l'impulso di trigger torna subito alto. E' Perché nel condensatore non scorre più corrente quando non c'è variazione di tensione ai suoi capi e quindi il piedino di trigger torna alla tensione di alimentazione ( non essendo neanche la resistenza da 10k più a destra percorsa da una corrente)?
grazie del prezioso consiglio
Tommaso
0
voti
Sì, l'interpretazione è corretta.
Guardando lo schema funzionale (semplificato) del componente,
si capisce perché la durata dell'l'impulso di trigger debba essere
inferiore a quella dell'impulso d'uscita.
Ma a questo punto c'è da chiedersi perché un monostabile?
Si può ottenere lo stesso risultato con un solo 555 ...
Guardando lo schema funzionale (semplificato) del componente,
si capisce perché la durata dell'l'impulso di trigger debba essere
inferiore a quella dell'impulso d'uscita.
Ma a questo punto c'è da chiedersi perché un monostabile?
Si può ottenere lo stesso risultato con un solo 555 ...
0
voti
Grazie Giovanni per l'aiuto.
Per avere la stessa forma d'onda con un solo NE555 dovremmo metterlo in configurazione astabile con un Duty cycle pari a circa 0,1 e penso si possa fare. Da specifiche del progetto si richiedeva un periodo dell' onda quadra fisso e pari a circa 10 secondi con un Ton( ovvero il tempo in cui sta alta l'onda quadra) variabile dall'esterno e di durata di qualche ms.
Da qui l'utilizzo di due NE555 poiché se usassi un solo astabile variando il Ton, di conseguenza, seppur di poco, cambio anche il periodo.
Immagino sia questo il dubbio.
Può darsi che mi sbagli quindi sono disposto ad ascoltare altre proposte migliori :)
Per avere la stessa forma d'onda con un solo NE555 dovremmo metterlo in configurazione astabile con un Duty cycle pari a circa 0,1 e penso si possa fare. Da specifiche del progetto si richiedeva un periodo dell' onda quadra fisso e pari a circa 10 secondi con un Ton( ovvero il tempo in cui sta alta l'onda quadra) variabile dall'esterno e di durata di qualche ms.
Da qui l'utilizzo di due NE555 poiché se usassi un solo astabile variando il Ton, di conseguenza, seppur di poco, cambio anche il periodo.
Immagino sia questo il dubbio.
Può darsi che mi sbagli quindi sono disposto ad ascoltare altre proposte migliori :)
1
voti
Ad es. un 555 astabile con R1=1.5M, R2=1K e C=10uF
si ottiene un periodo di 10.4s e un Toff=7ms.
Invertendo con un transistor (come gil fatto
nell'accoppiamento col monostabile), si soddisfa la specifica.
Mettendo in serie ad R2 un potenziometro,
si può variare a piacere la durata dell'impulso.
si ottiene un periodo di 10.4s e un Toff=7ms.
Invertendo con un transistor (come gil fatto
nell'accoppiamento col monostabile), si soddisfa la specifica.
Mettendo in serie ad R2 un potenziometro,
si può variare a piacere la durata dell'impulso.
9 messaggi
• Pagina 1 di 1
Chi c’è in linea
Visitano il forum: Nessuno e 105 ospiti

Elettrotecnica e non solo (admin)
Un gatto tra gli elettroni (IsidoroKZ)
Esperienza e simulazioni (g.schgor)
Moleskine di un idraulico (RenzoDF)
Il Blog di ElectroYou (webmaster)
Idee microcontrollate (TardoFreak)
PICcoli grandi PICMicro (Paolino)
Il blog elettrico di carloc (carloc)
DirtEYblooog (dirtydeeds)
Di tutto... un po' (jordan20)
AK47 (lillo)
Esperienze elettroniche (marco438)
Telecomunicazioni musicali (clavicordo)
Automazione ed Elettronica (gustavo)
Direttive per la sicurezza (ErnestoCappelletti)
EYnfo dall'Alaska (mir)
Apriamo il quadro! (attilio)
H7-25 (asdf)
Passione Elettrica (massimob)
Elettroni a spasso (guidob)
Bloguerra (guerra)



