Ponte di wien non oscilla
Moderatori:
carloc,
g.schgor,
BrunoValente,
IsidoroKZ
30 messaggi
• Pagina 2 di 3 • 1, 2, 3
0
voti
Quando provi le altri configurazioni ci aggiorni? Sono curioso (non l'ho mai montato un circuito del genere).
0
voti
Se cerchi una sinusoide a bassa distorsione e per di piu a frequenza fissa io continuo a consigliarti questo schema:
Poi qui trovi l' articolo che a suo tempo mi era stato consigliato e che mi aveva abbastanza aperto gli occhi.
A te le conclusioni.
Poi qui trovi l' articolo che a suo tempo mi era stato consigliato e che mi aveva abbastanza aperto gli occhi.
A te le conclusioni.
6
voti
Consiglio anche l'inarrivabile AN43 di Jim Williams, Linear Technology. Un capolavoro di application note (come tutte le altre di Williams). Verso meta` parla dei ponti di Wien e c'e` una interessante storia sulla nascita dell'HP.
Per usare proficuamente un simulatore, bisogna sapere molta più elettronica di lui
Plug it in - it works better!
Il 555 sta all'elettronica come Arduino all'informatica! (entrambi loro malgrado)
Se volete risposte rispondete a tutte le mie domande
Plug it in - it works better!
Il 555 sta all'elettronica come Arduino all'informatica! (entrambi loro malgrado)
Se volete risposte rispondete a tutte le mie domande
3
voti
Prova questo:
avrà il 2% di distorsione (non poco), ma dovrebbe esserti facile modificare il tuo.
(47k+22k)/22k = leggermente maggiore di 3 >> innesca oscillazione
con 220k in parallelo a 47k il guadagno diventa minore di 3 limita oscillazione.

avrà il 2% di distorsione (non poco), ma dovrebbe esserti facile modificare il tuo.
(47k+22k)/22k = leggermente maggiore di 3 >> innesca oscillazione
con 220k in parallelo a 47k il guadagno diventa minore di 3 limita oscillazione.

2
voti
...in ogni caso, se si vuole avere una bassa distorsione, occorre che il controllo del guadagno abbia costanti di tempo molto ma molto più lunghe di quella del periodo della frequenza di oscillazione; diversamente, il controllo di livello si trasforma in un distorsore. Ecco il motivo per cui, nei vecchi circuiti, si impiegava una lampadina o un termistore.
4
voti
Io avevo un po' di tempo libero (in realtà mi sono annoiato a studiare misure e, come
SilvioG, non avevo mai provato a montare un oscillatore di Wien) e ho provato un paio di circuiti. Ho usato dei valori R e C simili a quelli del primo post e la frequenza della sinusoide dovrebbe essere circa 1.5 kHz.
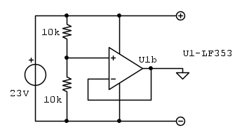
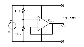
Ho usato un buffer per ottenere due tensioni simmetriche rispetto al riferimento
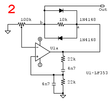
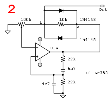
Il primo circuito che ho provato è quello che ha messo
MarcoD
Questa è la forma d'onda ottenuta
Questo altro circuito l'ho trovato sul Sedra-Smith
Questa la forma d'onda
Guardando la forma d'onda si può dire che la distorsione è minore di quella del circuito del primo post ma non so quanto sia bassa (la distorsione) perché non riesco a misurarla.
Del circuito 1 ho costruito una versione in stile Manhattan con un paio di TL081 montati a dead bug.
Aspetto anche io di vedere il circuito con i due zener.

Ho usato un buffer per ottenere due tensioni simmetriche rispetto al riferimento
Il primo circuito che ho provato è quello che ha messo
Questa è la forma d'onda ottenuta
Questo altro circuito l'ho trovato sul Sedra-Smith
Questa la forma d'onda
Guardando la forma d'onda si può dire che la distorsione è minore di quella del circuito del primo post ma non so quanto sia bassa (la distorsione) perché non riesco a misurarla.
Del circuito 1 ho costruito una versione in stile Manhattan con un paio di TL081 montati a dead bug.
Aspetto anche io di vedere il circuito con i due zener.

mark
3
voti
MarkyMark ha scritto:Del circuito 1 ho costruito una versione in stile Manhattan con un paio di TL081 montati a dead bug. [...]
I DIP8 conviene incollarli al contrario, coi pin in su stile scarrafone morto, sei più comodo per lavorarci sopra e non devi piegarli : D
I don't fight weather - Woodrow W. Smith
1
voti
Complimenti a
MarkyMark, finalmente un montaggio sperimentale
Con il controllo di ampiezza, per raggiungere bassissime distorsioni nulla è facile: a causa della capacità termica della lampadina, il tempo di risposta della regolazione potrebbe essere insoddisfacente,
Potrebbe oscillare o avere un comportamento poco smorzato ?
O per le tolleranza dei componenti e l'influenza della temperatura ambiente l'oscillazione potrebbe non innescarsi.
Se il guadagno di anello è pochissimo maggiore di 1, potrebbe rischiedere varie migliaia di cicli per stabilizzarsi dopo l'accensione.
in ogni caso, se si vuole avere una bassa distorsione, occorre che il controllo del guadagno abbia costanti di tempo molto ma molto più lunghe di quella del periodo della frequenza di oscillazione; diversamente, il controllo di livello si trasforma in un distorsore. Ecco il motivo per cui, nei vecchi circuiti, si impiegava una lampadina o un termistore.
Con il controllo di ampiezza, per raggiungere bassissime distorsioni nulla è facile: a causa della capacità termica della lampadina, il tempo di risposta della regolazione potrebbe essere insoddisfacente,
Potrebbe oscillare o avere un comportamento poco smorzato ?
O per le tolleranza dei componenti e l'influenza della temperatura ambiente l'oscillazione potrebbe non innescarsi.
Se il guadagno di anello è pochissimo maggiore di 1, potrebbe rischiedere varie migliaia di cicli per stabilizzarsi dopo l'accensione.
0
voti
Provato con zener in reazione in parallelo ed effettivamente è tutta un'altra cosa, hanno uno spike molto più leggero e filtrando sembra abbastanza buona.
non avendo la funzione fft non reisco a misurare la THD purtroppo.
appena riesco carico un foto
non avendo la funzione fft non reisco a misurare la THD purtroppo.
appena riesco carico un foto
-

MartinPescatore
25 4 - Messaggi: 37
- Iscritto il: 24 gen 2018, 19:13
30 messaggi
• Pagina 2 di 3 • 1, 2, 3
Chi c’è in linea
Visitano il forum: Nessuno e 48 ospiti

Elettrotecnica e non solo (admin)
Un gatto tra gli elettroni (IsidoroKZ)
Esperienza e simulazioni (g.schgor)
Moleskine di un idraulico (RenzoDF)
Il Blog di ElectroYou (webmaster)
Idee microcontrollate (TardoFreak)
PICcoli grandi PICMicro (Paolino)
Il blog elettrico di carloc (carloc)
DirtEYblooog (dirtydeeds)
Di tutto... un po' (jordan20)
AK47 (lillo)
Esperienze elettroniche (marco438)
Telecomunicazioni musicali (clavicordo)
Automazione ed Elettronica (gustavo)
Direttive per la sicurezza (ErnestoCappelletti)
EYnfo dall'Alaska (mir)
Apriamo il quadro! (attilio)
H7-25 (asdf)
Passione Elettrica (massimob)
Elettroni a spasso (guidob)
Bloguerra (guerra)














