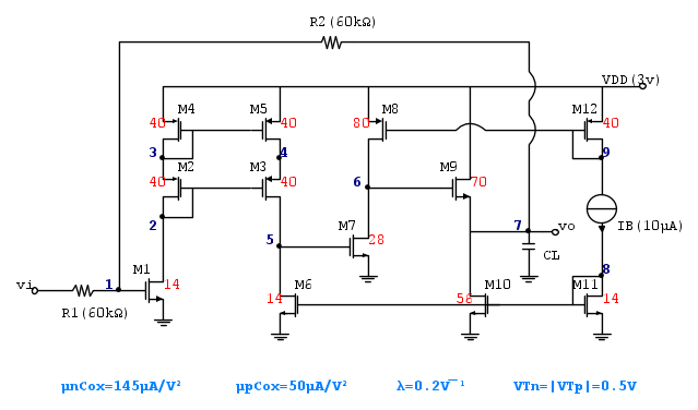
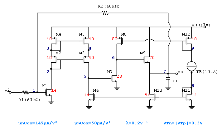
1. Calcolare il punto di lavoro dell'amplificatore con le tensioni ai nodi 1,2...9
2. Tenendo conto degli effetti più significativi, calcolare il guadagno d'anello e compensare l'amplificatore al fine di ottenere un margine di fase di almeno 60°
3. Calcolare la resistenza di uscita mediante l'equazione di Blackman
Dunque:
Polarizzazione














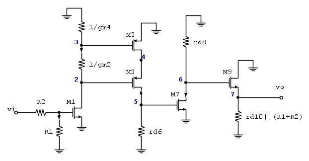
Guadagno d'anello
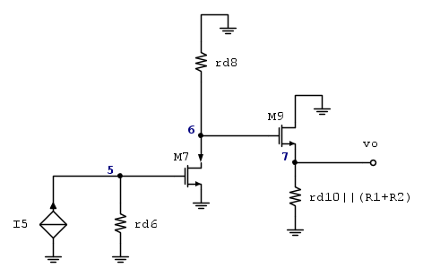
Il taglio per analizzare il guadagno d'anello è stato effettuato sul nodo 7. Per ristabilire l'impedenza a valle del taglio dobbiamo calcolare l'impedenza vista a monte. Questa è data da:

Passando all'analisi del circuito si vede che dal partitore in ingresso:

Il segnale viene specchiato dallo specchio cascode quindi la corrente uscente dal nodo 5 è pari a:

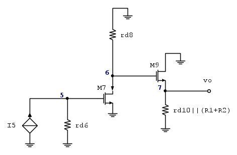
mentre la resistenza al nodo è data dal parallelo della resistenza di uscita del cascode e la
, tuttavia, essendo la
del cascode molto alta, nel parallelo prevale la
. Pertanto:Adesso, chiaramente si ha:

![[1+g_{m9}\;(r_{d10} \parallel (R_1 + R_2))]\;v_{gs9} = - r_{d6}\;(r_{d7} \parallel r_{d8})\;g_{m7}\;I_5 [1+g_{m9}\;(r_{d10} \parallel (R_1 + R_2))]\;v_{gs9} = - r_{d6}\;(r_{d7} \parallel r_{d8})\;g_{m7}\;I_5](/forum/latexrender/pictures/eb040ad0e2152e904dc7d5102c79b889.png)
Ed infine:

il primo termine è praticamente unitario quindi:

allora il guadagno d'anello è:

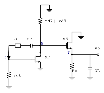
Compensazione
La compensazione va fatta per effetto Miller inserendo una capacità
tra i nodi ad alta impedenza 5 e 6. Per cancellare lo zero introdotto dalla compensazione utilizziamo un resistore 
Dal metodo delle costanti di tempo vediamo che la resistenza vista da
deriva da:
cioè:

Mentre la resistenza vista da
è semplicemente
perché il MOS M9 è praticamente connesso a diodo e nel parallelo con la
prevale.Da questo si ricava che:



Da cui, essendo
:
Resistenza con Blackman
Applicando Blackman al circuito equivalente si vede che:
- cortocircuitando la porta ingresso tutti i MOS sono in interdizione pertanto

- aprendo il generatore in ingresso e calcolando il rapporto di ritorno si vede che:

- annullando il guadagno di
cioè ponendo
allora questo è in interdizione ed M9 è connesso a diodo pertanto 
Quindi:


Elettrotecnica e non solo (admin)
Un gatto tra gli elettroni (IsidoroKZ)
Esperienza e simulazioni (g.schgor)
Moleskine di un idraulico (RenzoDF)
Il Blog di ElectroYou (webmaster)
Idee microcontrollate (TardoFreak)
PICcoli grandi PICMicro (Paolino)
Il blog elettrico di carloc (carloc)
DirtEYblooog (dirtydeeds)
Di tutto... un po' (jordan20)
AK47 (lillo)
Esperienze elettroniche (marco438)
Telecomunicazioni musicali (clavicordo)
Automazione ed Elettronica (gustavo)
Direttive per la sicurezza (ErnestoCappelletti)
EYnfo dall'Alaska (mir)
Apriamo il quadro! (attilio)
H7-25 (asdf)
Passione Elettrica (massimob)
Elettroni a spasso (guidob)
Bloguerra (guerra)







,
,ecc..) cosa a cui tiene molto e per questo mi ha abbassato pesantemente il voto..capisco il suo punto di vista ma comunque non lo condivido..non si può abbassare un voto in questo modo per un motivo da "prendi la calcolatrice e fai i calcoli". Avrei capito se fosse stato un errore di comprensione del circuito, ma va beh..pazienza