Da 1Hz a 100Hz con un multivibratore potrebbe essere non tanto semplice, un rapporto di 100:1 e` parecchio!
Invece per ottenere il duty cycle del 50% e` facile: un flip flop di tipo D come detto nel messaggio [2].
Oscillatore onda quadra duty 50% a frequenza variabile
Moderatori:
carloc,
g.schgor,
BrunoValente,
IsidoroKZ
28 messaggi
• Pagina 3 di 3 • 1, 2, 3
0
voti
Per usare proficuamente un simulatore, bisogna sapere molta più elettronica di lui
Plug it in - it works better!
Il 555 sta all'elettronica come Arduino all'informatica! (entrambi loro malgrado)
Se volete risposte rispondete a tutte le mie domande
Plug it in - it works better!
Il 555 sta all'elettronica come Arduino all'informatica! (entrambi loro malgrado)
Se volete risposte rispondete a tutte le mie domande
0
voti
capito, a me basterebbe un dutty cicle pari al 50% fisso con una frequenza da 1Hz a100 Hz andrebbe bene anche da 20 Hz a 100HZ. quale schema mi consigliate? e quali valori devo utilizzare? grazie.. 
3
voti
Prova cosi`
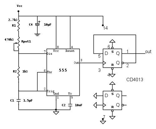
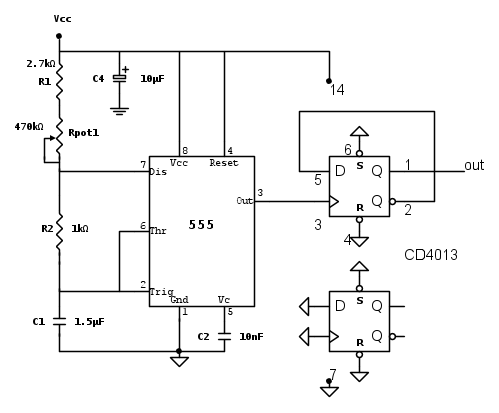
I piedini 7 e 14 del CD4013 sono collegati all'alimentazione negativa e positiva rispettivamente. Gli ingressi del flip flop non utilizzato vanno collegati a ground. Non ho messo i numeri, ma li trovi su un qualunque datasheet del 4013. Le uscite del flip flop non usato vanno lasciate libere.
Aspettati una tolleranza del 10% dovuta ai componenti. Se non riesci ad arrivare alla frequenza massima di 100Hz, a causa del potenziometro che ha una resistenza residua anche a fondo corssa, riduci R1.
I piedini 7 e 14 del CD4013 sono collegati all'alimentazione negativa e positiva rispettivamente. Gli ingressi del flip flop non utilizzato vanno collegati a ground. Non ho messo i numeri, ma li trovi su un qualunque datasheet del 4013. Le uscite del flip flop non usato vanno lasciate libere.
Aspettati una tolleranza del 10% dovuta ai componenti. Se non riesci ad arrivare alla frequenza massima di 100Hz, a causa del potenziometro che ha una resistenza residua anche a fondo corssa, riduci R1.
Per usare proficuamente un simulatore, bisogna sapere molta più elettronica di lui
Plug it in - it works better!
Il 555 sta all'elettronica come Arduino all'informatica! (entrambi loro malgrado)
Se volete risposte rispondete a tutte le mie domande
Plug it in - it works better!
Il 555 sta all'elettronica come Arduino all'informatica! (entrambi loro malgrado)
Se volete risposte rispondete a tutte le mie domande
0
voti
Ottimo!! Ho già fatto il master devo solo montare i componenti.. Poi ti dirò, grazie per i consigli.. 

0
voti
Avevo dimenticato di dire che l'alimentazione puo` andare da 5V a 15V. Prima di fare gli stampati un prototipino lo farei!
Per usare proficuamente un simulatore, bisogna sapere molta più elettronica di lui
Plug it in - it works better!
Il 555 sta all'elettronica come Arduino all'informatica! (entrambi loro malgrado)
Se volete risposte rispondete a tutte le mie domande
Plug it in - it works better!
Il 555 sta all'elettronica come Arduino all'informatica! (entrambi loro malgrado)
Se volete risposte rispondete a tutte le mie domande
0
voti
Certo.. L'alimentazione la mantengo a 12.. L'unico problema è il potenziometro, poco reperibile quello da 470k.. Se utilizzassi uno da 500k con modifica di R1?
0
voti
Anche da 500kΩ va bene, non devi modificare altri valori. R1 controlla la frequenza massima, il valore del potenziometro quella minima.
Per usare proficuamente un simulatore, bisogna sapere molta più elettronica di lui
Plug it in - it works better!
Il 555 sta all'elettronica come Arduino all'informatica! (entrambi loro malgrado)
Se volete risposte rispondete a tutte le mie domande
Plug it in - it works better!
Il 555 sta all'elettronica come Arduino all'informatica! (entrambi loro malgrado)
Se volete risposte rispondete a tutte le mie domande
0
voti
poi alla fine l,ho trovato quello da 470k..
. stavo pensando di integrare nel circuito un contatore display led che rilevi la frequenza in tempo reale. senza PIC..quelli non li so programmare.
come potrei fare?
28 messaggi
• Pagina 3 di 3 • 1, 2, 3
Chi c’è in linea
Visitano il forum: Nessuno e 505 ospiti

Elettrotecnica e non solo (admin)
Un gatto tra gli elettroni (IsidoroKZ)
Esperienza e simulazioni (g.schgor)
Moleskine di un idraulico (RenzoDF)
Il Blog di ElectroYou (webmaster)
Idee microcontrollate (TardoFreak)
PICcoli grandi PICMicro (Paolino)
Il blog elettrico di carloc (carloc)
DirtEYblooog (dirtydeeds)
Di tutto... un po' (jordan20)
AK47 (lillo)
Esperienze elettroniche (marco438)
Telecomunicazioni musicali (clavicordo)
Automazione ed Elettronica (gustavo)
Direttive per la sicurezza (ErnestoCappelletti)
EYnfo dall'Alaska (mir)
Apriamo il quadro! (attilio)
H7-25 (asdf)
Passione Elettrica (massimob)
Elettroni a spasso (guidob)
Bloguerra (guerra)


