Buonasera,
avrei detto che avrei definito qualcosa entro fine settimana, ma anche io come i componenti ho le tolleranze
A parte gli scherzi, ho pensato un po' a come fare il tutto.
Avrei bisogno di alimentare 42 LED rossi AlGaInP. DIspongo del modello della Rohm Semiconductor, precisamente SLI-570x. Per il semplice fatto che non vorrei giocare con 80V (almeno), ho deciso che potrei ridurmi a mettere in serie 10 LED e al massimo fare 4 rami in parallelo. Al momento però posso anche ridurmi a studiare un solo ramo e poi al massimo replico gli altri 3.
Ho deciso, per semplicità e perché avevo già pronto uno "studio" da parte di
IsidoroKZ di iniziare a verificare la situazione con 10 LED in serie e un BJT come switch.
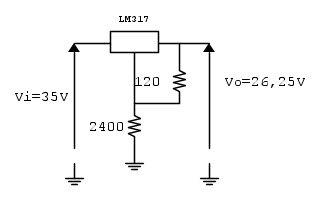
Come tensione di alimentazione del mio circuito ho pensato di prenderla da un LM317. Con le resistenze come segnate nel disegno (valori in ohm ovviamente) dovrei ottenere una tensione di uscita di 26,25V.
La corrente nominale del LED è di 20mA. Di conseguenza (trascurando la caduta di tensione del BJT, che da datasheet per il 2N3904 è di 0,2V in saturazione):

Posso prendere il valore commerciale di 360ohm con resistori tolleranza -+5%.
Ora, per questo circuito, come fatto nell'articolo di Isidoro, vorrei calcolarmi le variazioni della corrente nel LED al variare dei paramentri del circuito:
- Tensione dei LED: vedendo le caratteristiche dal datasheet, per me posso considerare una variazione di -+0,1V rispetto al valore nominale di 1,9V;
- Resistore R1: è in tolleranza -+5%, quindi avrà valore minimo di 342ohm e massimo di 378ohm
- Tensione di alimentazione: per me la variazione di alimentazione varia per le tolleranze dei resistori da 2400 e 120 ohm. Ho fatto i conti: approssimando, potremmo considerare una variazione di -+2,5V
Con questi dati ho ottenuto una corrente nei LED minima di 9,9mA, una massima di 31mA. Con una sola stringa, oltretutto, sarei anche pericolosamente vicino alla minima corrente erogabile dall'LM317, pari a 10mA, nel caso di corrente minima.
Propongo anche una soluzione, molto semplice, che mi permetterebbe di utilizzare la stessa topologia ma che migliora le prestazioni ad un costo aggiuntivo praticamente irrilevante: utilizzare resistori in tolleranza 1%, il cui prezzo appunto dovrebbe essere comparabile con quello di un resistore 5%, mi permetterebbe di ridurre sensibilmente le variazioni nella tensione di alimentazione e anche la tolleranza su R1.
Ora è mezzanotte passata, devo fare i conti di cosa viene fuori, e rimando alla prossima puntata. Sempre nella prossima puntata ci aggiungo anche una analisi tipo questa ma per il mio primo circuito con BJT come generatore di corrente.
Mi piacerebbe già provare a mettere le 4 stringhe in parallelo per vedere se effettivamente si nota una differenza di luminosità già su 4 campioni (con il circuito peggiore e resitori tolleranza 5%)..
Spero di non aver fatto errori
