Da un amico radioamatore ho preso un alimentatore Zetagi 1220S (vedere anche pdf allegato)
Vorrei aggiungere un limitatore di corrente, come si potrebbe fare ?
Magari/meglio anche solo esterno al circuito originale
Grazie
K
Limitatore corrente variabile come ?
Moderatori:
carloc,
g.schgor,
BrunoValente,
IsidoroKZ
15 messaggi
• Pagina 1 di 2 • 1, 2
0
voti
- Allegati
-
Zetagi_1220-1 e 1220-S.pdf- (460.22 KiB) Scaricato 235 volte
-

Kagliostro
6.396 4 5 7 - Master

- Messaggi: 4827
- Iscritto il: 19 set 2012, 11:32
0
voti
Grazie
elfo, sì, avevo visto
Siccome non ne capisco molto nello specifico (circuiti allo stato solido e/o con integrati)
quell'indicazione sta a significare esattamente cosa ?
che in caso di cortocircuito la corrente massima in uscita dall'alimentatore è limitata a 2A ?
se è così, aggiungere un circuito esterno per limitare ulteriormente la cosa sarebbe fattibile
ovviamente si potrà fare, ma intendo sarebbe fattibile in modo semplice o sarebbe un circuito complicato ?
Grazie
K
Siccome non ne capisco molto nello specifico (circuiti allo stato solido e/o con integrati)
quell'indicazione sta a significare esattamente cosa ?
che in caso di cortocircuito la corrente massima in uscita dall'alimentatore è limitata a 2A ?
se è così, aggiungere un circuito esterno per limitare ulteriormente la cosa sarebbe fattibile
ovviamente si potrà fare, ma intendo sarebbe fattibile in modo semplice o sarebbe un circuito complicato ?
Grazie
K
-

Kagliostro
6.396 4 5 7 - Master

- Messaggi: 4827
- Iscritto il: 19 set 2012, 11:32
2
voti
La risposta e' "complicata"
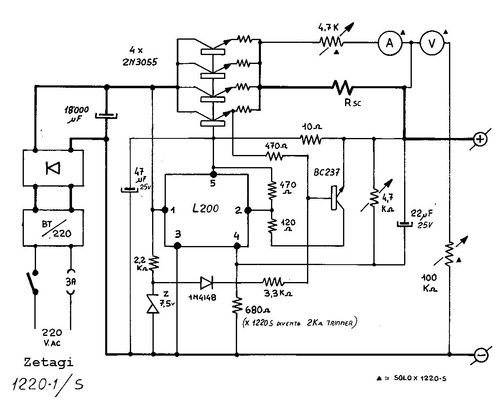
Dal pdf:
- Uscita 5 - 17 V regolabile
- Carico: 15 Amp. servizio continuo
- Carico: 25 Amp. servizio intermittente
- Corrente di cortocircuito: max 2 Amp.
Traduzione:
- Per una tensione di uscita tra 5 V e 17 V la corrente che l'alimentatore puo' erogare per un tempo indefinito e' 15 A
- Per una tensione di uscita tra 5 V e 17 V la corrente che l'alimentatore puo' erograe per un tempo "breve" e' 25 A (la limitazione temporale deriva dalla capacita' di "smaltire" il calore dei tranistor 2N3055 e del trasformatore)
- Per una tensione di uscita 0 V (corto circuito) la corrente viene limitata a 2 A
Questo tipo di limitazione viene denominata "foldback". Vedi:
https://en.wikipedia.org/wiki/Foldback_ ... ply_design)
(Probabile) traduzione dei tuoi desiderata:
- vorrei poter regolare la corrente di cortocircuito tra 0 A e "un massimo" con continuita' per tutte le tensioni di uscita.
Questo e' realizzabile e molti forumer hanno proposto ottime soluzioni anche su alimentatori del tipo di cquello in questione.
MA sono "complicate" e richiedono conoscenza teorica e pratica dell'elettronica per essere implementate con successo.
Visione laterale:
In questo video
l'imprenditore di successo Vittorio Viarengo afferma (piu' o meno) che un imprenditore oggi non puo' prescindere dai social (come neli anni '60 non avrebbe potuto ignorare la televisione).
Invece che aggiungere una limitazione di corrente all'alimentatore esistente acquista un DPS5005
https://www.aliexpress.com/item/RD-DPS5 ... autifyAB=0
(lo vendono moltissimi venditori su aliexpress - quello indicato e' solo un esempio)
ed avrai un alimentatore che supera la tua (e mia) fantasia - basta che colleghi l'ingresso del DPS5005 ai capi del condensatore di filtro da 18.000 uF dello Zetagi.
Dal pdf:
- Uscita 5 - 17 V regolabile
- Carico: 15 Amp. servizio continuo
- Carico: 25 Amp. servizio intermittente
- Corrente di cortocircuito: max 2 Amp.
Traduzione:
- Per una tensione di uscita tra 5 V e 17 V la corrente che l'alimentatore puo' erogare per un tempo indefinito e' 15 A
- Per una tensione di uscita tra 5 V e 17 V la corrente che l'alimentatore puo' erograe per un tempo "breve" e' 25 A (la limitazione temporale deriva dalla capacita' di "smaltire" il calore dei tranistor 2N3055 e del trasformatore)
- Per una tensione di uscita 0 V (corto circuito) la corrente viene limitata a 2 A
Questo tipo di limitazione viene denominata "foldback". Vedi:
https://en.wikipedia.org/wiki/Foldback_ ... ply_design)
(Probabile) traduzione dei tuoi desiderata:
- vorrei poter regolare la corrente di cortocircuito tra 0 A e "un massimo" con continuita' per tutte le tensioni di uscita.
Questo e' realizzabile e molti forumer hanno proposto ottime soluzioni anche su alimentatori del tipo di cquello in questione.
MA sono "complicate" e richiedono conoscenza teorica e pratica dell'elettronica per essere implementate con successo.
Visione laterale:
In questo video
l'imprenditore di successo Vittorio Viarengo afferma (piu' o meno) che un imprenditore oggi non puo' prescindere dai social (come neli anni '60 non avrebbe potuto ignorare la televisione).
Invece che aggiungere una limitazione di corrente all'alimentatore esistente acquista un DPS5005
https://www.aliexpress.com/item/RD-DPS5 ... autifyAB=0
(lo vendono moltissimi venditori su aliexpress - quello indicato e' solo un esempio)
ed avrai un alimentatore che supera la tua (e mia) fantasia - basta che colleghi l'ingresso del DPS5005 ai capi del condensatore di filtro da 18.000 uF dello Zetagi.
1
voti
@elfo
OT per OT...
L'intervista all'imprenditore di successo (*) che nel 2014 fa i complimenti a Renzi (a Renzi!!!!) per la sue capacità e per l'ottimo lavoro che sta portando avanti in Italia, non ti sembra un pelino anacronistica il giorno nel quale lo hanno tirato giù a forza dall'ultimo scranno al quale si era avvinghiato e non voleva mollare fino all'ultimo respiro?
(*) Io lo definirei piuttosto uno youtuber autoreferenziale. Gli imprenditori sono un'altra cosa.
OT per OT...
L'intervista all'imprenditore di successo (*) che nel 2014 fa i complimenti a Renzi (a Renzi!!!!) per la sue capacità e per l'ottimo lavoro che sta portando avanti in Italia, non ti sembra un pelino anacronistica il giorno nel quale lo hanno tirato giù a forza dall'ultimo scranno al quale si era avvinghiato e non voleva mollare fino all'ultimo respiro?
(*) Io lo definirei piuttosto uno youtuber autoreferenziale. Gli imprenditori sono un'altra cosa.
-1
voti
Molte Grazie
elfo per i chiarimenti,
un po' di conoscenza su circuiti elettrici ed elettronici (ma solo a valvole) ce l'ho
ma è tutto da autodidatta e, come dicevo, ciò che è allo stato solido per me è (almeno al 95%) Off Limits
ovviamente so assemblare un circuito con le dovute cautele ( sai com'è l'anodica delle valvole .....
)
tra l'altro, non sarebbe neanche per pigrizia, ma per potermi dedicare più ai circuiti in sé che
all'elettronica di "contorno", la soluzione che proponi non mi dispiace
Grazie
---
OT aperto
@
venexian
Quel signore mi ha fatto venire il "mal di pancia" per 5 anni, adesso speriamo mi/ci lasci tranquillo/tranquilli
non andiamo oltre
OT chiuso
--
K
un po' di conoscenza su circuiti elettrici ed elettronici (ma solo a valvole) ce l'ho
ma è tutto da autodidatta e, come dicevo, ciò che è allo stato solido per me è (almeno al 95%) Off Limits
ovviamente so assemblare un circuito con le dovute cautele ( sai com'è l'anodica delle valvole .....
tra l'altro, non sarebbe neanche per pigrizia, ma per potermi dedicare più ai circuiti in sé che
all'elettronica di "contorno", la soluzione che proponi non mi dispiace
Grazie
---
OT aperto
@
Quel signore mi ha fatto venire il "mal di pancia" per 5 anni, adesso speriamo mi/ci lasci tranquillo/tranquilli
non andiamo oltre
OT chiuso
--
K
-

Kagliostro
6.396 4 5 7 - Master

- Messaggi: 4827
- Iscritto il: 19 set 2012, 11:32
-2
voti
ne esistono fatti con l'integrato LM317 oppure con l'integrato L200 come dallo schema da te allegato, funzionano e la protezione dai corto circuiti funziona. leggi qui in caso per delucidazioni: https://www.ne555.it/alimentatore-a-ten ... egolabile/
3
voti
Kagliostro ha scritto:..Vorrei aggiungere un limitatore di corrente, come si potrebbe fare ?
Se proprio vuoi fare un tentativo potresti provare a modificarlo così, ma non ti garantisco nulla.
La limitazione di corrente c'è già nel circuito originale ma è fissa ad un valore massimo che non è lo stesso a tutte le tensioni, sotto i 5-6V si riduce progressivamente per evitare che in caso di corto circuito scorra una corrente alta.
Si tratterebbe quindi anzitutto di togliere la R da 3.3k che è responsabile della progressiva riduzione della corrente massima quando la tensione di uscita è sotto 5-6V, poi di sostituire la R da 470 ohm con un potenziometro di identico valore e di aggiungere i componenti in rosso.
La limitazione di corrente originale interviene quando la tensione ai capi della R da 470 ohm supera 0.6V, cioè quando si accende il BC237, il circuito aggiunto è una sorgente di corrente costante che innalza la tensione ai capi del potenziometro da 470 ohm di un valore costante dipendente solo dalla posizione del cursore e che raggiunge 0.6V quando il cursore è ruotato a fondo scala.
In questo modo il punto di intervento della limitazione risulterebbe anticipato e quindi ruotando il potenziometro si dovrebbe poter variare da zero al vecchio valore massimo... ma è tutto da verificare.
-

BrunoValente
39,6k 7 11 13 - G.Master EY

- Messaggi: 7796
- Iscritto il: 8 mag 2007, 14:48
1
voti
elfo ha scritto:...Invece che aggiungere una limitazione di corrente all'alimentatore esistente acquista un DPS5005
Soluzione attraente ma sarei curioso di verificare quanto rumore genera/irradia.
Ci penserei cento volte prima di utilizzarlo in un laboratorio.
-

BrunoValente
39,6k 7 11 13 - G.Master EY

- Messaggi: 7796
- Iscritto il: 8 mag 2007, 14:48
1
voti
Grazie
BrunoValente
sia per il suggerimento che per l'utilissima spiegazione
Adesso sono impegnato a risolvere un paio di cose, più tardi mi studio il tuo suggerimento
con lo schema sottomano, comunque credo di essere riuscito a seguire quello che hai spiegato
Grazie ancora
K
sia per il suggerimento che per l'utilissima spiegazione
Adesso sono impegnato a risolvere un paio di cose, più tardi mi studio il tuo suggerimento
con lo schema sottomano, comunque credo di essere riuscito a seguire quello che hai spiegato
Grazie ancora
K
-

Kagliostro
6.396 4 5 7 - Master

- Messaggi: 4827
- Iscritto il: 19 set 2012, 11:32
15 messaggi
• Pagina 1 di 2 • 1, 2
Chi c’è in linea
Visitano il forum: Nessuno e 45 ospiti

Elettrotecnica e non solo (admin)
Un gatto tra gli elettroni (IsidoroKZ)
Esperienza e simulazioni (g.schgor)
Moleskine di un idraulico (RenzoDF)
Il Blog di ElectroYou (webmaster)
Idee microcontrollate (TardoFreak)
PICcoli grandi PICMicro (Paolino)
Il blog elettrico di carloc (carloc)
DirtEYblooog (dirtydeeds)
Di tutto... un po' (jordan20)
AK47 (lillo)
Esperienze elettroniche (marco438)
Telecomunicazioni musicali (clavicordo)
Automazione ed Elettronica (gustavo)
Direttive per la sicurezza (ErnestoCappelletti)
EYnfo dall'Alaska (mir)
Apriamo il quadro! (attilio)
H7-25 (asdf)
Passione Elettrica (massimob)
Elettroni a spasso (guidob)
Bloguerra (guerra)



