Cos'è ElectroYou | Login Iscriviti

ElectroYou - la comunità dei professionisti del mondo elettrico

inseguitore di emettitore

Elettronica lineare e digitale: didattica ed applicazioni

Moderatori: Foto Utentecarloc, Foto Utenteg.schgor, Foto UtenteBrunoValente, Foto UtenteIsidoroKZ

0
voti

[1] inseguitore di emettitore

Messaggioda Foto Utenteelettro1 » 4 giu 2018, 23:48

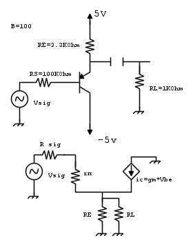
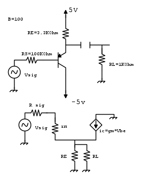
Buonasera, ho riscontrato difficoltà nella risoluzione del seguente esercizio in cui dato il seguente circuito viene richiesto (\beta=100, trascurando r_0): R_{\text{in}}, il guadagno di tensione complessivo G_\text{v}, il guadagno di corrente (io/ii) e la resistenza d'uscita (il tutto utilizzando il modello a pi greco)



I_\text{E}=1.04 \; \text{mA}
I_\text{B}=0.0086 \; \text{mA}
I_\text{C}=1.03 \; \text{mA}
V_\text{B}=0.86 \; \text{V}
V_\text{C}=-5 \; \text{V}

per cui V_\text{B}>V_\text{C} quindi siamo in ZAD, per cui procedo con il modello per piccoli segnali:

g_{\text{m}}=39.6 \; \frac{\text{mA}}{\text{V}}
r_{\pi}=3 \; \text{k}\Omega.

R_{\text{in}}=r_{\pi}+(1+{\beta})(R_\text{L}//R_\text{E})
R_\text{out}=\left(\frac{R_\text{sig}}{{\beta}+1}+\frac{1}{g_\text{m}}\right)//R_\text{E}
G_\text{v}=\left(\frac{R_\text{in}}{R_\text{in}+R_\text{sig}} \cdot \frac{g_\text{m}(R_\text{E}//R_\text{L})r_{\pi}}{r_{\pi}+(1+{\beta})(R_\text{E}//R_\text{L})}\right)

Vi prego di controllare i risultati delle correnti e le formule scritte per la risoluzione dei vari punti.
Non saprei invece come ricavare il guadagno di corrente :(. Vi ringrazio per il disturbo!
Ultima modifica di Foto UtenteIanero il 8 giu 2018, 8:27, modificato 4 volte in totale.
Motivazione: Sistemato messaggio e formule (guarda il codice Tex che ho scritto)
Avatar utente
Foto Utenteelettro1
13 6
Utente disattivato per decisione dell'amministrazione proprietaria del sito
 
Messaggi: 76
Iscritto il: 3 feb 2018, 11:43

0
voti

[2] Re: inseguitore di emettitore

Messaggioda Foto Utenteelettro1 » 5 giu 2018, 17:28

nessuno sa come calcolare il guadagno di corrente ?
Avatar utente
Foto Utenteelettro1
13 6
Utente disattivato per decisione dell'amministrazione proprietaria del sito
 
Messaggi: 76
Iscritto il: 3 feb 2018, 11:43

0
voti

[3] Re: inseguitore di emettitore

Messaggioda Foto UtenteIanero » 7 giu 2018, 15:24

Utilizzando uno stimolo in corrente invece che in tensione, calcolando poi \frac{i_{\text{out}}}{i_{\text{in}}}.
:shock:
Avatar utente
Foto UtenteIanero
8.069 5 8 13
Master EY
Master EY
 
Messaggi: 4320
Iscritto il: 21 mar 2012, 15:47

0
voti

[4] Re: inseguitore di emettitore

Messaggioda Foto Utenteelettro1 » 7 giu 2018, 21:17

quindi potrebbe essere \frac{gm*r\pi*ib}{ib}=gm*r\pi=\beta
Avatar utente
Foto Utenteelettro1
13 6
Utente disattivato per decisione dell'amministrazione proprietaria del sito
 
Messaggi: 76
Iscritto il: 3 feb 2018, 11:43

0
voti

[5] Re: inseguitore di emettitore

Messaggioda Foto UtenteIanero » 7 giu 2018, 21:49

Quasi ;-)
Rifai i calcoli e se non trovi l'errore postali, così li correggiamo.
:shock:
Avatar utente
Foto UtenteIanero
8.069 5 8 13
Master EY
Master EY
 
Messaggi: 4320
Iscritto il: 21 mar 2012, 15:47

0
voti

[6] Re: inseguitore di emettitore

Messaggioda Foto Utenteclaudiocedrone » 7 giu 2018, 23:06

Foto Utenteelettro1, in LaTeX i segni di moltiplicazione sono "\cdot" \cdot e "\times" \times
l'asterisco indica invece la convoluzione.
"Non farei mai parte di un club che accettasse la mia iscrizione" (G. Marx)
Avatar utente
Foto Utenteclaudiocedrone
21,3k 4 7 9
Master EY
Master EY
 
Messaggi: 15302
Iscritto il: 18 gen 2012, 13:36

0
voti

[7] Re: inseguitore di emettitore

Messaggioda Foto Utenteelettro1 » 8 giu 2018, 0:48

forse quando considero la corrente di uscita devo considerare solo quella su RL per cui devo fare il partitore della corrente ic con le due resistenze sull'emettitore \frac{gm \cdot r \pi \cdot ib}{ib}\frac{RE}{RL+RE}=gm \cdot r\pi\frac{RE}{RL+RE}=\beta\frac{RE}{RL+RE} #-o
Avatar utente
Foto Utenteelettro1
13 6
Utente disattivato per decisione dell'amministrazione proprietaria del sito
 
Messaggi: 76
Iscritto il: 3 feb 2018, 11:43

0
voti

[8] Re: inseguitore di emettitore

Messaggioda Foto UtenteIanero » 8 giu 2018, 7:49

Sì al di là di quello, che dipende se il guadagno in corrente lo vuoi vedere in corto o direttamente della struttura caricata, c'è un \beta +1 e non un \beta.
Il carico infatti non è sul collettore ma sull'emettitore.
:shock:
Avatar utente
Foto UtenteIanero
8.069 5 8 13
Master EY
Master EY
 
Messaggi: 4320
Iscritto il: 21 mar 2012, 15:47

0
voti

[9] Re: inseguitore di emettitore

Messaggioda Foto Utenteelettro1 » 8 giu 2018, 8:51

hai ragione, grazie mille :)
Avatar utente
Foto Utenteelettro1
13 6
Utente disattivato per decisione dell'amministrazione proprietaria del sito
 
Messaggi: 76
Iscritto il: 3 feb 2018, 11:43

2
voti

[10] Re: inseguitore di emettitore

Messaggioda Foto UtenteMarkyMark » 8 giu 2018, 23:53

Nel caso in cui dovessi fare i conti sostituendo i numeri può essere comodo calcolare l'amplificazione di corrente usando dei valori che già hai.



Puoi scrivere la corrente di ingresso come I_i = \frac{V_{sig}}{R_{sig} + R_{in}} e la corrente di uscita come I_o = \frac{V_o}{R_L}. Facendo il rapporto si ha A_i = \frac{I_o}{I_i} = \frac{V_o \cdot (R_{sig} + R_{in})}{V_{sig} \cdot R_L} = G_v \cdot \frac{R_{sig} + R_{in}}{R_L}
Puoi calcolare l'amplificazione di corrente usando delle quantità che hai già calcolato nei punti precedenti. In questo modo riduci la probabilità di fare errori e riduci pure il tempo necessario per fare il conto.
mark
Avatar utente
Foto UtenteMarkyMark
3.422 2 5 6
Master EY
Master EY
 
Messaggi: 518
Iscritto il: 11 giu 2016, 12:01


Torna a Elettronica generale

Chi c’è in linea

Visitano il forum: Nessuno e 258 ospiti