Riprendo un attimo questo post.
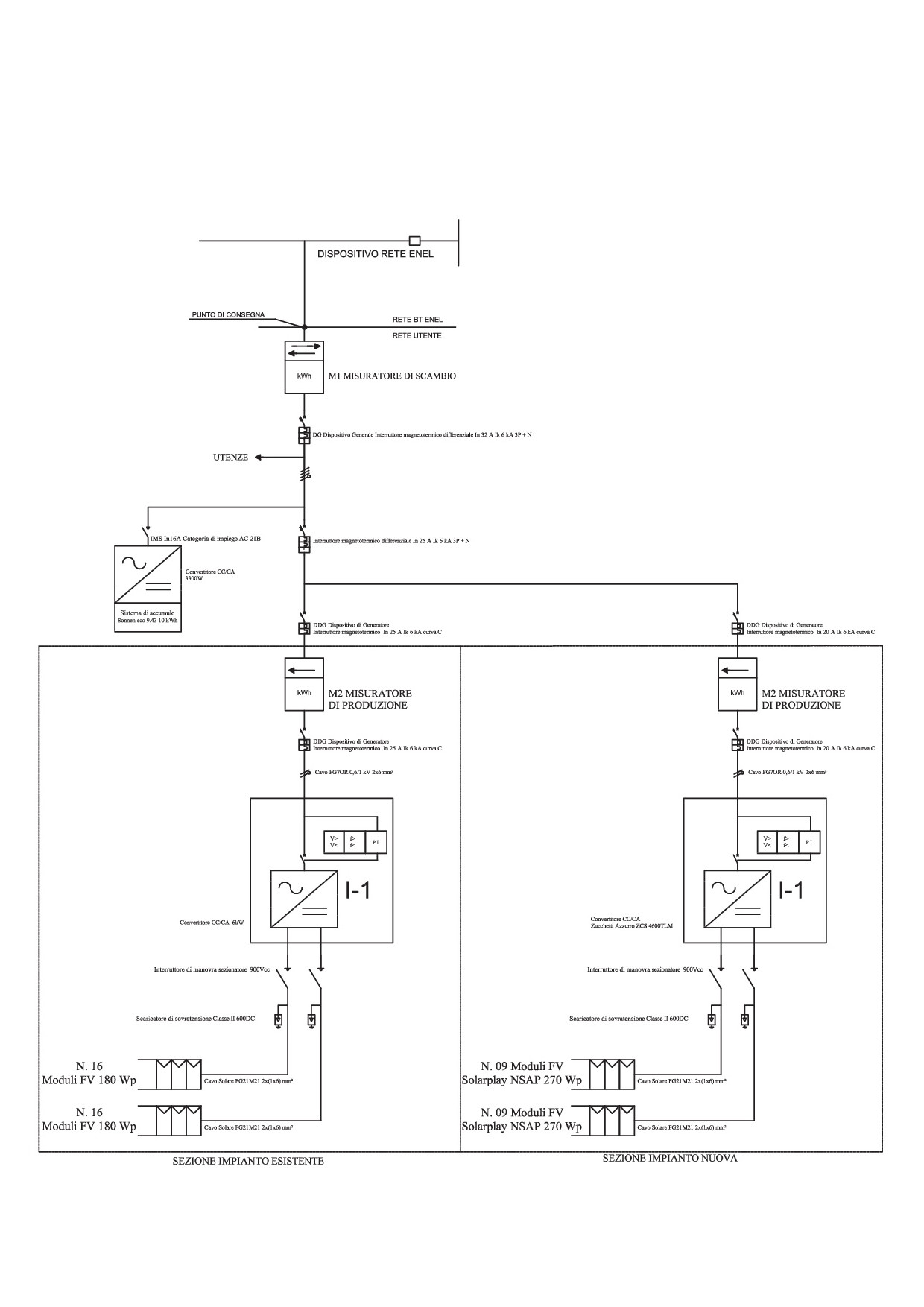
Nella mia abitazione verrà installato il sistema di accumulo come descritto nell'allegato.
Il tecnico mi ha detto che la batteria è collegata in monofase (ovviamente verrà montata sulla fase che ipoteticamente è maggiormente utilizzata) e che se nel caso in cui l'impianto assorba sulle altre due fasi, invece che su quella, la batteria immetterebbe in rete (sulla fase su cui è collegata) e siccome il contatore non fa differenza se l'assorbimento avviene su una fase o su un'altra, ma fa una somma algebrica, la differenza sarebbe nulla.
Ma secondo me non è così in quanto sono identificate dal contatore la potenza immessa e quella acquistata, con differente fatturazione.
Sbaglio?
Aumento impianto FV
Moderatori:
sebago,
MASSIMO-G,
lillo,
Mike
31 messaggi
• Pagina 3 di 4 • 1, 2, 3, 4
0
voti
C'è poco da argomentare. Il contatore funziona come ti ha detto il tecnico che hai interpellato.
-

Giovepluvio
5.978 3 6 10 - G.Master EY

- Messaggi: 2947
- Iscritto il: 21 dic 2010, 1:10
- Località: Mantova
0
voti
Ma quindi se io ho un impianto fv non ben sudiviso, su una fase 6 kW sulla seconda 1kw e sulla terza 2kw. In un ora, quanto mi segna di immessa il contatore?
-

arabino1983
568 3 4 8 - Sostenitore

- Messaggi: 2000
- Iscritto il: 30 ott 2009, 18:28
0
voti
Ok quindi nel caso che io abbia la batteria solo sulla fase R mettiamo il caso che immetta energia per 10kWh e assorba sulla fase S 10kWh, lui segnerà in immissione 10kWh e in prelievo 10kWh.
Giusto?
Giusto?
-

arabino1983
568 3 4 8 - Sostenitore

- Messaggi: 2000
- Iscritto il: 30 ott 2009, 18:28
0
voti
Lo squilibrio nella configuraz. trifase non deve superare 6 kW quindi puoi lasciare il vecchio inverter mono, Ed installare ll nuovo o trifase o monofase. C'e bisogno del progetto, non perdi gli incentivi.
31 messaggi
• Pagina 3 di 4 • 1, 2, 3, 4
Torna a Impianti, sicurezza e quadristica
Chi c’è in linea
Visitano il forum: Nessuno e 71 ospiti

Elettrotecnica e non solo (admin)
Un gatto tra gli elettroni (IsidoroKZ)
Esperienza e simulazioni (g.schgor)
Moleskine di un idraulico (RenzoDF)
Il Blog di ElectroYou (webmaster)
Idee microcontrollate (TardoFreak)
PICcoli grandi PICMicro (Paolino)
Il blog elettrico di carloc (carloc)
DirtEYblooog (dirtydeeds)
Di tutto... un po' (jordan20)
AK47 (lillo)
Esperienze elettroniche (marco438)
Telecomunicazioni musicali (clavicordo)
Automazione ed Elettronica (gustavo)
Direttive per la sicurezza (ErnestoCappelletti)
EYnfo dall'Alaska (mir)
Apriamo il quadro! (attilio)
H7-25 (asdf)
Passione Elettrica (massimob)
Elettroni a spasso (guidob)
Bloguerra (guerra)

