Duty cyrcle regolazione tramite fotoresistenza
Moderatori:
carloc,
g.schgor,
BrunoValente,
IsidoroKZ
11 messaggi
• Pagina 1 di 2 • 1, 2
0
voti
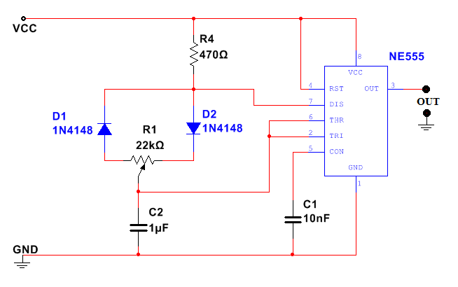
Buongiorno a tutti.Avrei bisogno di un generatore PWM regolabile tramite fotoresistenza.Ho allegato uno schema a cui vorrei inserire la fotoresistenza .Vorrei regolare il DC in un ambito che va dal 50 al 100% .Chiedo ai più esperti dove o come inserire la mia fotoresistenza .Tenete presente che quest ultima può lavorare con valori che vanno da 0 ohm a infinito ,nessun problema però per ricavare valori intermedi (più facilmente verso lo 0) .grazie
- Allegati
-
- schema-ne555-con-duty-cycle-variabile-1-99.png (5.52 KiB) Osservato 6852 volte
-

alessioferrari
5 4 - Messaggi: 45
- Iscritto il: 16 apr 2013, 22:32
0
voti
intendi lavorare a 150Hz?
comunque è impossibile che la tua fotoresistenza vada da 0 a infinito, anche perché non funzionerebbe il circuito, questo circuito, prova a dare valori effettivi.
saluti.
comunque è impossibile che la tua fotoresistenza vada da 0 a infinito, anche perché non funzionerebbe il circuito, questo circuito, prova a dare valori effettivi.
saluti.
-

lelerelele
4.899 3 7 9 - Master

- Messaggi: 5505
- Iscritto il: 8 giu 2011, 8:57
- Località: Reggio Emilia
0
voti
Metti la fotoresistenza in serie a D1 e guarda cosa capita.
Meglio sarebbe prima caratterizzare la fotoresistenza, ossia rilevare il valore resistivo in funzione della intensità luminosa.
Meglio sarebbe prima caratterizzare la fotoresistenza, ossia rilevare il valore resistivo in funzione della intensità luminosa.0
voti
Devo lavorare con una frequenza in ambito 1-6 kHz.Ho già fatto le prove con la fotoresistenza che lavora da 0 a infinito.io posso dosare la luce (quindi la resistenza)a piacere (meglio con valori tendrnti a 0)
-

alessioferrari
5 4 - Messaggi: 45
- Iscritto il: 16 apr 2013, 22:32
0
voti
Si,il.mio multimetro è un po' economico ,mi da 0 a piena luce e circuito aperto al buio. In ogni caso non importa poiché posso dosare la luce a mio piacimento.Inoltre non importa nemmeno l'andamento luminoso (per quel che devo fare può andar bene a luce crescente o a luce calante).Ciò che mi interessa è capire dov 'è la posizione migliore dove inserire la fotoresistenza nel circuito.La resistenza é fisicamente inserita in una piccola"camera oscura " chiusa con un coperchio.Quest'ultimo si alza quando il motore aumenta i giri(illuminando gradualmente l'interno della scatola) .È un congegno meccanico semplicissimo per cui posso ribaltare il movimento (di conseguenza l'andamento luminoso)
Ultima modifica di
alessioferrari il 2 lug 2018, 15:17, modificato 2 volte in totale.
-

alessioferrari
5 4 - Messaggi: 45
- Iscritto il: 16 apr 2013, 22:32
2
voti
Penso ti possa essere utile questo articolo di
g.schgor. Lo schema VC PWM ti permette di far variare il duty cycle con una tensione, mentre la frequenza del PWM è determinata dall'astabile di sinistra. Bisogna realizzare un partitore di tensione dove uno dei rami è la fotoresistenza e applicare la tensione al piedino di controllo VC. La comodità è che puoi usare una tensione variabile per caratterizzare il circuito e successivamente calcolare il partitore
0
voti
a spanne credo che sia troppo grande il condensatore C2 per ottenere questa frequenza, senza contare che più è grande più hai correnti circolanti e potenze dissipate.alessioferrari ha scritto:Devo lavorare con una frequenza in ambito 1-6 kHz.Ho già fatto le prove ...
con questo circuito, se guardi bene, è stato usato un trimmer, o potenziometro, in modo che variasse il duty e non la frequenza, se metti una sola resistenza (la fotoresistenza) avrai un tempo variabile, che sia alto o basso, ma l'altro semiperiodo rimarrà uguale, cambiando la frequenza, non puoi farci nulla.
per ottenere la frequenza stabile e variare il duty non devi seguire questo metodo.
se nel tuo caso la frequenza non importa allora prova il funzionamento e valuti il risultato.
saluti.
-

lelerelele
4.899 3 7 9 - Master

- Messaggi: 5505
- Iscritto il: 8 giu 2011, 8:57
- Località: Reggio Emilia
0
voti
Lo schema che ho postato non è dimensionato per la frequenza che devo usare (1-6khz) ma uno schema copiato in rete. Effettivamente ,anche se l'ambito in frequenza può variare sarebbe meglio pensare ad un altro tipo di circuito...
-

alessioferrari
5 4 - Messaggi: 45
- Iscritto il: 16 apr 2013, 22:32
11 messaggi
• Pagina 1 di 2 • 1, 2
Chi c’è in linea
Visitano il forum: Nessuno e 51 ospiti

Elettrotecnica e non solo (admin)
Un gatto tra gli elettroni (IsidoroKZ)
Esperienza e simulazioni (g.schgor)
Moleskine di un idraulico (RenzoDF)
Il Blog di ElectroYou (webmaster)
Idee microcontrollate (TardoFreak)
PICcoli grandi PICMicro (Paolino)
Il blog elettrico di carloc (carloc)
DirtEYblooog (dirtydeeds)
Di tutto... un po' (jordan20)
AK47 (lillo)
Esperienze elettroniche (marco438)
Telecomunicazioni musicali (clavicordo)
Automazione ed Elettronica (gustavo)
Direttive per la sicurezza (ErnestoCappelletti)
EYnfo dall'Alaska (mir)
Apriamo il quadro! (attilio)
H7-25 (asdf)
Passione Elettrica (massimob)
Elettroni a spasso (guidob)
Bloguerra (guerra)

