Lo compro. poi ti faccio vedere cosa sto facendo, con quello che ho.
Per ora uso i 12V come mi hai detto tu. ok?





questo perché a volte mi capita di doverne testare diversi e mi scoccia perdere tempo con il multimetro.

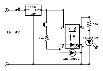
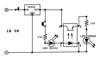
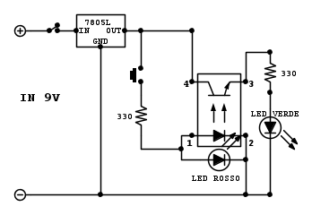
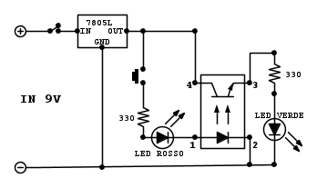
setteali ha scritto:mi pare che tu abbia usato delle resistenze da 100 ohm, con quanta tensione lo hai alimentato?
setteali ha scritto:Il led è bellino, piace anche a me, ma usare il tester e misurare le tensioni nei vari nodi vuol dire di capire il componente come lavora e vedere se la tensione che c'è è quella che ci si aspettava o c'è qualcosa che non torna, per lo meno in base alle nostre idee.


setteali ha scritto:Hai mai pensato a qualcosa di questo genere?
https://www.aliexpress.com/item/MB102-P ... autifyAB=0
Torna a Costruzione, riparazione, riutilizzo
Visitano il forum: Nessuno e 40 ospiti