Cos'è ElectroYou | Login Iscriviti

ElectroYou - la comunità dei professionisti del mondo elettrico

Esercizio sugli amplificatori di tensione

Circuiti, campi elettromagnetici e teoria delle linee di trasmissione e distribuzione dell’energia elettrica

Moderatori: Foto Utenteg.schgor, Foto UtenteIsidoroKZ

0
voti

[1] Esercizio sugli amplificatori di tensione

Messaggioda Foto Utentepaky94 » 30 ago 2018, 14:32

Ciao a tutti.. Sono nuovo del forum ed avrei bisogno di un aiuto con un esercizio di elettronica analogica, ovvero sul seguente.
(Scusate eventuali errori nella scrittura o nella rappresentazione dei circuiti)

Traccia


DATI
V_{DD}=9V
R_{GEN}=1k\Omega
R_F=600k\Omega
R_L=10k\Omega
R_{D_1}=1k\Omega
R_{D_2}=100\Omega
R_{S_1}=500\Omega
R_{S_2}=3k\Omega

k_{M_1}=5000\mu A/V^2
k_{M_1}=5000\mu A/V^2

V_{\text{TH}_1}=1V
V_{\text{TH}_2}=1V
\lambda_{M_1}=0.05
\lambda_{M_2}=0.02

L'esercizio richiede:
1) calcolo dei punti di lavori statici di entrambi i MOSFET
2) calcolo del guadagno a piccolo segnale alle medie frequenze
3) studio in alta frequenza


PRIMO PUNTO
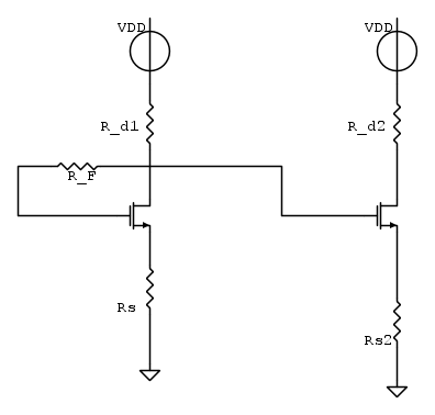
Il circuito utilizzato per la polarizzazione è quello seguente


L'equazione della corrente del MOSFET, supponendo di lavorare in regione di Pinch-off, è:
I_D=k (V_{GS}-V_{TH})^2

per procedere devo esplicitare (credo..) necessariamente la V_{GS} che è:
=V_{GS}=V_G-V_S
In questa espressione V_S=R_S I_S=R_S I_D
ma la V_G come la ottengo?? Devo scrivere una LKT??




SECONDO PUNTO
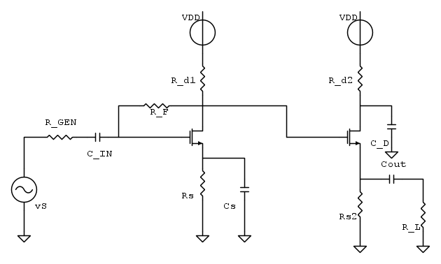
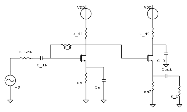
E' corretto questo modello equivalente a piccolo segnale alle medie frequenze?


Grazie in anticipo a tutti! :)
Avatar utente
Foto Utentepaky94
5 3
 
Messaggi: 19
Iscritto il: 30 ago 2018, 11:46

1
voti

[2] Re: Esercizio sugli amplificatori di tensione

Messaggioda Foto Utentegac » 30 ago 2018, 15:26

In DC non scorre corrente nella resistenza R_F, per cui la differenza di potenziale ai suoi capi V_{D_1} - V_{G_1} = 0, pertanto V_{G_1} = V_{D_1}. Il secondo gate è collegato al drain del primo transistor per cui anche in questo caso V_{G_2} = V_{D_1}.

Questo è il circuito per piccolo segnale alle medie frequenze. Avevi omesso R_{D_2} e non avevi collegato in serie R_{GEN} e R_F.

Avatar utente
Foto Utentegac
925 3 6
Frequentatore
Frequentatore
 
Messaggi: 216
Iscritto il: 8 dic 2015, 22:29

0
voti

[3] Re: Esercizio sugli amplificatori di tensione

Messaggioda Foto Utentepaky94 » 30 ago 2018, 15:50

gac ha scritto:In DC non scorre corrente nella resistenza R_F, per cui la differenza di potenziale ai suoi capi V_{D_1} - V_{G_1} = 0, pertanto V_{G_1} = V_{D_1}. Il secondo gate è collegato al drain del primo transistor per cui anche in questo caso V_{G_2} = V_{D_1}.


Una volta osservato tutto ciò, come calcolo I_{D_1} a partire dalla seguente?
I_{D_1}=k_{M_1} (V_{GS_1}-V_{TH_1})^2
V_{GS_1}=V_{G_1}-V_{S_1}=V_{D_1}-V_{S_1}=R_{D_1} I_{D_1}-R_{S_1} I_{D_1}


gac ha scritto:Avevi omesso R_{D_2}


Mi spieghi perché devo tenere in conto anche tale resistenza?
Da un lato, tramite la capacità, è collegata a massa; dall'altro lato è collegata all'alimentazione che, in questa prima analisi, equivale alla massa...
Avatar utente
Foto Utentepaky94
5 3
 
Messaggi: 19
Iscritto il: 30 ago 2018, 11:46

1
voti

[4] Re: Esercizio sugli amplificatori di tensione

Messaggioda Foto Utentegac » 30 ago 2018, 16:09

Per il calcolo di V_{GS_1} è giusto il procedimento. Per quanto concerne R_{D_2} hai ragione tu, non avevo notato quella capacità :mrgreen:

Comunque disegnare le alimentazioni V_{DD} con quei lampioni, tra l'altro non collegati a ground, è veramente brutto e non è neanche formalmente corretto.
Avatar utente
Foto Utentegac
925 3 6
Frequentatore
Frequentatore
 
Messaggi: 216
Iscritto il: 8 dic 2015, 22:29

0
voti

[5] Re: Esercizio sugli amplificatori di tensione

Messaggioda Foto Utentepaky94 » 30 ago 2018, 16:19

gac ha scritto:Per il calcolo di V_{GS_1} è giusto il procedimento.


Andare poi però a sostituire V_{GS_1}=[R_{D_1}-R_{S_1}]I_{D_1}
nell'espressione della corrente in regione di Pinch-off I_D=k(V_{GS}-V_{TH})^2 mi sembra un po' ?%
Devo continuare??
Avatar utente
Foto Utentepaky94
5 3
 
Messaggi: 19
Iscritto il: 30 ago 2018, 11:46

1
voti

[6] Re: Esercizio sugli amplificatori di tensione

Messaggioda Foto Utentegac » 30 ago 2018, 16:33

A dire il vero V_D = V_{DD} - R_D I_D, quindi V_{GS} = V_{DD} - R_D I_D - R_S I_D = V_{DD} - (R_D + R_S) \frac{k}{2} (V_{GS} - V_T)^2. Risolvendo l'equazione di secondo grado ottieni V_{GS} e poi vai avanti.
Avatar utente
Foto Utentegac
925 3 6
Frequentatore
Frequentatore
 
Messaggi: 216
Iscritto il: 8 dic 2015, 22:29

0
voti

[7] Re: Esercizio sugli amplificatori di tensione

Messaggioda Foto Utentepaky94 » 30 ago 2018, 16:50

Azzardo una cosa che, al 99% sarà una grossa str*****a.
Se scrivo una LKT alla maglia di ingresso:
V_{DD}=R_{D_1}I_{D_1}+R_F I_G+V_{GS_1}+R_{S_1}I_{D_1}

dalla quale (ricordando I_G=0 e V_{GS_1}=R_{D_1}I_{D_1}-R_{S_1}I_{D_1}
V_{DD}=R_{D_1}I_{D_1}+R_{D_1}I_{D_1}-R_{S_1}I_{D_1}+R_{S_1}I_{D_1}=2R_{D_1}I_{D_1}

Sbagliato?
Avatar utente
Foto Utentepaky94
5 3
 
Messaggi: 19
Iscritto il: 30 ago 2018, 11:46

0
voti

[8] Re: Esercizio sugli amplificatori di tensione

Messaggioda Foto Utentegac » 31 ago 2018, 11:37

paky94 ha scritto:V_{GS_1}=R_{D_1}I_{D_1}-R_{S_1}I_{D_1}


Non è corretto, in quanto V_{GS_1} = V_{DS_1} = V_{D_1} - V_{S_1} = V_{DD} - R_{D_1} I_{D_1} - R_{S_1} I_{D_1}. Per procedere devi necessariamente risolvere l'equazione di secondo grado discussa nel commento precedente. Ovviamente avrai due soluzioni per V_{GS_1} e dovrai scegliere con criterio una delle due ;-)
Avatar utente
Foto Utentegac
925 3 6
Frequentatore
Frequentatore
 
Messaggi: 216
Iscritto il: 8 dic 2015, 22:29

0
voti

[9] Re: Esercizio sugli amplificatori di tensione

Messaggioda Foto Utentepaky94 » 6 set 2018, 9:52

Ho ragionato al seguente modo, ti sintetizzo il tutto a valle delle tue dritte!

V_{G_1}=V_{D_1}=V_{G_2}

L'equazione della corrente (Pinch-off), valida per entrambi i MOSFET, è: I_D=(V_{GS}-V_{TH})^2

PRIMO STADIO AMPLIFICATORE
Mi serve quindi calcolare V_{{GS}_1} che sarà:
V_{{GS}_1}=V_{D_1}-V_{S_1}=(R_{D_1}-R_{S_1})I_{D_1}
in cui i valori di R_{S_1} e di R_{D_1} sono assegnati.

Sostituisco quanto ottenuto dall'ultima equazione nell'equazione della correnti di Pinch-off ed ottendo il valore della corrente di drain I_{D_1} e la ddp V_{{GS}_1}

SECONDO STADIO AMPLIFICATORE
Mi serve quindi calcolare V_{{GS}_2} che sarà:
V_{{GS}_2}=V_{G_2}-V_{S_2}=V_{D_1}-V_{S_2}=R_{D_1}I_{D_1}-R_{S_2}I_{D_2}
in cui i valori di R_{S_2}, R_{D_1} e I_{D_1} sono noti.
Dalla risoluzione di quest'altra equazione caratterizzo il secondo MOSFET


Il modello equivalente a piccolo segnale, alle medie frequenze, è il seguente?


Mettendomi alla sezione verde, osservo che R_{{IN}_2} è infinito in quanto vi è un aperto e quindi posso procedere al calcolo del guadagno dei due stadi separatamente e per il primo stadio non devo portare in conto alcun effetto di carico del secondo stadio sul primo.
Giusto??
Avatar utente
Foto Utentepaky94
5 3
 
Messaggi: 19
Iscritto il: 30 ago 2018, 11:46


Torna a Elettrotecnica generale

Chi c’è in linea

Visitano il forum: Nessuno e 50 ospiti