paky94 ha scritto:In cosa sbaglio??
In una cosa ho sbagliato io, perché la corrente in

non è

come ho scritto (ora correggo il messaggio sopra)... l'altra cosa che ti ho scritto era legata a un'assunzione che non avevi esplicitato (ma ne riparliamo subito)
paky94 ha scritto:[In generale, in tutti gli esercizi che svolgo, faccio l'ipotesi (
approssimazione) che

e

sono uguali tra loro
E perché immagini che noi lo sappiamo già e non ce lo scrivi prima?
Considera peraltro (così concludiamo il discorso sopra) che è un'assunzione pericolosa, perché non è sempre detto che

sia così alto da permetterti di trascurare che in realtà

è una posizione migliore della tua. A meno che tu non abbia fatto delle assunzioni sulla polarizzazione e non abbia dimenticato di dirci anche quelle
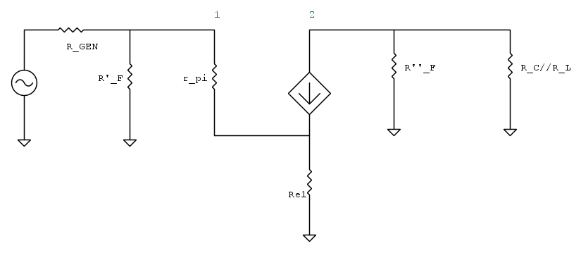
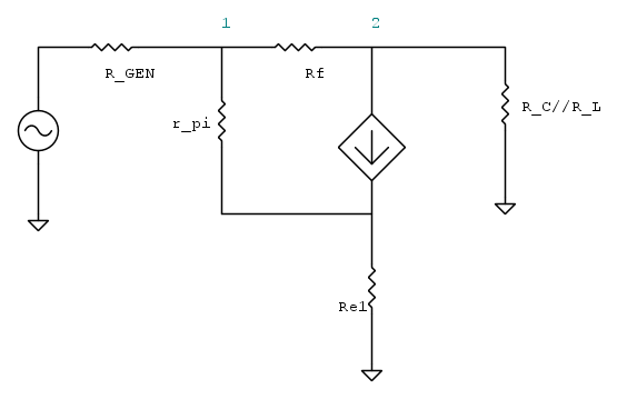
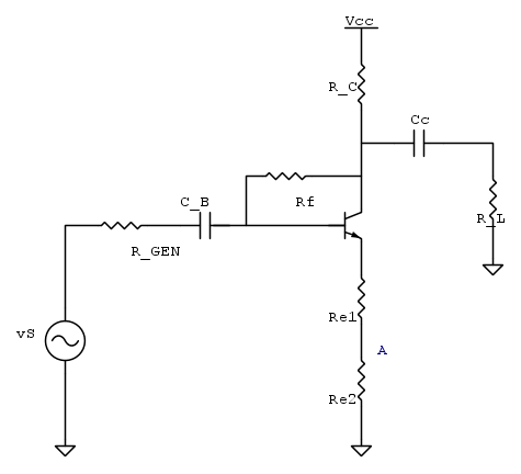
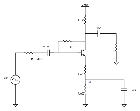
paky94 ha scritto:E' corretto il circuito equivalente a piccolo segnale così come riportato sotto?
Due dubbi:
1 - Che fine ha fatto

?
2 - Noto che considerando il carico non stai scrivendo nulla della capacità... C'è per caso qualche assunzione su di essa che dovremmo sapere? Per esempio, non è che parti dal presupposto che abbia un valore tale da essere "un cortocircuito" a frequenza di segnale?
