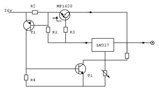
Allora il punto della situazione è questo: prima di andare in vacanza ho fatto un primo tentativo di realizzazione dell'alimentatore senza il piccolo accorgimento suggerito da te per la protezione dei darlington.
Tutto sembra funzionare anche se non l'ho ancora testato con più di 1A ma per ora non mi interessa, anche perché non sono molto esperto di dissipatori e con quelli che ho messo scalda già abbastanza anche a correnti inferiori a 1A.
Ora ho un po' di tempo da dedicarci e visto che volevo sistemarlo un po' da capo ( saldature brutte e disposizione dei componenti pessima) volevo aggiungere anche la protezione dei darlington.
Prima di dimensionare i componenti però volevo chiederti un paio di dubbi.
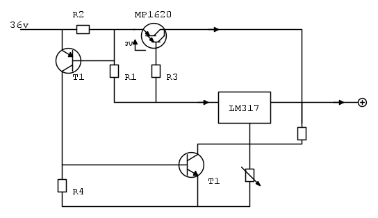
Se ho capito bene la corrente massima che circola nel darlington dovrebbe essere limitata a 0.7V*R2, a quel punto dovrebbe entrare in conduzione T1. La corrente che scorre in T1 va finire su R3 e nel regolatore che a sua volta è già protetto. Non capisco bene la funzione di R3 e come dimensionarla.
Cerco di fare un esempio concreto su fidocad per esprimermi meglio, supponiamo che voglia limitare a 1A la corrente nel darlington.
Inizio a dimensionare la R2 da 0.7 ohm da 1W.
La R1 è da 47 ohm di modo che per correnti minori di 1A (cioè con T1 in interdizione) nel regolatore passano 60/80 mA.
Ora dimensiono R3 come suggerito da te a 100 ohm.
Supponiamo ora che il carico richieda
con
, T1 si accende, per il bilancio al nodo tra collettore del darlington e output del regolatore, nel regolatore scorre
.
si spartisce tra T1 e R1 e ho cercato di fare il bilancio e l'equazione dovrebbe essere questa:

Ora capisco che se non ci fosse R3 tutta la
passerebbe in T1 e a questo punto sarebbe limitata solamente dalla protezione interna al regolatore.Ma anche con R3 a me risulta:

Ora mi pongo nel caso peggiore, Vout minima quindi 1,25V.
Considerando il Dropout minimo di 3V sul regolatore e i 36V in ingresso posso arrivare ad avere

da cui la
massima (cioè con VR1 max su R1) con i valori di R1 = 47 ohm e R3 = 100 ohm risulta :
.Quindi avrei sul blocco formato da T1,R1,R3 una
da smaltire su quei 3 componenti
(Tutto ciò considerando la Ib del darlington trascurabile in questi conti)
Scusate il post così lungo ma cercavo di capire bene, magari sono andate totalmente fuori strada


Elettrotecnica e non solo (admin)
Un gatto tra gli elettroni (IsidoroKZ)
Esperienza e simulazioni (g.schgor)
Moleskine di un idraulico (RenzoDF)
Il Blog di ElectroYou (webmaster)
Idee microcontrollate (TardoFreak)
PICcoli grandi PICMicro (Paolino)
Il blog elettrico di carloc (carloc)
DirtEYblooog (dirtydeeds)
Di tutto... un po' (jordan20)
AK47 (lillo)
Esperienze elettroniche (marco438)
Telecomunicazioni musicali (clavicordo)
Automazione ed Elettronica (gustavo)
Direttive per la sicurezza (ErnestoCappelletti)
EYnfo dall'Alaska (mir)
Apriamo il quadro! (attilio)
H7-25 (asdf)
Passione Elettrica (massimob)
Elettroni a spasso (guidob)
Bloguerra (guerra)







