Cos'è ElectroYou | Login Iscriviti

ElectroYou - la comunità dei professionisti del mondo elettrico

Cassa Stageline bk 115 finali bruciati

Tecniche per la costruzione e la riparazione di apparecchiature elettriche e non. Ricerca guasti. Adattamenti e riutilizzazioni
0
voti

[31] Re: Cassa Stageline bk 115 finali bruciati

Messaggioda Foto Utenteelfo » 24 ott 2018, 9:46

V14 (base del finale "superiore") *non* puo' essere alla tensione della alimentazione *negativa* V4

Per V15 stessa cosa
Avatar utente
Foto Utenteelfo
6.819 4 5 7
G.Master EY
G.Master EY
 
Messaggi: 2828
Iscritto il: 15 lug 2016, 13:27

0
voti

[32] Re: Cassa Stageline bk 115 finali bruciati

Messaggioda Foto UtenteTotolivu » 24 ott 2018, 10:03

elfo ha scritto:Totolivu ha scritto:
V11 = meno di 1 V (nell'ordine dei millivolt)
V12 = -0,5V
V13 = +0,5V
V14 = V4
V15 = V3

Ho riportato alcune tensioni e calcolato alcune correnti sullo schema

Probabilmente e' un errore di battuta ma:
V14 = V3
V15 = V4


Si scusa ho fatto confusione, non mi ero accorto che avevi corretto quello che ho scritto. #-o
Si V13 = V3 e V15 =V4 ma perché ho queste tensioni chi le fornisce?
Avatar utente
Foto UtenteTotolivu
20 5
New entry
New entry
 
Messaggi: 71
Iscritto il: 20 apr 2017, 22:59

0
voti

[33] Re: Cassa Stageline bk 115 finali bruciati

Messaggioda Foto Utenteelfo » 24 ott 2018, 10:07

Per favore fai le prove e misure del post [30]

- misura tensione su resistenze 0.33 ohm
- cortocircuito su rete polarizzazione

Sto ragionando su cosa fare / misurare sui transistor pilota e finali
Avatar utente
Foto Utenteelfo
6.819 4 5 7
G.Master EY
G.Master EY
 
Messaggi: 2828
Iscritto il: 15 lug 2016, 13:27

0
voti

[34] Re: Cassa Stageline bk 115 finali bruciati

Messaggioda Foto UtenteTotolivu » 24 ott 2018, 14:16

elfo ha scritto:Prova a misurare la tensione sulle 4 resistenze da 0.33 ohm - dovresti avere circa 8 mV (vedi schema qui sotto)

Va 0.33 =
Vb 0.33 =
Vc 0.33 =
Vd 0.33 =


Va 0.33 = circa 8,6 mv
Vb 0.33 = circa - 9 mv
Vc 0.33 = circa 8.6 mv
Vd 0.33 = circa 8,7 mv

elfo ha scritto:Prova a cortocircuitare (linea blu) la rete di polarizzazione e rimisura (per vedere se la corrente assorbita cambia)

V3 =
V4 =


V3= +57,7V
v4= -57,5V

Si è scesa decisamente.
Avatar utente
Foto UtenteTotolivu
20 5
New entry
New entry
 
Messaggi: 71
Iscritto il: 20 apr 2017, 22:59

0
voti

[35] Re: Cassa Stageline bk 115 finali bruciati

Messaggioda Foto Utenteelfo » 24 ott 2018, 16:31

Grazie per le misure.
Ti faccio sgobbare, eh! :D

I numeri mi sembrano tornare:

- nei transistor finali (ciascun transistor) con polarizzazione attiva scorre una corrente

Itr = \frac{0.009}{0.33} = 27 mA

in buon accordo con i 25 mA previsti nel post [29]

- l'ampli -con polarizzazione cortocircuitata - assorbe in totale

Itot = \frac{68.5 - 57.5}{1000} = 11 mA

cosi' suddivisi

Izener = \frac{57,7 -15}{5600} = 7.6 mA
Ipol=\frac{57.5 *2}{15000*2} = 3.8 mA

La cui somma fa circa 11 mA

Nello stadio finale (piloti + finali) *non* scorre corrente come deve (I piloti e ifinali *non* sono polarizzati)

Quindi l'ampli SEMBRA funzionare correttamemte.

Rimangono pero' aperti 2 punti + 1 - uno major ed uno minor

Cominciamo dal minor

- Il diodo "di sopra" della rete di polarizzazione sembra avere una differenza di potenziale 0 (zero) ai suoi capi (V10 - V11 post [28])

**** da controllre se c'e' stato un errore di misura o il diodo e' in corto circuito

Il major

-Tu scrivi:
Totolivu ha scritto:I finali di potenza della cassa amplificata si bruciano sono una coppia di A1941 e una coppia C5198. Ho controllato tutto e bon ho trovato anomalie. Però appena do tensione I A1941 uno va in corto e l'altro si apre

Perche'?

Risposta breve: Non lo so

Risposta lunga: occorre fare delle prove sul campo:

(al meglio dele mie conoscenze: la rottura "in corto" avviene per sovracorrente, mentre quella "si apre" per sovratensione" - ma non lo prendere come oro colato :( )

- inizierei a ridurre progressivamente (mettendone "tante" in parallelo) il valore delle resistenze da 1 kohm in serie all'alimentazione per vedere "l'effetto che fa" - controllerei la tensione del circuito di polarizzazione e in contemporanea la corrente che circola nei finali (tensione ai capi delle resistenze da 0.33 ohm)

Ci sarebbe poi uno "zillion" di domande da fare: quando "saltano" I transistor? con carico o senza? per quanto tempo (mesi, anni) ha funzionato l'ampli prima di rompersi? C'e' stato un evento particolare in concomitanza della prima rottura? I transistor "nuovi" (utilizzati per la sostituzione) sono sicuramente originali (comprati da distributore ufficiale)? ecc. ecc.

Punto +1

Resistenze Rb1 e Rb2

Anche se "rimaneggiare" un progetto e' sempre spiacevole (perche' si ha la pretesa di saperne di piu' e di far meglio del progettista originale) a me sembra che mettere due resistenze da 100 ohm sui collettori dei driver (in parallelo alla (giunzione base-emettitore dei finali + 0.33 ohm)) sia una cosa "giusta" - confortato anche da quanto hanno scritto e fatto tre esperti riconosciuti in campo audio (in ordine alfabetico :D ) Aloia, Cordell, Self
Avatar utente
Foto Utenteelfo
6.819 4 5 7
G.Master EY
G.Master EY
 
Messaggi: 2828
Iscritto il: 15 lug 2016, 13:27

0
voti

[36] Re: Cassa Stageline bk 115 finali bruciati

Messaggioda Foto UtenteTotolivu » 24 ott 2018, 17:52

elfo ha scritto:Grazie per le misure.
Ti faccio sgobbare, eh!


M noooo GRAZIE a te per il tempo che mi stai dedicando. iOi

Stasera controllerò meglio quel diodo.

Intanto, solo per fare teoria, volevo chiederti il motivo per il quale sulle basi dei finali ho la stessa tensione degli emettitori, non capisco come ci arriva. Sia con la polarizzazione attiva che cortocircuitata.
Avatar utente
Foto UtenteTotolivu
20 5
New entry
New entry
 
Messaggi: 71
Iscritto il: 20 apr 2017, 22:59

0
voti

[37] Re: Cassa Stageline bk 115 finali bruciati

Messaggioda Foto Utenteelfo » 24 ott 2018, 20:13

Totolivu ha scritto:volevo chiederti il motivo per il quale sulle basi dei finali ho la stessa tensione degli emettitori, non capisco come ci arriva

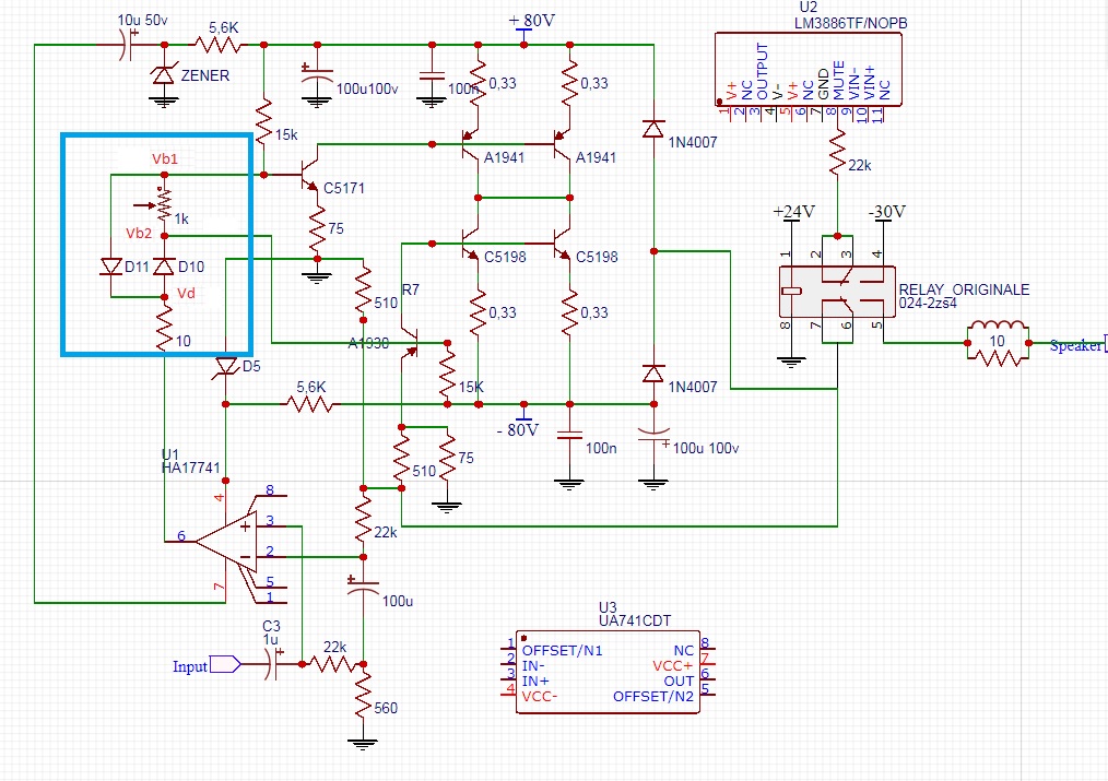
Guarda la Fig. 1a qui sotto.

Riporta un pezzetto dello schema dell'amplificatore ed in particolare un transistor finale con indicate le tensioni cosi come le hai scritte te nel post [28] (e successiva correzione nel post [32] per quanto riguarda la V14).

(Le considerazioni fatte qui sotto valgono ugualmente per la sezione "di sotto" dell'ampli)

Ci sono due motivi diversi ma ugualmente importanti per i quali *sembra* che la tensione di emettitore e di base sono uguali:

- Primo motivo

le tensioni sono indicate come:
** +11 ma aumenta.... (tensione di alimentazione)
** circa +12 (tensione di emettitore)
** V3 (tensione di base)

I valori sono indicati come variabili e approssimati per cui valori vicini *sembrano* uguali

- Secondo motivo

La differenza che ci si puo' aspettare tra V18 e V14 e' dell'ordine di diverse centinaia di mV (vedremo poi il valore "esatto") per cui se misuri la tensione rispetto a massa in entrambi i casi leggi sul voltmetro lo "stesso" valore - si tratta di apprezzare letture p.e. di 12.85 V (emettitore) e 12.20 V (base) che possono "sembrare" uguali.

Passiamo alla Fig. 1b (che e' un caso particolare della Fig. 1c che vedremo successivamente)

Supponiamo di avere un transistor PNP con il solo emettitore collegato - tramite una resistenza R - ad una tensione V0. Gli altri due elettrodi sono scollegati. le correnti saranno ovviamente 0 (zero).

Qual e' la tensione che misuro sulla base?

Il circuito equivalente e' quello a lato in cui il transistor e' sostituito con un diodo (la giunzione base-emettitore del transistor).
La tensione in base del transistor (catodo del diodo) vale V1 (che in questo caso e' uguale a V0 perche' la corrente e' nulla) meno 0.65 V che convenzionalmente e' la "caduta di tensione" di una giunzione al silicio)

Suppendo che V0 = 12.00 V avremo

V2 = 12 - 0.65 = 11.35 V

La Fig. 1c e' il caso generale della 1b . In questo caso le correnti *non* sono nulle e quindi occorre tenere conto della caduta di tensione sulla resistenza.

C'e' pero' da tenere conto di un altro fatto: la tensione Vbe (base-emettitore) dipende dal "punto di lavoro" del transistor e puo' arrivare a oltre 1 V per correnti di collettore di svariati ampere (e corrispondenti correnti di base)

Nella Fig. 3 che segue c'e' l'andamento della Vbe (del transistor di potenza MJ15003) in funzione della Ic (corrente di collettore) nella condizone di transistor saturo (cioe' la corrente di base e' 1/10 di quella di collettore)

Come vedi la Vbe varia tra poco piu' di 0.6 V (a Ic = 0.1 A) e quasi 1.2 V (a Ic = 10 A)

Per concludere se voglio misurare la Vbe di un transistor - o meglio la tensione di base dei transistor finali rispetto a quella di alimentazione - conviene collegare i puntali del voltmetro nei punti A e B della Fig. 1a

Vbe.png
Fig. 3
Vbe.png (23.84 KiB) Osservato 3992 volte
Avatar utente
Foto Utenteelfo
6.819 4 5 7
G.Master EY
G.Master EY
 
Messaggi: 2828
Iscritto il: 15 lug 2016, 13:27

0
voti

[38] Re: Cassa Stageline bk 115 finali bruciati

Messaggioda Foto UtenteTotolivu » 24 ott 2018, 23:29

WOW grazie davvero, questo post me lo conservo in pdf =D> =D>

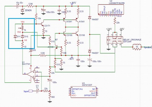
elfo ha scritto:**** da controllre se c'e' stato un errore di misura o il diodo e' in corto circuito


Nel ricontrollarlo mi sono accorto di avere fatto un errore nello schema della rete di polarizzazione (la stanchezza gioca brutti scherzi, odio fare reverse engineering), riporto quello corretto, e le tensioni misurate senza cortocircuitare i piloti.

Vb1= 521 mv
Vb2= 536 mv
Vd = 8 mv
Allegati
Schema 3.jpg
Avatar utente
Foto UtenteTotolivu
20 5
New entry
New entry
 
Messaggi: 71
Iscritto il: 20 apr 2017, 22:59

0
voti

[39] Re: Cassa Stageline bk 115 finali bruciati

Messaggioda Foto Utenteelfo » 25 ott 2018, 22:13

Ti rispondo solo ora perche' oggi ho avuto poco tempo (e anche nei prox giorni).

Ridisegnando il tuo schema in modo "cristiano" :D - vedi sotto - viene fuori qualcosa che mi sembra abbia poco senso.
Il trimmer dovrebbe essere in serie (e non in parallelo) ai diodi - come nel SuperTigre di Aloia - per poter polarizzare i transistor driver (e finali) in regione attiva.

Tra l'altro, dove e' collegato il cursore del trimmer?

Comunque prendendo per buono il tuo schema la tensione VB2 dovrebbe essere negativa (-536 mV).

Le tensioni sugli emettitori ( V16 e V17 del post [28]) sono correttamente a 0V con le tensioni di base indicate (indice di transistor pilota "spento") ma questo contrasta con i 25 mA misurati/calcolati in ciascun tranistor finale (vedi post [34] [35]) quando la polarizzazione non e' cortocircuitata.

Tutto questo rende difficile da "interpretare" il funzionamento dell'intero amplificatore.
Avatar utente
Foto Utenteelfo
6.819 4 5 7
G.Master EY
G.Master EY
 
Messaggi: 2828
Iscritto il: 15 lug 2016, 13:27

0
voti

[40] Re: Cassa Stageline bk 115 finali bruciati

Messaggioda Foto UtenteTotolivu » 25 ott 2018, 23:47

elfo ha scritto:Il trimmer dovrebbe essere in serie (e non in parallelo) ai diodi - come nel SuperTigre di Aloia - per poter polarizzare i transistor driver (e finali) in regione attiva.


Ho ricontrollato è proprio cosi.

elfo ha scritto:Tra l'altro, dove e' collegato il cursore del trimmer?


Il trimmer ha I due piedini in corto connessi alla base del A1930 e l altro alla base del A5198.

elfo ha scritto:Comunque prendendo per buono il tuo schema la tensione VB2 dovrebbe essere negativa (-536 mV).


Si assolutente è negativa come scritto nel post[28] (V12= -0.5V) , errore di battitura, anche io ho poco tempo ci lavoro di notte e le sviste sono numerose, ti chiedo di avere molta pazienza.

elfo ha scritto:Le tensioni sugli emettitori ( V16 e V17 del post [28]) sono correttamente a 0V


La V16 e V17 sono circa 14mv e 21,7mv. Ho provato a rifare le misure del post 28 ma non è semplice sono molto ballerine adesso sono un po' più alte

V3 23,4
V4 -23,4
V5 13
V6 -13
V7 6
V8 -2
V9 13
V12 -510
V13 506
V14 22
V15 -21,5
V16 14
V17 -22
V18 23,6
V19 -24
V20 23,6
V21 -24
V22 0

Ripeto molto ballerine con variazioni di qualche millivolt, comunque non sono stabili.
Avatar utente
Foto UtenteTotolivu
20 5
New entry
New entry
 
Messaggi: 71
Iscritto il: 20 apr 2017, 22:59

PrecedenteProssimo

Torna a Costruzione, riparazione, riutilizzo

Chi c’è in linea

Visitano il forum: Nessuno e 15 ospiti