Cos'è ElectroYou | Login Iscriviti

ElectroYou - la comunità dei professionisti del mondo elettrico

Cassa Stageline bk 115 finali bruciati

Tecniche per la costruzione e la riparazione di apparecchiature elettriche e non. Ricerca guasti. Adattamenti e riutilizzazioni
0
voti

[41] Re: Cassa Stageline bk 115 finali bruciati

Messaggioda Foto Utenteelfo » 26 ott 2018, 7:50

Grazie di nuovo per le misure.

Le cose cominciano ad avere un senso (negativo :( ) ma oggi - come ti avevo accennato - ho poco tempo.

Se mi riesce, cerchero' di dare una mia opionione sul circuito in serata.
Avatar utente
Foto Utenteelfo
6.819 4 5 7
G.Master EY
G.Master EY
 
Messaggi: 2828
Iscritto il: 15 lug 2016, 13:27

0
voti

[42] Re: Cassa Stageline bk 115 finali bruciati

Messaggioda Foto UtenteTotolivu » 26 ott 2018, 8:06

Grazie mille, mi servirebbe proprio, ci sto uscendo matto.
Avatar utente
Foto UtenteTotolivu
20 5
New entry
New entry
 
Messaggi: 71
Iscritto il: 20 apr 2017, 22:59

0
voti

[43] Re: Cassa Stageline bk 115 finali bruciati

Messaggioda Foto UtenteTotolivu » 26 ott 2018, 13:24

Aggiungo le unità di misura per renderle piu' leggibili

V3 23,4 V
V4 -23,4 V
V5 13 V
V6 -13 V
V7 6 mV
V8 -2 mV
V9 13 mV
V12 -510 mV
V13 506 mV
V14 22 V
V15 -21,5 V
V16 14 mV
V17 -22 mV
V18 23,6 V
V19 -24 V
V20 23,6 V
V21 -24 V
V22 vicina allo 0
Avatar utente
Foto UtenteTotolivu
20 5
New entry
New entry
 
Messaggi: 71
Iscritto il: 20 apr 2017, 22:59

0
voti

[44] Re: Cassa Stageline bk 115 finali bruciati

Messaggioda Foto UtenteTotolivu » 26 ott 2018, 17:50

Ho applicato un segnale di 1khz di circa 25mv in ingresso sui xollettori ho ritrovato il segmale con un guadagno di circa 68. Allego foto.
Avatar utente
Foto UtenteTotolivu
20 5
New entry
New entry
 
Messaggi: 71
Iscritto il: 20 apr 2017, 22:59

0
voti

[45] Re: Cassa Stageline bk 115 finali bruciati

Messaggioda Foto UtenteTotolivu » 26 ott 2018, 22:00

Ecco
Allegati
IMG_20181026_180526.jpg
Uscita
IMG_20181026_180621.jpg
Ingresso
Avatar utente
Foto UtenteTotolivu
20 5
New entry
New entry
 
Messaggi: 71
Iscritto il: 20 apr 2017, 22:59

0
voti

[46] Re: Cassa Stageline bk 115 finali bruciati

Messaggioda Foto Utenteelfo » 26 ott 2018, 23:13

Totolivu ha scritto:Ho applicato un segnale di 1khz di circa 25mv in ingresso sui xollettori ho ritrovato il segmale con un guadagno di circa 68. Allego foto.

La misura che hai fatto e' priva di significato perche il segnale di uscita e' 'na schifezza :(

Da cosa derivano quei picchi "estemporanei" sulla sinusoide?

Il guadagno "teorico" dell'amplificatore vale

Av=\frac{22000}{560} + 1 = 40

******************
Sto provando a scrivere una risposta "cumulativa" ai tuoi post e misure ma sta venendo un "pippone" illeggibile :( percio' provo, qui sotto, a fare un riassunto.

Io credo che sostanzialmente l'amplificatore sia funzionante, anche se con alcune criticita'

Io farei le seguenti cose in questo ordine:

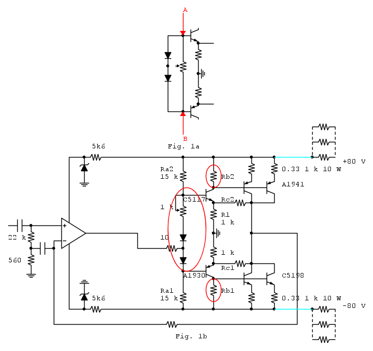
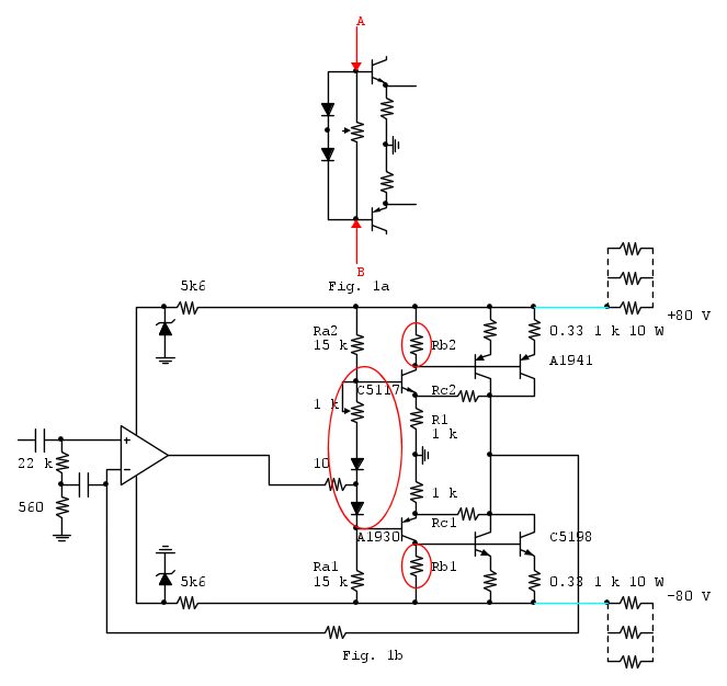
1) misura - ad ampli spento e condensatori sicuramente scarichi - la resistenza tra I punti A e B della Fig. 1a

2) riporta la misura R (A-B) =

3) MOLTO IMPORTANTE ruota il trimmer finche' tra I punti A e B non leggi circa 0 (zero)

4) monta una sola coppia di finali "buoni" comprati da distributore ufficiale (RS, Mouser, Digikey....)

5) alimenta il finale tramite due resistenze da 1 kohm 10 W

6) inietta un segnale in ingresso e verifica che in uscita ci sia un segnale "plausibile" anche se distorto (distorsione di incrocio)

7) riduci progressivamente il valore delle resistenze in serie all'alimentazione (mettendone diverse in serie parallelo) monitorando il segnale in uscita

8) quando arrivi ad avere sull'alimentazione (dopo le resistenze) una tensione di 40 V o 50 V
-- 8.1) togli il segnale in ingresso
-- 8.2) ruota il trimmer da 1 kohm (nella rete di polarizzazione) monitorando la tensione ai capi delle resistenze da 0.33 ohm finche' non ottieni una tensione di circa 7 mV (corrispondenti a circa 20 mA)
-- 8.3) inietta un segnale in ingresso e verifica che in uscita ci sia un segnale "plausibile" *senza* distorsione
-- 8.4) togli il segnale in ingresso
-- 8,5 verifica che la tensione sulle resistenze sia ragionevoolmente stabile sia nel tempo, sia scaldando raffreddando (finali + piloti + diodi rete di polarizzazione)

9) togli le resistenze in serie all'alimentazione

10) incrocia tutte le dita :D

11) accendi il finale

12) misura la tensione sulle resistenze da 0.33 ohm

13) riaggiusta se necessario il trimmer da 1 kohm

14) ripeti tutte le prove e verifiche da 8.3) a 8.5)

15) monta la seconda coppia di finali

16) ripeti tutte le prove e verifiche da 8.2) a 8.5)

Le criticita' cui accennavo all'inizio sono che mi aspetto che la corrente di polarizzazione dei finali (tensione sulle resistenze da 0.33 ohm) sia "fortemente" instabile a causa della topologia del circuito.

Se divessi proporre delle modifiche (vedi componenti cerchiati di rosso in Fig 1b) per migliorare gli aspetti critici

- modifica cablaggio rete di polarizzazione
- aggiunta resistenze Rb1 e Rb2 da 100 ohm

Per il test procedere come nei punti da 1) a 16)
Avatar utente
Foto Utenteelfo
6.819 4 5 7
G.Master EY
G.Master EY
 
Messaggi: 2828
Iscritto il: 15 lug 2016, 13:27

0
voti

[47] Re: Cassa Stageline bk 115 finali bruciati

Messaggioda Foto Utenteelfo » 27 ott 2018, 7:32

elfo ha scritto:1) misura - ad ampli spento e condensatori sicuramente scarichi - la resistenza tra I punti A e B della Fig. 1a

2) riporta la misura R (A-B) =

Volevo precisare che con i punti A e B mi riferisco " precisamente" alle basi dei driver.

I puntali vanno messi proprio sui terminali di base dei transistor come evidenziato nella figura seguente
Avatar utente
Foto Utenteelfo
6.819 4 5 7
G.Master EY
G.Master EY
 
Messaggi: 2828
Iscritto il: 15 lug 2016, 13:27

0
voti

[48] Re: Cassa Stageline bk 115 finali bruciati

Messaggioda Foto UtenteTotolivu » 27 ott 2018, 13:45

circa 6,30 K
Avatar utente
Foto UtenteTotolivu
20 5
New entry
New entry
 
Messaggi: 71
Iscritto il: 20 apr 2017, 22:59

0
voti

[49] Re: Cassa Stageline bk 115 finali bruciati

Messaggioda Foto Utenteelfo » 27 ott 2018, 14:13

Totolivu ha scritto:rete di polarizzazione ... riporto quello corretto

Estratto dal tuo schema, con evidenziato il collegamento del trimmer da 1 kohm
Amp_b.png
Amp_b.png (49.4 KiB) Osservato 5385 volte

elfo ha scritto:Ridisegnando il tuo schema in modo "cristiano"


elfo ha scritto:misura - ad ampli spento e condensatori sicuramente scarichi - la resistenza tra I punti A e B della Fig. 1a

Totolivu ha scritto:circa 6,30 K

Domanda: come fai a misurare 6,30 k se il trimmer e' da 1 k?
Avatar utente
Foto Utenteelfo
6.819 4 5 7
G.Master EY
G.Master EY
 
Messaggi: 2828
Iscritto il: 15 lug 2016, 13:27

0
voti

[50] Re: Cassa Stageline bk 115 finali bruciati

Messaggioda Foto UtenteTotolivu » 27 ott 2018, 16:23

elfo non finirò mai di ringraziarti per la tua IMMENSA disponibilità.

elfo ha scritto:Domanda: come fai a misurare 6,30 k se il trimmer e' da 1 k?


Ci possono essere due risposte:

1) ho cannato completamente il tipo di trimmer (allego foto) e quindi non è da 1K (ma per me la sigla 102 è 1K) :-?

2) il trimmer è alterato per cui non ha un valore coerente .... (faccio una misura dissaldandolo dal circuito).... beh in effetti la misura da un'estremità verso il cursore è 10,8K e dall'altra, sempre al cursore, è 0,7k (allego foto)

Ti allego anche una foto del PCB senza il trimmer in cui ho eindenziato le piste con il paint (fa un po' ca..re ma serve per rendere l'idea)

Tra l'altro ho misurato la resistenza tra le basi dei piloti senza il trimmer ed è circa 6K.

elfo ha scritto:La misura che hai fatto e' priva di significato perche il segnale di uscita e' 'na schifezza


Beh purtroppo anche quello d'ingresso non è un granchè, come generatore di segnale uso il cellulare con un'app che mi genera delle forme d'onda tramite l'uscita cuffie che poi collego all'ingresso con dei coccodrilli.

elfo ha scritto:Da cosa derivano quei picchi "estemporanei" sulla sinusoide?


Secondo me sono proprio le spurie nel segnale di input che vengono poi amplificate. Caso mai per le misure che mi hai consigliato userò l'oscilloscopio "grande" :lol:


elfo ha scritto:Il guadagno "teorico" dell'amplificatore vale


Mi riferivo al fatto che in uscita ho 1,64 vpp che diviso 0,024 vpp fa circa 68 quindi l'ampli sta amplificando di 68 volte l'input.
Allegati
IMG_20181027_160344.jpg
Misure trimmer
IMG_20181027_150749.jpg
PCB senza trimmer
IMG_20181025_224354.jpg
PCB con trimmer
Avatar utente
Foto UtenteTotolivu
20 5
New entry
New entry
 
Messaggi: 71
Iscritto il: 20 apr 2017, 22:59

PrecedenteProssimo

Torna a Costruzione, riparazione, riutilizzo

Chi c’è in linea

Visitano il forum: Nessuno e 8 ospiti