chiedo un consiglio su come procedere su questo mio intoppo.
ho un rele da 12 volt con un assorbimento di circa 300-350 mA (quasi un tipo di quelli di potenza delle auto)
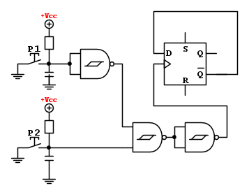
comandato con questo schema
io avrei bisogno che un altro rele' di quelli da circuito stampato , (da 50 mA di consumo piu' o meno)
funzionasse cosi _
il circuito quando viene alimentato parte sempre da un livello stabile(cioe' se l uscita e' 0 deve essere sempre 0)
premendo p1 cambia lo stato e quando vengono premuti insieme o solo p2 non cambi stato
e possibile?
grazie mille in anticipo
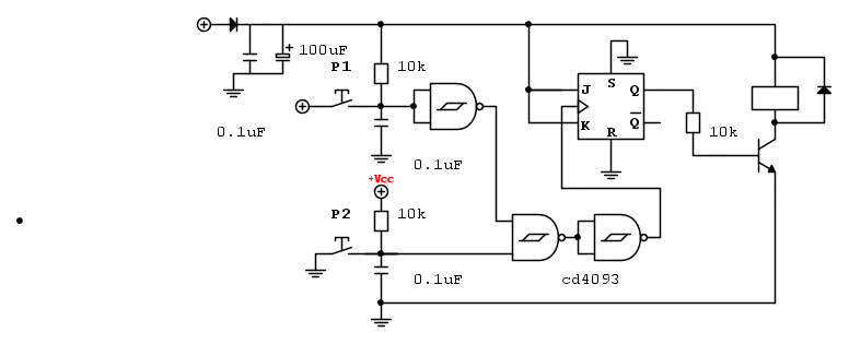
avevo pensato a un set reset con un cd4013 come nello schema
logicamente invertendo la r da 10 k e in condensatore ma non credo sia la cosa piu' adatta

Elettrotecnica e non solo (admin)
Un gatto tra gli elettroni (IsidoroKZ)
Esperienza e simulazioni (g.schgor)
Moleskine di un idraulico (RenzoDF)
Il Blog di ElectroYou (webmaster)
Idee microcontrollate (TardoFreak)
PICcoli grandi PICMicro (Paolino)
Il blog elettrico di carloc (carloc)
DirtEYblooog (dirtydeeds)
Di tutto... un po' (jordan20)
AK47 (lillo)
Esperienze elettroniche (marco438)
Telecomunicazioni musicali (clavicordo)
Automazione ed Elettronica (gustavo)
Direttive per la sicurezza (ErnestoCappelletti)
EYnfo dall'Alaska (mir)
Apriamo il quadro! (attilio)
H7-25 (asdf)
Passione Elettrica (massimob)
Elettroni a spasso (guidob)
Bloguerra (guerra)









