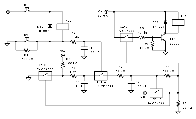
Ecco lo schema col CD4066:
Con i valori indicati, sul negativo della bobina di RL1 si ha una tensione positiva quando solo P1 è premuto.
Questa tensione positiva, con impulsi veloci (meno di 100 ms) filtrati da R2-C1, viene utilizzata per chiudere la porta di trasmissione IC1-A.
IC1-A collega i condensatori C2 e C3 attraverso R3. A regime, C3 ha sempre un livello opposto a C2, ed essendo più grande lo impone a C2, facendo commutare IC1-B nello stato opposto a quello in cui era.
IC1-B realizza una sorta di buffer non invertente, IC1-C un buffer invertente.
Finché IC1-A rimane chiuso, C3 non può caricarsi al livello opposto perché R4 "vince" su R7. Quando IC2-A si riapre, C3 può caricarsi lentamente attraverso R7. Con i valori dati, non si può effettuare più di una commutazione al secondo.
IC1-D, collegato per realizzare un buffer non invertente, ripete il livello logico presente sull'uscita di IC1-B e viene utilizzato come stadio separatore d'uscita per pilotare TR1 che a sua volta pilota il relè RL2.
Vcc deve essere ben filtrata, senza picchi di tensione positivi o negativi.
Puoi trovare altri circuiti che realizzano il "toggle" senza flip-flop, ma solo memorizzando un livello di tensione su un condensatore, in questo intervento. Uno dei circuiti proposti sfrutta un NE555 e l'altro due porte NOT.
pulsante on\off
Moderatori:
carloc,
g.schgor,
BrunoValente,
IsidoroKZ
32 messaggi
• Pagina 2 di 4 • 1, 2, 3, 4
2
voti
[11] Re: pulsante on\off
Big fan of ⋮ƎlectroYou! Ausili per disabili e anziani su ⋮ƎlectroYou
Caratteri utili: À È É Ì Ò Ó Ù α β γ δ ε η θ λ μ π ρ σ τ φ ω Ω º ª ² ³ √ ∛ ∜ ₀ ₁ ₂ ₃ ₄ ₅ ₆ ∃ ∄ ∆ ∈ ∉ ± ∓ ∾ ≃ ≈ ≠ ≤ ≥
Caratteri utili: À È É Ì Ò Ó Ù α β γ δ ε η θ λ μ π ρ σ τ φ ω Ω º ª ² ³ √ ∛ ∜ ₀ ₁ ₂ ₃ ₄ ₅ ₆ ∃ ∄ ∆ ∈ ∉ ± ∓ ∾ ≃ ≈ ≠ ≤ ≥
1
voti
[12] Re: pulsante on\off
io invece ti propongo una soluzione che si basa sui rele:
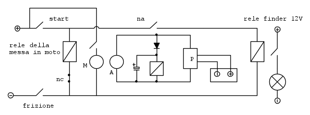
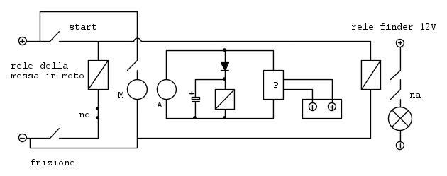
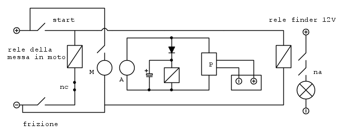
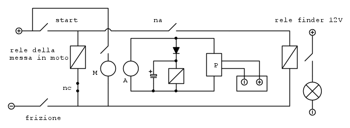
devi aggiungere un rele che abbia uno contatto nc (normalmente chiuso) ed uno na(normalmente aperto ed un rele finder da 12V;quando vogliamo accendere il motore,il rele della messa in moto si eccita e da corrente al motorino di avviamento e quindi il motore parte;col motore acceso ,gira anche l'alternatore(A) che tramite un ponte di diodi alimenta le batteria;il rele che abbiamo aggiunto ,va collegato subito dopo l'alternatore ed alimentato tramite un diodo e un condensatore elettrolitico;con l'eccitazione di questo relè ,il suo contatto nc apre il circuito di alimentazione del relè della messa in moto,e ciò impedisce false messe in moto che potrebbero rovinare il motorino di avviamento,ed il suo contato na chiudendosi permette l'alimentazione del rele finder ,tramite il pulsante start,che fa accendere e spegnere le luci
devi aggiungere un rele che abbia uno contatto nc (normalmente chiuso) ed uno na(normalmente aperto ed un rele finder da 12V;quando vogliamo accendere il motore,il rele della messa in moto si eccita e da corrente al motorino di avviamento e quindi il motore parte;col motore acceso ,gira anche l'alternatore(A) che tramite un ponte di diodi alimenta le batteria;il rele che abbiamo aggiunto ,va collegato subito dopo l'alternatore ed alimentato tramite un diodo e un condensatore elettrolitico;con l'eccitazione di questo relè ,il suo contatto nc apre il circuito di alimentazione del relè della messa in moto,e ciò impedisce false messe in moto che potrebbero rovinare il motorino di avviamento,ed il suo contato na chiudendosi permette l'alimentazione del rele finder ,tramite il pulsante start,che fa accendere e spegnere le luci
0
voti
[14] Re: pulsante on\off
pero scusa la mia ignoranza,donciccio
non e' che quando metto in moto il rele si diseccita e non me lo fa andare in moto?
scusa il giro di parole, ma quando gira con il motorino le bobine (perche non ha l alternatore )producono lo stesso tensione...e va come in protezione
non e' che quando metto in moto il rele si diseccita e non me lo fa andare in moto?
scusa il giro di parole, ma quando gira con il motorino le bobine (perche non ha l alternatore )producono lo stesso tensione...e va come in protezione
-

danielealfa
243 2 4 7 - Expert

- Messaggi: 1313
- Iscritto il: 27 mag 2009, 22:51
0
voti
[15] Re: pulsante on\off
danielealfa ha scritto:pero scusa la mia ignoranza,donciccio
non e' che quando metto in moto il rele si diseccita e non me lo fa andare in moto?
scusa il giro di parole, ma quando gira con il motorino le bobine (perche non ha l alternatore )producono lo stesso tensione...e va come in protezione
hai perfettamente ragione a ciò non ho pensato,bisognerebbe inserire un ritardo all'eccitazione del rele;il circuito che ti ho proposto è un 'idea e necessita di essere sviluppato e collaudato, ma come puoi ben vedere è molto semplice;
con l'occasione ti domando se la moto ha gia di per se un dispositivo di protezione contro i falsi avviamenti ,poiché potrebbe succedere questo:dopo che tu hai avviato il motore mentre stai cambiando marce,quindi stai premendo la frizione,inavvertitamente premi il pulsante start,quindi il motorino di avviamento potrebbe innestarsi e tentare di avviare il motore gia in moto con conseguente "grattata",penso che a cio,i costruttori ci hanno pensato,perche se non lo hanno fatto ...non sono dei bravi costruttori...
1
voti
[16] Re: pulsante on\off
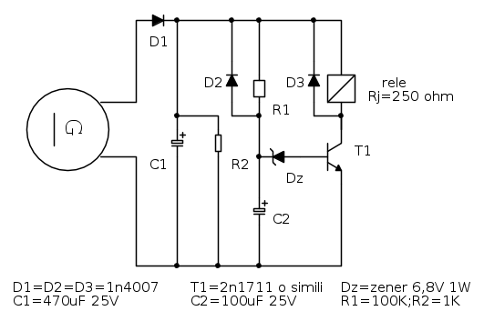
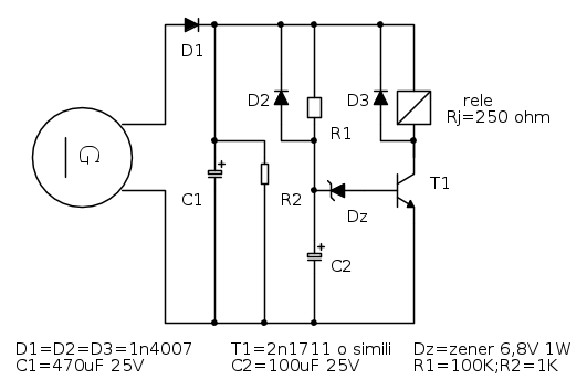
questo potrebbe essere un circuito ritardatore del rele:
per poter eccitare il rele,il condensatore C2 si deve caricare,per caricarsi ci vuole un tempo di 10 secondi,dopodiche il trs va in conduzione ed il rele si attrae;quando il motore viene spento,l'alternatore(G),non produce piu corrente,quindi questo condensatore si puo scaricare attraverso D2 ed R2
per poter eccitare il rele,il condensatore C2 si deve caricare,per caricarsi ci vuole un tempo di 10 secondi,dopodiche il trs va in conduzione ed il rele si attrae;quando il motore viene spento,l'alternatore(G),non produce piu corrente,quindi questo condensatore si puo scaricare attraverso D2 ed R2
0
voti
[17] Re: pulsante on\off
grazie a tutti degli schemi, ma alla fine penso di usare lo schema di GuidoB,
perche' al momento che giro la chiave il rele' supplementare(quello che metto io ) mi farebbe comodo che
partisse dallo stato off .
per l evitare che possa accadere di avviare il motorino di avviamento quando il motore e' acceso ci hanno gia' pensato loro

loro lo chiamano antiripetitivo ma evita che venga messo il funzione il motorino durante l accensione della moto
per Brunob, ho provato il circuito che mi hai disegnato, funziona benissimo, pero' volevo chiederti :
quando premo P1 troppo "velocemente "non mi effettua il cambio di stato.
e ' possibile diminuire il tempo tra una pressione e l altra ?
grazie a tutti del vostro prezioso aiuto
perche' al momento che giro la chiave il rele' supplementare(quello che metto io ) mi farebbe comodo che
partisse dallo stato off .
per l evitare che possa accadere di avviare il motorino di avviamento quando il motore e' acceso ci hanno gia' pensato loro

loro lo chiamano antiripetitivo ma evita che venga messo il funzione il motorino durante l accensione della moto
per Brunob, ho provato il circuito che mi hai disegnato, funziona benissimo, pero' volevo chiederti :
quando premo P1 troppo "velocemente "non mi effettua il cambio di stato.
e ' possibile diminuire il tempo tra una pressione e l altra ?
grazie a tutti del vostro prezioso aiuto
-

danielealfa
243 2 4 7 - Expert

- Messaggi: 1313
- Iscritto il: 27 mag 2009, 22:51
0
voti
[18] Re: pulsante on\off
buona sera a tutti,
i chiedo conferma se come fare il filtro di alimentazione
cosi puo' andare bene?
i chiedo conferma se come fare il filtro di alimentazione
cosi puo' andare bene?
-

danielealfa
243 2 4 7 - Expert

- Messaggi: 1313
- Iscritto il: 27 mag 2009, 22:51
32 messaggi
• Pagina 2 di 4 • 1, 2, 3, 4
Chi c’è in linea
Visitano il forum: Nessuno e 204 ospiti

Elettrotecnica e non solo (admin)
Un gatto tra gli elettroni (IsidoroKZ)
Esperienza e simulazioni (g.schgor)
Moleskine di un idraulico (RenzoDF)
Il Blog di ElectroYou (webmaster)
Idee microcontrollate (TardoFreak)
PICcoli grandi PICMicro (Paolino)
Il blog elettrico di carloc (carloc)
DirtEYblooog (dirtydeeds)
Di tutto... un po' (jordan20)
AK47 (lillo)
Esperienze elettroniche (marco438)
Telecomunicazioni musicali (clavicordo)
Automazione ed Elettronica (gustavo)
Direttive per la sicurezza (ErnestoCappelletti)
EYnfo dall'Alaska (mir)
Apriamo il quadro! (attilio)
H7-25 (asdf)
Passione Elettrica (massimob)
Elettroni a spasso (guidob)
Bloguerra (guerra)







