Cos'è ElectroYou | Login Iscriviti

ElectroYou - la comunità dei professionisti del mondo elettrico

Doppio Bipolo puramente resistivo

Circuiti, campi elettromagnetici e teoria delle linee di trasmissione e distribuzione dell’energia elettrica

Moderatori: Foto Utenteg.schgor, Foto UtenteIsidoroKZ

1
voti

[1] Doppio Bipolo puramente resistivo

Messaggioda Foto UtenteMrEngineer » 4 giu 2019, 17:10

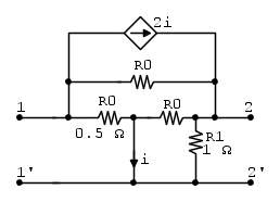
Salve ragazzi. Vi allego una rete davvero banale, presa da una mini-prova di qualche mese fa che ho dovuto svolgere per poter accedere alla prova effettiva.



I resistori R_0 hanno tutti lo stesso valore di resistenza che ho dunque indicato una sola volta. La soluzione di questo piccolo esercizio non mi convince. Mi si chiede di calcolare la matrice delle conduttanze \mathrm{G}.

A me risultano:
g_{11} = 8\, \mathrm{S}
g_{21} = -6\, \mathrm{S}
g_{12} = 4\,\mathrm{S}
g_{22} = -1\,\mathrm{S}

Mi confermate questi risultati?
Avatar utente
Foto UtenteMrEngineer
144 1 7
Frequentatore
Frequentatore
 
Messaggi: 190
Iscritto il: 18 mag 2019, 12:02

0
voti

[2] Re: Doppio Bipolo puramente resistivo

Messaggioda Foto Utenteg.schgor » 4 giu 2019, 18:12

qual è il valore di Z?
Avatar utente
Foto Utenteg.schgor
57,8k 9 12 13
G.Master EY
G.Master EY
 
Messaggi: 16971
Iscritto il: 25 ott 2005, 9:58
Località: MILANO

0
voti

[3] Re: Doppio Bipolo puramente resistivo

Messaggioda Foto UtenteMrEngineer » 4 giu 2019, 18:19

Mi scuso ma non ho capito la domanda. A quale \mathrm{Z} fa riferimento? Intende la matrice delle impedenze?
Avatar utente
Foto UtenteMrEngineer
144 1 7
Frequentatore
Frequentatore
 
Messaggi: 190
Iscritto il: 18 mag 2019, 12:02

0
voti

[4] Re: Doppio Bipolo puramente resistivo

Messaggioda Foto Utenteg.schgor » 4 giu 2019, 18:33

Zi non un gèneratore dipendente da i?
Avatar utente
Foto Utenteg.schgor
57,8k 9 12 13
G.Master EY
G.Master EY
 
Messaggi: 16971
Iscritto il: 25 ott 2005, 9:58
Località: MILANO

0
voti

[5] Re: Doppio Bipolo puramente resistivo

Messaggioda Foto UtenteMrEngineer » 4 giu 2019, 18:39

Ah! Adesso ho capito. Quel generatore dipende da \mathrm{i} ma quello è un 2, non una Z.
Dunque la corrente erogata dal generatore dipendente è il doppio della \mathrm{i}.
Avatar utente
Foto UtenteMrEngineer
144 1 7
Frequentatore
Frequentatore
 
Messaggi: 190
Iscritto il: 18 mag 2019, 12:02

2
voti

[6] Re: Doppio Bipolo puramente resistivo

Messaggioda Foto UtenteDrCox » 4 giu 2019, 18:49

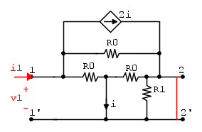
Calcoliamo G_{11} = \frac{i_1}{v_1}\left. \right|_{v_2=0}


R_1 viene cortocircuitata:


Anche la R_0 a destra può essere eliminata in quanto non viene percorsa da corrente:


e ti ritrovi ad avere una corrente i=\frac{v_1}{R_0}, pertanto i_1 = i+i+2i=\frac{4v_1}{R0}
da cui G_{11} = \frac{4}{R_0} = 8 S

Il tuo risultato fino a qua dunque era giusto


per il resto lascio siano gli altri a divertirsi
"The past is not really the past until it has been registered. Or put another way, the past has no meaning or existence unless it exists as a record in the present."
John Archibald Wheeler
Avatar utente
Foto UtenteDrCox
2.738 2 8 12
Master EY
Master EY
 
Messaggi: 744
Iscritto il: 8 giu 2010, 21:42

0
voti

[7] Re: Doppio Bipolo puramente resistivo

Messaggioda Foto UtenteMrEngineer » 4 giu 2019, 19:06

Le prime due conduttanze (nell'ordine in cui le ho elencate) mi risultano uguali alla soluzione. Le altre due, invece,no. Ti ringrazio per la prima conferma
Avatar utente
Foto UtenteMrEngineer
144 1 7
Frequentatore
Frequentatore
 
Messaggi: 190
Iscritto il: 18 mag 2019, 12:02

1
voti

[8] Re: Doppio Bipolo puramente resistivo

Messaggioda Foto UtenteRenzoDF » 4 giu 2019, 19:12

Prova a ricavarti le due correnti i1 e i2, andando a collegarte due GIT di tensioni v1 e v2 alle due porte, otterrai direttamente tutte e quattro le conduttanze, usando sostanzialmente solo la legge di Ohm e un paio di KCL.
"Il circuito ha sempre ragione" (Luigi Malesani)
Avatar utente
Foto UtenteRenzoDF
55,9k 8 12 13
G.Master EY
G.Master EY
 
Messaggi: 13189
Iscritto il: 4 ott 2008, 9:55

0
voti

[9] Re: Doppio Bipolo puramente resistivo

Messaggioda Foto UtenteMrEngineer » 4 giu 2019, 19:19

Ciao Renzo, ho fatto anche così ma arrivo allo stesso risultato che ho postato. Tu che mi dici sulle altre conduttanze?
Avatar utente
Foto UtenteMrEngineer
144 1 7
Frequentatore
Frequentatore
 
Messaggi: 190
Iscritto il: 18 mag 2019, 12:02

0
voti

[10] Re: Doppio Bipolo puramente resistivo

Messaggioda Foto UtenteRenzoDF » 4 giu 2019, 19:24

Non ho fatto i conti, ma se aspetti due minuti ...
"Il circuito ha sempre ragione" (Luigi Malesani)
Avatar utente
Foto UtenteRenzoDF
55,9k 8 12 13
G.Master EY
G.Master EY
 
Messaggi: 13189
Iscritto il: 4 ott 2008, 9:55

Prossimo

Torna a Elettrotecnica generale

Chi c’è in linea

Visitano il forum: Nessuno e 14 ospiti