Cos'è ElectroYou | Login Iscriviti

ElectroYou - la comunità dei professionisti del mondo elettrico

Celle di Peltier: determinare Potenza

Elettronica lineare e digitale: didattica ed applicazioni

Moderatori: Foto Utentecarloc, Foto Utenteg.schgor, Foto UtenteBrunoValente, Foto UtenteIsidoroKZ

0
voti

[1] Celle di Peltier: determinare Potenza

Messaggioda Foto UtenteAleEl » 14 giu 2019, 17:51

Ciao a tutti.
Scrivo questo topic per una sola domanda in particolare, però, ogni dato riguardante rendimento, prestazioni, controllo e gestione delle Peltier è ben accetto, in quanto, più imparo, meglio è :D

Le mie domande sono: (Sono 2 e non una perché, mentre scrivevo, mi è venuta in mente la seconda)

- C'è un modo per determinare la potenza di riscaldamento e di raffreddamento di una cella di Peltier?
Ovvero: Nel lato caldo sto producendo X Watt di calore, mentre nel lato freddo Y Watt.

(Dubito che si possa parlare di btu come nei condizionatori.. però..)

- Come posso calcolare il rendimento della Cella??

Grazie in anticipo
Avatar utente
Foto UtenteAleEl
782 1 5 13
Sostenitore
Sostenitore
 
Messaggi: 818
Iscritto il: 9 ago 2016, 20:22

2
voti

[2] Re: Celle di Peltier: determinare Potenza

Messaggioda Foto UtenteDrCox » 14 giu 2019, 19:43

Ciao,

per determinare le caratteristiche che desideri non puoi considerare la cella di Peltier isolata, devi tenere in considerazione anche il carico a cui è collegata.
Potresti costruirti un modellino equivalente della cella per capire come funziona.

I problemi termici puoi rappresentarli con delle grandezze elettriche equivalenti.
Una temperatura la rappresenti come una tensione (1 Kelvin --> 1 volt), un flusso di calore lo rappresenti come una corrente (1 W --> 1 Ampere), una resistenza termica la rappresenti come una resistenza elettrica (resistenza termica di 1 K/W --> resistenza elettrica di 1 \Omega), una capacità termica la rappresenti come una capacità elettrica (capacità termica di 1 J/K --> capacità elettrica di 1 Farad).
Con queste equivalenze puoi costruire un modellino lumped element del tuo sistema termico, accoppiando gli effetti termici ed elettrici, per capire in dettaglio cosa sta succedendo.

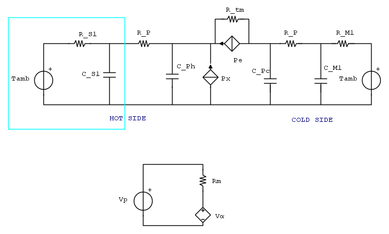
Un modello elettrico equivalente abbastanza semplice lo trovi ad es. qua: Chavez et al., «SPICE Model of Thermoelectric Elements Including Thermal Effects», 2000

Che appare così, considerando la situazione semplice di una cella di Peltier collegata fra un dissipatore ed un altro oggetto (passivo, che non genera calore; in seguito possiamo approfondire e complicare il modello quanto vuoi per tenere in considerazione ad esempio un chip che dissipa calore)



la parte sopra rappresenta il modello termico (modellato con un circuito elettrico equivalente), la parte sotto è la descrizione del comportamento elettrico.
Analizziamo le varie parti.

Questo evidenziato in azzurro:

è il dissipatore.
Il generatore di tensione rappresenta il fatto che l'heat sink ti collega, termicamente, all'ambiente, che si trova a temperatura ambiente T_{amb} (espressa in Kelvin).
La resistenza e la capacità sono la resistenza termica e la capacità termica del dissipatore.

Questa:


è la resistenza termica della pasta termica che usi per attaccare la cella di Peltier al dissipatore.

Questa:

è di nuovo la resistenza termica della pasta termica che usi per attaccare la cella di Peltier dall'altro lato.

Questo:


è l'oggetto che vuoi raffreddare, stesse considerazioni fatte per il dissipatore.

Passiamo alla parte interessante, la cella di Peltier, come da primo schema, quella evidenziata in rosso:



rispetto a prima ho anche evidenziato le tensioni TH e TC (che sono le TEMPERATURE dal lato caldo e lato freddo della cella)


V_p è la tensione elettrica che applichi alla cella di Peltier

R_m è la resistenza elettrica della cella di Peltier. Puoi stimarla basandoti sul datasheet della tua cella: R_m = \frac{(T_H -\Delta T_{MAX} V_{MAX}}{T_H I_{MAX}}

V_{\alpha} è la tensione per l'effetto Seebeck, vale V_{\alpha} = \alpha (T_H - T_C), dove il coefficiente di effetto Seebeck \alpha = \frac{V_{MAX}}{T_H}

C_H e C_C sono le capacità termiche della cella. Puoi stimarle sulla base delle dimensioni dei piatti (come stimeresti la capacità termica di qualsiasi oggetto)

R_{rm} è la resistenza termica della cella. Puoi stimarla sulla base dei parametri del datasheet come R_{tm} = \frac{2T_H \Delta T_{MAX}}{(T_H - \Delta T_{MAX})V_{MAX} I_{MAX}}

ed i generatori pilotati di corrente (che in realtà non portano corrente elettrica ma calore...) valgono
P_e = R_m I^2 + I \alpha (T_H - T_C)
P_x = \alpha I T_C - \frac{1}{2}R_m I^2


--------------

Come stimare resistenza e capacità termica di un oggeto? Immagina di attaccare da un lato della cella un blocchetto di alluminio, di dimensioni Lx, Ly, Lz nelle tre direzioni (Lz è la dimensione ortogonale alla faccia della cella).
La sua resistenza termica vale: \frac{L_z}{\kappa L_x L_y} (più è spesso, più resistenza hai... maggiore è l'area, meno resistenza hai), dove il fattore \kappa = 237 W/mK per l'alluminio.
La sua capacità termica vale: c_0\rho L_x L_y Lz (maggiore è il volume, più capacità hai), dove per l'alluminio \rho = 2.7 g/cm^3, c_0 = 0.9 J/gK


---------------

Se vuoi imparare cosa succede in una cella di Peltier sia dal punto di vista termico che elettrico, ti consiglio di provare a giocare con questo modellino. Prenditi un qualsiasi simulatore Spice e gioca :)
"The past is not really the past until it has been registered. Or put another way, the past has no meaning or existence unless it exists as a record in the present."
John Archibald Wheeler
Avatar utente
Foto UtenteDrCox
2.738 2 8 12
Master EY
Master EY
 
Messaggi: 744
Iscritto il: 8 giu 2010, 21:42

0
voti

[3] Re: Celle di Peltier: determinare Potenza

Messaggioda Foto UtenteAleEl » 14 giu 2019, 20:12

Perdonami, ma a questo livello non ci arrivo... Io volevo sapere se c'era un modo per ricavare la potenza del lato freddo e caldo, a vuoto, senza alcun oggetto attaccato sopra..

Il modellino non saprei neanche come farlo, e poi, anche se riuscissi ad arrivare ad averlo, non saprei cosa fare..
Non sono a questo livello

Spiegazione impeccabile comunque, infatti l'ho già salvata su un file PDF, pronta ad essere ripresa più avanti, quando avrò più competenze di base e più di 16 anni...
Un'altra cosa: Pe e Px, cosa sono? in componentistica intendo

Poi, se c'è una risposta al fatto di calcolare la "potenza frigorifera" a vuoto, se hai voglia e tempo di spiegarmela, ti ringrazio...
Avatar utente
Foto UtenteAleEl
782 1 5 13
Sostenitore
Sostenitore
 
Messaggi: 818
Iscritto il: 9 ago 2016, 20:22

0
voti

[4] Re: Celle di Peltier: determinare Potenza

Messaggioda Foto UtenteDrCox » 14 giu 2019, 21:42

AleEl ha scritto:Un'altra cosa: Pe e Px, cosa sono? in componentistica intendo


generatori pilotati di corrente


AleEl ha scritto:calcolare la "potenza frigorifera" a vuoto, se hai voglia e tempo di spiegarmela, ti ringrazio...

Nei datasheet trovi il parametro Q_{MAX} che rappresenta la massima quantità di calore che la cella è in grado di trasportare
"The past is not really the past until it has been registered. Or put another way, the past has no meaning or existence unless it exists as a record in the present."
John Archibald Wheeler
Avatar utente
Foto UtenteDrCox
2.738 2 8 12
Master EY
Master EY
 
Messaggi: 744
Iscritto il: 8 giu 2010, 21:42

0
voti

[5] Re: Celle di Peltier: determinare Potenza

Messaggioda Foto UtenteAleEl » 14 giu 2019, 22:23

DrCox ha scritto:Nei datasheet trovi il parametro Q_{MAX} che rappresenta la massima quantità di calore che la cella è in grado di trasportare


Io ho a disposizione questi dati:

Hot Side Temperature (ºC) 25ºC 50ºC
Qmax (Watts) 50 57
Delta Tmax (ºC) 66 75
Imax (Amps) 6.4 6.4
Vmax (volt) 14.4 16.4
Module Resistance (ohm) 1.98 2.30


Ora... cosa posso determinare? Che a 25°C del lato caldo, ho 50Watt sul lato freddo?
Sicuramente sbaglio
Avatar utente
Foto UtenteAleEl
782 1 5 13
Sostenitore
Sostenitore
 
Messaggi: 818
Iscritto il: 9 ago 2016, 20:22

0
voti

[6] Re: Celle di Peltier: determinare Potenza

Messaggioda Foto UtenteAleEl » 16 giu 2019, 7:50

E poi un'altra cosa: più il lato caldo diventa caldo, e più la cella di Peltier aumenta di potenza??
Avatar utente
Foto UtenteAleEl
782 1 5 13
Sostenitore
Sostenitore
 
Messaggi: 818
Iscritto il: 9 ago 2016, 20:22

0
voti

[7] Re: Celle di Peltier: determinare Potenza

Messaggioda Foto UtentePraticamente » 16 giu 2019, 8:40

Alé
le CdP sono pompe di calore :mrgreen: con un efficienza bassina
se la tua è da 50 W ( 12 V, 4.xx A ) la "potenza termica" sarà attorno ai 15 W ( 50 BTU/h)
se non dissipi il calore generato sul lato caldo (ad aria o a liquido), non solo non "pompa" ma raggiunta la temperatura critica muore :roll:
nota: il lato caldo/freddo dipende da come colleghi (polarità) :mrgreen:
Avatar utente
Foto UtentePraticamente
157 1 3
Frequentatore
Frequentatore
 
Messaggi: 117
Iscritto il: 11 gen 2019, 15:37

0
voti

[8] Re: Celle di Peltier: determinare Potenza

Messaggioda Foto UtenteAleEl » 16 giu 2019, 13:01

Praticamente ha scritto:se la tua è da 50 W ( 12 V, 4.xx A ) la "potenza termica" sarà attorno ai 15 W ( 50 BTU/h)


Innanzi tutto, grazie della risposta, hai centrato in pieno ciò che volevo sapere, grazie davvero.
So che sono pompe di calore, e so anche di aver scritto una cavolata epocale nel messaggio prima...

Ora, io raffreddo a liquido 3 Peltier da 91Watt l'una
Riesco a mantenere il lato caldo a 35°C in questo periodo

Tu mi hai detto che una Peltier da 50Watt ha una "potenza termica" di circa 15 Watt, ovvero 50 BTU

Come hai fatto ad arrivare a quel numero?
(15W)

Grazie mille in anticipo
Avatar utente
Foto UtenteAleEl
782 1 5 13
Sostenitore
Sostenitore
 
Messaggi: 818
Iscritto il: 9 ago 2016, 20:22

0
voti

[9] Re: Celle di Peltier: determinare Potenza

Messaggioda Foto UtenteDrCox » 16 giu 2019, 17:00

Praticamente ha scritto:se non dissipi il calore generato sul lato caldo (ad aria o a liquido), non solo non "pompa" ma raggiunta la temperatura critica muore


Aggiungo che operando a vuoto è praticamente impossibile determinare la potenza e l'efficienza di funzionamento, i fenomeni di autoriscaldamento non sono più trascurabili
"The past is not really the past until it has been registered. Or put another way, the past has no meaning or existence unless it exists as a record in the present."
John Archibald Wheeler
Avatar utente
Foto UtenteDrCox
2.738 2 8 12
Master EY
Master EY
 
Messaggi: 744
Iscritto il: 8 giu 2010, 21:42


Torna a Elettronica generale

Chi c’è in linea

Visitano il forum: Nessuno e 37 ospiti