Intanto ho aggiunto i punti di connessione e la resistenza da 10k la farei da 3k3
La corrente che scorre nel Buzzer è la corrente della 10k che "apre" il canale del tr.
Se troppo piccola, poca corrente nel buzzer... (dipende sempre dal tr scelto).
Moderatori:
carloc,
g.schgor,
BrunoValente,
IsidoroKZ




ElectroTech ha scritto:Devo [cut] utilizzare un comparatore![]()
For my take on the concept, I went for raw speed, choosing a pair of fast ADCMP600 comparators and a latch made from a 74LVC2G02 dual NOR gate


ElectroTech ha scritto:Si infatti il valore della resistenza era puramente indicativoUtilizzerò quasi sicuramente un 2n2222 e farò bene i conti. Ora aspettiamo
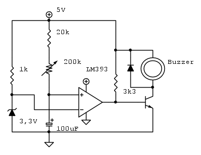
SediciAmpere, ma sono quasi sicuro che avendo un segnale in ingresso al comparatore con andamento esponenziale l'isteresi dovrà essere minima o addirittura nulla. Infatti nel post prima parlava di relay, comunque quasi sicuramente verrò smentito






Visitano il forum: Nessuno e 43 ospiti