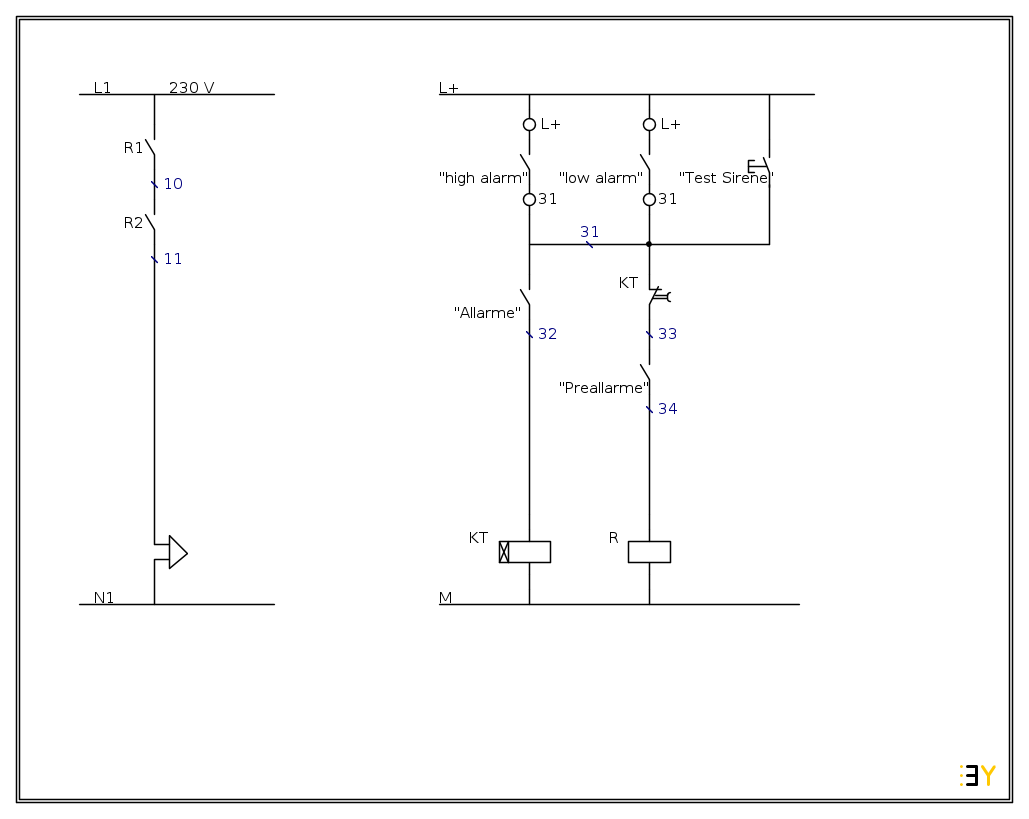
Ci sono tutta una serie di migliorie fattibili, ma prima una domanda: è corretto che tutti qui contatti "high alarm" e "low alarm" e poi "test sirene" siano tutti in parallelo?
Ricordando il precedente post, non mi sembra, se però confermi, lo miglioreremo.
Schemi elettrici
Moderatori:
sebago,
MASSIMO-G,
lillo,
Mike
16 messaggi
• Pagina 2 di 2 • 1, 2
0
voti
[12] Re: Schemi elettrici
Si e corretto,il contatto test sirene in realtà è un semplice interruttore, che serve per fare il test manuale.
Low e high allarm invece sono contatti della centralina.
Allarme e preallarme sono anch'essi interruttori.
Low e high allarm invece sono contatti della centralina.
Allarme e preallarme sono anch'essi interruttori.
-

giuseppeconte
5 2 - Messaggi: 21
- Iscritto il: 3 lug 2013, 22:17
1
voti
[13] Re: Schemi elettrici
Nell'ultimo, precedente, schema che hai postato, non hai preso in considerazione cosa ti avevo scritto.
Inoltre, anche più grave, compaiono dei contatti R1 ed R2 senza le relative madri, compare una madre T senza relativi figli, compare un figlio KT senza la relativa madre. Chi dovrebbero essere?
Per T e KT penso di avere intuito, il resto non lo so.
I contatti di un ramo si inseriscono solo su un ramo dell'alimentazione, quello caldo. Quello freddo lo si lascia sempre diretto al comando da attuare, sia per ragioni di sicurezza, sia per ragioni di cablaggio.
Ora ti posto lo schema un poco migliorato. Usalo come base di riferimento e proseguimento, altrimenti tanto vale smetterla.
Inoltre, anche più grave, compaiono dei contatti R1 ed R2 senza le relative madri, compare una madre T senza relativi figli, compare un figlio KT senza la relativa madre. Chi dovrebbero essere?
Per T e KT penso di avere intuito, il resto non lo so.
I contatti di un ramo si inseriscono solo su un ramo dell'alimentazione, quello caldo. Quello freddo lo si lascia sempre diretto al comando da attuare, sia per ragioni di sicurezza, sia per ragioni di cablaggio.
Ora ti posto lo schema un poco migliorato. Usalo come base di riferimento e proseguimento, altrimenti tanto vale smetterla.
-

Candy
32,5k 7 10 13 - CRU - Account cancellato su Richiesta utente
- Messaggi: 10123
- Iscritto il: 14 giu 2010, 22:54
0
voti
[14] Re: Schemi elettrici
Test sirene non è un pulsante ma un interruttore,e che significano quei numeri?
E test sirene e collegato anche ad high allarm. Con R1 e R2 intendevo i contatti del relè(questo relè ha una bobina alimentata a 12 volt e l'uscita mi comanda le sirene a 220 V.
E test sirene e collegato anche ad high allarm. Con R1 e R2 intendevo i contatti del relè(questo relè ha una bobina alimentata a 12 volt e l'uscita mi comanda le sirene a 220 V.
-

giuseppeconte
5 2 - Messaggi: 21
- Iscritto il: 3 lug 2013, 22:17
0
voti
[15] Re: Schemi elettrici
oltre ai suggerimenti indicati dagli altri lettori,vedo che lo schema riporta due alimentazioni sul medesimo foglio.
E' buona regola separare i fogli a tensioni diverse ed indicare su ciascun foglio la provenienza della tensione ( ad es "batteria,alimentatore,rete,ecc) riportati sullo schema di alimentazione ( schema di potenza).
Comunque ti consiglierei prima di disegnare uno schema a livello professionale ,andare a vedere nelle Norme CEI il fascicolo relativo agli schemi elettrici, dove si trovano i simboli da utilizzare e le regole da seguire.
Disegnare schemi elettrici " a livello professionale" non è cosa di poco impegno,occorre studiare prima di disegnare.
Anche per utilizzare un programma di cad elettrico Looccorre seguire determinate regole,il programma inserisce i simboli e componenti ma non salva da errori!
Lo schema funzionale sopra indicato deve essere completato da un foglio con lo schema di potenza dove sono riportate le fonti di energia ed i relativi sistemi di comando e protezione.
Schema principale ( o di potenza) e schema funzionale ,devono essere completati da una pagina che riporterà
le informazioni sullo schema ( pagine,simboli,....)
Ernenek
E' buona regola separare i fogli a tensioni diverse ed indicare su ciascun foglio la provenienza della tensione ( ad es "batteria,alimentatore,rete,ecc) riportati sullo schema di alimentazione ( schema di potenza).
Comunque ti consiglierei prima di disegnare uno schema a livello professionale ,andare a vedere nelle Norme CEI il fascicolo relativo agli schemi elettrici, dove si trovano i simboli da utilizzare e le regole da seguire.
Disegnare schemi elettrici " a livello professionale" non è cosa di poco impegno,occorre studiare prima di disegnare.
Anche per utilizzare un programma di cad elettrico Looccorre seguire determinate regole,il programma inserisce i simboli e componenti ma non salva da errori!
Lo schema funzionale sopra indicato deve essere completato da un foglio con lo schema di potenza dove sono riportate le fonti di energia ed i relativi sistemi di comando e protezione.
Schema principale ( o di potenza) e schema funzionale ,devono essere completati da una pagina che riporterà
le informazioni sullo schema ( pagine,simboli,....)
Ernenek
1
voti
[16] Re: Schemi elettrici
... forse ti è sfuggito
ernenek, ma hai risposto ad un post di 6 anni fa!!!
Oltre tutto l'OP, dal 2013 è sparito dal forum, per cui dubito replicherà...
Max
Oltre tutto l'OP, dal 2013 è sparito dal forum, per cui dubito replicherà...
MaxDisapprovo quello che dite, ma difenderò fino alla morte il vostro diritto di dirlo [attribuita a Voltaire]
La gentilezza dovrebbe diventare lo stile naturale della vita, non l'eccezione [Siddhārtha Gautama]
La gentilezza dovrebbe diventare lo stile naturale della vita, non l'eccezione [Siddhārtha Gautama]
-

Max2433BO
18,6k 4 11 13 - G.Master EY

- Messaggi: 4724
- Iscritto il: 25 set 2013, 16:29
- Località: Universo - Via Lattea - Sistema Solare - Terzo pianeta...
16 messaggi
• Pagina 2 di 2 • 1, 2
Torna a Impianti, sicurezza e quadristica
Chi c’è in linea
Visitano il forum: Google Adsense [Bot] e 45 ospiti

Elettrotecnica e non solo (admin)
Un gatto tra gli elettroni (IsidoroKZ)
Esperienza e simulazioni (g.schgor)
Moleskine di un idraulico (RenzoDF)
Il Blog di ElectroYou (webmaster)
Idee microcontrollate (TardoFreak)
PICcoli grandi PICMicro (Paolino)
Il blog elettrico di carloc (carloc)
DirtEYblooog (dirtydeeds)
Di tutto... un po' (jordan20)
AK47 (lillo)
Esperienze elettroniche (marco438)
Telecomunicazioni musicali (clavicordo)
Automazione ed Elettronica (gustavo)
Direttive per la sicurezza (ErnestoCappelletti)
EYnfo dall'Alaska (mir)
Apriamo il quadro! (attilio)
H7-25 (asdf)
Passione Elettrica (massimob)
Elettroni a spasso (guidob)
Bloguerra (guerra)
