Cos'è ElectroYou | Login Iscriviti

ElectroYou - la comunità dei professionisti del mondo elettrico

Splitter con J-Fet. Può funzionare questo schema?

Elettronica lineare e digitale: didattica ed applicazioni

Moderatori: Foto Utentecarloc, Foto Utenteg.schgor, Foto UtenteBrunoValente, Foto UtenteIsidoroKZ

0
voti

[31] Re: Splitter con J-Fet. Può funzionare questo schema?

Messaggioda Foto Utentesettembre » 24 set 2019, 11:42

edgar ha scritto:
settembre ha scritto:essendo un modello per vhf/uhf doveva salire almeno fino al limite della mia strumentazione cioè 60mhz

Sicuramente ci arriverebbe ma non su una millefori con collegamenti lunghi e non adattati. All'aumentare della frequenza i fenomeni di capacità e induttanza parassita del circuito stesso diventano pesanti


Credo che sia anche quello il problema oltre i 27/28Mhz però non spiega per quale motivo non scende sotto a 1Khz o sbaglio?



claudiocedrone ha scritto:Foto Utentesettembre, per favore, "M" di "mega" maiuscola altrimenti significa "milli" e "H" di hertz ugualmente maiuscola;
Riguardo il montaggio: quei collegamenti sono chilometrici già per la banda audio, figuriamoci con i megahertz; se vuoi qualche risultato utile ti consiglio piuttosto un montaggio "dead bug"; tronca i reofori ai resistori e usa condensatori più piccoli (sempre allo scopo di accorciare l'anguilla) tanto sei in bassissima tensione; nemmeno i trimmer multigiri vanno bene poiché a quelle frequenze la loro induttanza si fa sentire pesantemente; dulcis in fundo twista tra loro i conduttori di alimentazione.


Ok per le sigle e grazie per i consigli. Infatti l'idea era proprio quella di saldarli lato rame anche accorciarne i collegamenti.So che i cap sono grandi ma ho trovato solo questi e non gli ho dato troppa importanza perche era un circuito di prova. Quando però ho iniziato a saldarli ho visto che le piazzole si staccavano dalla vetronite .Forse qualità scadente della millefori perché la temperatura non era alta ed era veloce.

Domanda, non è che i cap in ingresso fungano fa filtro passa basso e che potrebbe spiegare il limite a scendere sotto al kHz?
Avatar utente
Foto Utentesettembre
22 1 6
Frequentatore
Frequentatore
 
Messaggi: 124
Iscritto il: 12 dic 2017, 21:14

0
voti

[32] Re: Splitter con J-Fet. Può funzionare questo schema?

Messaggioda Foto Utenteconsole6 » 24 set 2019, 12:09

claudiocedrone ha scritto:Foto Utentesettembre, per favore, "M" di "mega" maiuscola altrimenti significa "milli" e "H" di hertz ugualmente maiuscola;

Grazie :D
ƎlectroYou e ne sai di più!
Avatar utente
Foto Utenteconsole6
2.261 3 10 12
Expert EY
Expert EY
 
Messaggi: 1106
Iscritto il: 15 nov 2011, 13:08
Località: World wide

0
voti

[33] Re: Splitter con J-Fet. Può funzionare questo schema?

Messaggioda Foto Utenteconsole6 » 24 set 2019, 12:15

Che bello vedere post con gli schemi fatti bene! Bravo Foto Utentesettembre ti sei posto subito bene ed hai ottenuto le risposte cercate
ƎlectroYou e ne sai di più!
Avatar utente
Foto Utenteconsole6
2.261 3 10 12
Expert EY
Expert EY
 
Messaggi: 1106
Iscritto il: 15 nov 2011, 13:08
Località: World wide

0
voti

[34] Re: Splitter con J-Fet. Può funzionare questo schema?

Messaggioda Foto UtenteMarcoD » 24 set 2019, 14:16

Che bello vedere post con gli schemi fatti bene! Bravo settembre ti sei posto subito bene ed hai ottenuto le risposte cercate

No, leggi tutti i post, [-X il merito del disegno dello schema va a Foto Utentesetteali =D>

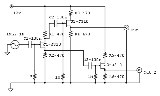
La frequenza di taglio inferiore ( due zeri coincidenti, a -6dB) dovrebbe essere
Fi = 1/(6,28x R x C) = 1/(6,28 x 0,1 uF * 1 M ohm ) = 1,6 Hz.
Se taglia a frequenze superiori forse hai montato C o R di un valore sbagliato di qualche decade.

O_/
Avatar utente
Foto UtenteMarcoD
12,2k 5 9 13
Master EY
Master EY
 
Messaggi: 6696
Iscritto il: 9 lug 2015, 16:58
Località: Torino

0
voti

[35] Re: Splitter con J-Fet. Può funzionare questo schema?

Messaggioda Foto Utenteedgar » 24 set 2019, 18:12

Verifica che il segnale di ingresso rimanga costante anche a frequenze basse e controlla cosa succede lungo il percorso del segnale
Avatar utente
Foto Utenteedgar
10,0k 4 5 8
Master
Master
 
Messaggi: 5229
Iscritto il: 15 set 2012, 22:59

1
voti

[36] Re: Splitter con J-Fet. Può funzionare questo schema?

Messaggioda Foto UtenteBrunoValente » 24 set 2019, 20:30

Ma scusate: è dall'inizio che vi portate appresso R3 e R5 che sono del tutto inutili o sbaglio?
Se taglia dalle parti di 1-2 kHz probabilmente i condensatori saranno da 100pF invece che da 100nF
Avatar utente
Foto UtenteBrunoValente
39,6k 7 11 13
G.Master EY
G.Master EY
 
Messaggi: 7796
Iscritto il: 8 mag 2007, 14:48

0
voti

[37] Re: Splitter con J-Fet. Può funzionare questo schema?

Messaggioda Foto Utentesettembre » 24 set 2019, 23:43

BrunoValente ha scritto:Ma scusate: è dall'inizio che vi portate appresso R3 e R5 che sono del tutto inutili o sbaglio?
Se taglia dalle parti di 1-2 kHz probabilmente i condensatori saranno da 100pF invece che da 100nF


R3 e R5 le ho messe perché erano previste nel circuito, poi ho messo dei trimmer (li volevo verticali ma non erano disponibili) per capire se cambiava qualcosa e confermo che a me non sembra , ma allora perché sono state messe? Invece variando R4 e R6 varia l'amplitudo quindi presumo che entro un certo limite regoli anche il guadagno del J-Fet e questa se corretta è una informazione che mi piace sapere :D .

Ho controllato il valore dei cap e sembra corretto cioè 100nF. Poteva essersi sbagliato anche il negoziante ma ho controllato con il tester con range a 200nF. Se mi ricordo bene però ho provato anche a bypassare C1 collegando il segnale diretto sul gate del Fet ma non mi sembra aver risolto il problema però è anche vero che C2 e C3 non li ho ovviamente bypassati.

O_/

edgar ha scritto:Verifica che il segnale di ingresso rimanga costante anche a frequenze basse e controlla cosa succede lungo il percorso del segnale


claudiocedrone ha scritto:Foto Utentesettembre, per favore, "M" di "mega" maiuscola altrimenti significa "milli" e "H" di hertz ugualmente maiuscola;
Riguardo il montaggio: quei collegamenti sono chilometrici già per la banda audio, figuriamoci con i megahertz; se vuoi qualche risultato utile ti consiglio piuttosto un montaggio "dead bug"; tronca i reofori ai resistori e usa condensatori più piccoli (sempre allo scopo di accorciare l'anguilla) tanto sei in bassissima tensione; nemmeno i trimmer multigiri vanno bene poiché a quelle frequenze la loro induttanza si fa sentire pesantemente; dulcis in fundo twista tra loro i conduttori di alimentazione.

E grazie per i consigli. Provo.
Allegati
6_(1600_x_1200).jpg
5_(1600_x_1200).jpg
Avatar utente
Foto Utentesettembre
22 1 6
Frequentatore
Frequentatore
 
Messaggi: 124
Iscritto il: 12 dic 2017, 21:14

0
voti

[38] Re: Splitter con J-Fet. Può funzionare questo schema?

Messaggioda Foto Utenteclaudiocedrone » 24 set 2019, 23:58

...i condensatori sono da 100 nF ma quei resistori sono da 100 kΩ non da 1 MΩ...
"Non farei mai parte di un club che accettasse la mia iscrizione" (G. Marx)
Avatar utente
Foto Utenteclaudiocedrone
21,3k 4 7 9
Master EY
Master EY
 
Messaggi: 15299
Iscritto il: 18 gen 2012, 13:36

0
voti

[39] Re: Splitter con J-Fet. Può funzionare questo schema?

Messaggioda Foto Utentesettembre » 25 set 2019, 0:23

MarcoD aveva suggerito anche i 100k. Dovrei avere anche quelle da 1Mohm e posso provarle. Cosa cambia però?
Avatar utente
Foto Utentesettembre
22 1 6
Frequentatore
Frequentatore
 
Messaggi: 124
Iscritto il: 12 dic 2017, 21:14

0
voti

[40] Re: Splitter con J-Fet. Può funzionare questo schema?

Messaggioda Foto Utenteclaudiocedrone » 25 set 2019, 0:27

Dovrebbe essere ovvio che cambia la frequenza di taglio della cella CR formata dal condensatore e dal resistore... che comunque in questo caso risulterebbe di ca. 16 Hz anziché 1,6 Hz ma non certo di 1,6 kHz.
"Non farei mai parte di un club che accettasse la mia iscrizione" (G. Marx)
Avatar utente
Foto Utenteclaudiocedrone
21,3k 4 7 9
Master EY
Master EY
 
Messaggi: 15299
Iscritto il: 18 gen 2012, 13:36

PrecedenteProssimo

Torna a Elettronica generale

Chi c’è in linea

Visitano il forum: Nessuno e 48 ospiti