Circuito di protezione
Moderatori:
carloc,
g.schgor,
BrunoValente,
IsidoroKZ
40 messaggi
• Pagina 2 di 4 • 1, 2, 3, 4
0
voti
Innanzi tutto vi ringrazio per i preziosissimi spunti. Anche la lettura suggerita da
edgar sembra veramente interessante. Domani proverò a correggere lo schema seguendo le vostre indicazioni, io comunque ci avevo piazzato un varistore perché era la prima cosa che mi è balenata in mente, ma se uno zener o una resistenza finzionano meglio ben vengano. Tuttavia non ho presente il comparatore LM311, è un operazionale in grado di pilotare direttamente un relè?
0
voti
L'operazionale del tuo circuito è in configurazione comparatore di tensione. Ne esistono di ottimizzati proprio per questa funzione, tipo il LM311.
"The LM111, LM211, and LM311 devices are single high-speed voltage comparators. These devices are designed to operate from a wide range of power-supply voltages, including ±15-V supplies for operational amplifiers and 5-V supplies for logic systems. The output levels are compatible with most TTL and MOS circuits. These comparators are capable of driving lamps or relays and switching voltages up to 50 V at 50 mA"
"The LM111, LM211, and LM311 devices are single high-speed voltage comparators. These devices are designed to operate from a wide range of power-supply voltages, including ±15-V supplies for operational amplifiers and 5-V supplies for logic systems. The output levels are compatible with most TTL and MOS circuits. These comparators are capable of driving lamps or relays and switching voltages up to 50 V at 50 mA"
0
voti
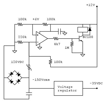
Ciao a tutti. Dunque, mi sono un po' chiarito le idee e ho implementato molte delle vostre correzioni. Ottima idea quella di usareun LM311 e probabilmente la seguirò (non l'ho inserito nello schema solo per non stravolgere completamente il progetto di partenza. Il diodo me lo ero dimenticato nel disegno, ma lo metto sempre in fase costruttiva. Ho aggiunto come richiesto la resistenza tra uscita dell'opamp e base del BJT e l'alimentazione dell'opamp col relativo condensatore. Ho anche aggiunto un blocco generico che dovrebbe rendere meglio l'idea di cosa succede dal ponte di graetz in poi. Sostanzialmente c'è un regolatore (lo schema che avevo postato ad inizio topic) che si preoccupa di stabilizzare la tensione di uscita a un valore ben più basso rispetto a quello presente ai capi del condensatore, per questo motivo pensavo che un varistore potesse tutto sommato bastare a dare un indicazione di funzionamento all'opamp. Dovessi fare una prova domani mattina la farei con lo schema che segue, ma sarò felice di accettare ogni modifica che riteniate opportuna e migliorativa.
2
voti
Ecco la mia proposta. Spero che lo schema sia chiaro, osservazioni ?
0
voti
Lo schema è chiarissimo, sono io che non capisco alcuni tuoi accorgimenti. Andiamo per gradi: a cosa serve la R5? Forse a estinguere più rapidamente un eventuale corrente a seguito dell'apertura del BJT?
Non ho proprio capito il ruolo di R3 e R4. Hai parlato di isteresi, servono a rendere l'opamp insensibile ai disturbi? 0.56V è la soglia di disturbo tollerabile?
Infine (mi è venuto in mente adesso) potrebbe essere vantaggioso incorporare R1 e R2 in un trimmer da 1M?
Non ho proprio capito il ruolo di R3 e R4. Hai parlato di isteresi, servono a rendere l'opamp insensibile ai disturbi? 0.56V è la soglia di disturbo tollerabile?
Infine (mi è venuto in mente adesso) potrebbe essere vantaggioso incorporare R1 e R2 in un trimmer da 1M?
0
voti
...a cosa serve la R5? Forse a estinguere più rapidamente un eventuale corrente a seguito dell'apertura del BJT?
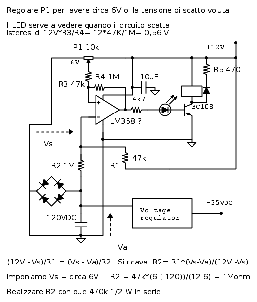
Si. Supponendo R5 di valore uguale alla resistenza della bobina, la tensione fra collettore e emettitore raddoppia ( 24 V al posto di 12+0,6 V) e il BC108 ancora sopportarla. Dovrebbe rendere pù veloce l'apertura dei contatti del relè.
Sarebbe interessante misurare con un oscilloscopio il ritardo di commutazione per differenti valori.
Se per te non è un requisito puoi cortocircuitarla.
In quanto tempo vuoi che intervenga la protezione? 20 ms, 200 ms, 1 s ??
Si, il partitore R3/R4 crea una debole reazione positiva che genera isteresi.Non ho proprio capito il ruolo di R3 e R4. Hai parlato di isteresi, servono a rendere l'opamp insensibile ai disturbi?
La tensione Va è continua con sovrapposta una ondulazione (uscita ponte diodi con condensatore filtro). Può verificarsi una condizione sfortunata in cui l'operazionale non è completamente saturato, il transistor può dissipare molto e danneggiarsi, se va in cortocircuito addio intervento di protezione !!! Evitarlo costa solo due resistenze in più !
vengono 0,56 * circa 20 = 10 V isteresi sul lato Va0.56V è la soglia di disturbo tollerabile?
( che suppongo circa 120 V)
...potrebbe essere vantaggioso incorporare R1 e R2 in un trimmer da 1M?
E' possibile, ma non mi pare una buona idea, perché a regolare ci pensa già P1.
Poi che potenza dovrebbe dissipare ?
Poi se lo regoli male a uno estremo puoi collegare direttamente la Va all'ingresso invertente e bruciare l'operazionale.
Se vuoi , puoi mettere in serie a 470 k, un trimmer da 1 M, ma non lo vedo necessario.
la proposta di edgar del LM311, è buona, vertifca limiti di tensinoe e corrente. Non hai comunicato il valore della resistenza dell'avvolgimento del relè.
Anche se è un progettino, è una cosa seria, se vuoi che funzioni per anni la scelta di ogni componente deve venire valutata attentamente.

1
voti
Dunque, la resistenza della bobina è di 350 ohm e a me per stare tranquillo basterebbe un intervento nell'arco di 500 ms. Comunque inizio a effettuare delle prove e ti faccio sapere! Grazie della disponibilità, questo progetto oltre che essermi utile è anche molto istruttivo.
Damiano
Damiano
1
voti
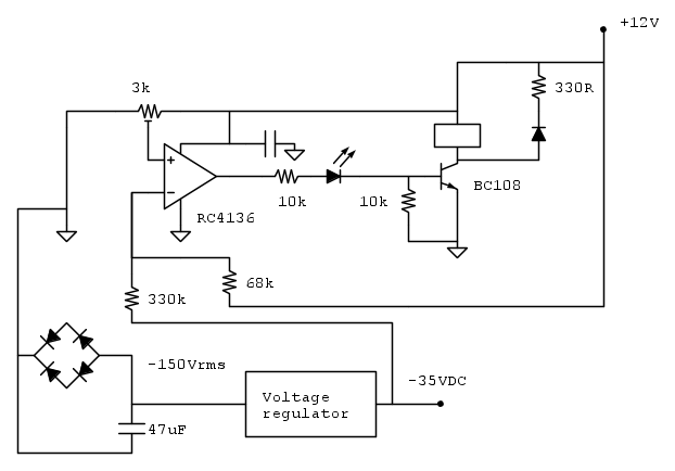
Dunque, ho messo su un primo circuito di prova e le cose sembrano funzionare a meraviglia. Ecco lo schema:
Ho usato un trimmer da 3k per ragioni di disponibilità, mentre le resistenze da 330k e 68k le ho determinate sperimentalmente. Ho anche aggiunto una resistenza da 10k tra base del BJT e massa per evitare che quest'ultimo entri in conduzione quando l'opamp si trova del suo stato basso (che essendo di circa 1.5V basterebbe per far entrare il BC108 in conduzione rispetto al relè). In queste condizioni (con l'ingresso non invertente dell'opamp mantenuto a +5.2V la protezione interviene prontamente quando l'uscita del regolatore sale sopra i -30V. Ho anche notato che i BJT di due di questi schemi possono essere messi in serie ed ottenere una protezione per ogni canale di un amplificatore stereo. Infatti basta che la polarizzazione di un solo canale diventi troppo positiva per disalimentare l'anodica di tutto il sistema (e in questo caso i led danno una indicazione immediata di dove si trovi il guasto). I due operazionali li ho ricavati da un singolo RC4136. Adesso provo a implementare la rete di isteresi per verificare come si comporta il circuito.
Ho usato un trimmer da 3k per ragioni di disponibilità, mentre le resistenze da 330k e 68k le ho determinate sperimentalmente. Ho anche aggiunto una resistenza da 10k tra base del BJT e massa per evitare che quest'ultimo entri in conduzione quando l'opamp si trova del suo stato basso (che essendo di circa 1.5V basterebbe per far entrare il BC108 in conduzione rispetto al relè). In queste condizioni (con l'ingresso non invertente dell'opamp mantenuto a +5.2V la protezione interviene prontamente quando l'uscita del regolatore sale sopra i -30V. Ho anche notato che i BJT di due di questi schemi possono essere messi in serie ed ottenere una protezione per ogni canale di un amplificatore stereo. Infatti basta che la polarizzazione di un solo canale diventi troppo positiva per disalimentare l'anodica di tutto il sistema (e in questo caso i led danno una indicazione immediata di dove si trovi il guasto). I due operazionali li ho ricavati da un singolo RC4136. Adesso provo a implementare la rete di isteresi per verificare come si comporta il circuito.
0
voti
Dunque, sto avendo difficoltà a reperire le resistenza per realizzare il partitore di isteresi. Potrebbe andare bene rimpiazzare la resistenza da 1M con una da 680k? Oppure introduco troppo feedback? Grazie per la pazienza!!
0
voti
Non so se leggere la tensione negativa è valido perché andresti a leggere e proteggere l'amplificatore soltanto su un difetto di questo circuito, ma se per esempio andasse in corto-circuito il trasformatore d'uscita, avresti una forte I di placca con arrossamento e non c'è protezione, ci sono anche altri guasti .
Ti/Vi propongo questo tipo di protezione, è sulla corrente anodica, io l'ho schematizzato con una sola valvola e con una corrente di circa 100 mA, ovviamente con correnti diverse va rifatto il calcolo della resistenza.
Devo anche dire che il circuito può essere sballato del tutto, ma è il modo di protezione che vorrei sottoporre.
In teoria la corrente che scorre nella resistenza da 4R7 fino a che rimane sotto i 100mA non polarizza il transistor che alimenta un relay che si può scegliere purchè abbia bisogno di poca corrente per poter metterci una resistenza in serie da aggiustarne la corrente o qualche altro sistema............
Ti/Vi propongo questo tipo di protezione, è sulla corrente anodica, io l'ho schematizzato con una sola valvola e con una corrente di circa 100 mA, ovviamente con correnti diverse va rifatto il calcolo della resistenza.
Devo anche dire che il circuito può essere sballato del tutto, ma è il modo di protezione che vorrei sottoporre.
In teoria la corrente che scorre nella resistenza da 4R7 fino a che rimane sotto i 100mA non polarizza il transistor che alimenta un relay che si può scegliere purchè abbia bisogno di poca corrente per poter metterci una resistenza in serie da aggiustarne la corrente o qualche altro sistema............
Alex
https://www.facebook.com/Elettronicaeelettrotecnica
<< vedi di pigliare arditamente in mano, il dizionario che ti suona in bocca,
se non altro è schietto e paesano.
(Giuseppe Giusti) <<
https://www.facebook.com/Elettronicaeelettrotecnica
<< vedi di pigliare arditamente in mano, il dizionario che ti suona in bocca,
se non altro è schietto e paesano.
(Giuseppe Giusti) <<
40 messaggi
• Pagina 2 di 4 • 1, 2, 3, 4
Chi c’è in linea
Visitano il forum: Nessuno e 171 ospiti

Elettrotecnica e non solo (admin)
Un gatto tra gli elettroni (IsidoroKZ)
Esperienza e simulazioni (g.schgor)
Moleskine di un idraulico (RenzoDF)
Il Blog di ElectroYou (webmaster)
Idee microcontrollate (TardoFreak)
PICcoli grandi PICMicro (Paolino)
Il blog elettrico di carloc (carloc)
DirtEYblooog (dirtydeeds)
Di tutto... un po' (jordan20)
AK47 (lillo)
Esperienze elettroniche (marco438)
Telecomunicazioni musicali (clavicordo)
Automazione ed Elettronica (gustavo)
Direttive per la sicurezza (ErnestoCappelletti)
EYnfo dall'Alaska (mir)
Apriamo il quadro! (attilio)
H7-25 (asdf)
Passione Elettrica (massimob)
Elettroni a spasso (guidob)
Bloguerra (guerra)









