PS, ci tengo a precisare di non essere un audiofilo
Circuito di protezione
Moderatori:
carloc,
g.schgor,
BrunoValente,
IsidoroKZ
40 messaggi
• Pagina 4 di 4 • 1, 2, 3, 4
0
voti
Grazie
MarcoD! Domani sera continuo con le prove! L'amplificatore è un push pull audio da 20W a canale con 807 (se volete vi passo lo schema, è un bel progetto), ma non escludo di mettermi a giocare con le radiofrequenze molto presto
PS, ci tengo a precisare di non essere un audiofilo
PS, ci tengo a precisare di non essere un audiofilo
2
voti
Bah, non mi piace per niente questo approccio: credo sia molto più sensato cercare di rendere sufficientemente affidabile il circuito che genera la tensione negativa di polarizzazione delle griglie e amen, piuttosto che andare a realizzare un secondo circuito che la controlla... e magari poi viene anche la voglia di realizzarne un terzo per controllare il buon funzionamento del secondo...
La polarizzazione delle griglie si realizza bene con un partitore o poco più, quindi con un circuito semplice e affidabile, non serve scomodare i transistor per un inutile quanto poco affidabile regolatore stabilizzato.
La polarizzazione delle griglie si realizza bene con un partitore o poco più, quindi con un circuito semplice e affidabile, non serve scomodare i transistor per un inutile quanto poco affidabile regolatore stabilizzato.
-

BrunoValente
39,6k 7 11 13 - G.Master EY

- Messaggi: 7796
- Iscritto il: 8 mag 2007, 14:48
0
voti
Un mio collega chiamava quel genere di approccio di cui si sta scrivendo "il circuito di sicurezza dell' insicurezza".
0
voti
0
voti
Un amplificatore audio a valvole, comunque sia fatto, non ha necessariamente bisogno di quel circuito a transistor per la polarizzazione negativa delle griglie, non sta scritto da nessuna parte che quello sia il miglior modo per polarizzarle, se vuoi farti un'idea di come si lavorava con le valvole ti invito a studiarti lo schema dell'oscilloscopio Tektronix 545 degli anni 60 il cui file tek-545a.pdf puoi scaricarlo da qui dove le valvole in ballo sono una sessantina, con l'amplificatore verticale tutto accoppiato in DC dalla sonda alle placche di deflessione del tubo, con una banda passante di decine di megaertz e dove la complessità di quei circuiti sta a quella di un banale amplificatore audio come quella di un'astronave sta a quella di una bicicletta e dove comunque non compare alcun transistor pur essendo un circuito affidabilissimo che in molti esemplari dopo 60 anni ancora funziona.
Se poi si tratta di un alimentatore da banco per le prove comunque non vedo la necessità di quel controllo visto che verrà utilizzato solo per le prove, quindi solo saltuariamente con il presidio del tuo occhio vigile e comunque invece di quell'alimentatore a transistor sarebbe sufficiente un bel partitore con un potenziometro ben filtrato e senza far uso di transistor che a quelle tensioni, se le cose non sono fatte a dovere, potrebbero creare problemi, ad esempio in certe condizioni, con certi tipi di carico, potrebbero oscillare e andare in fumo.
Se poi si tratta di un alimentatore da banco per le prove comunque non vedo la necessità di quel controllo visto che verrà utilizzato solo per le prove, quindi solo saltuariamente con il presidio del tuo occhio vigile e comunque invece di quell'alimentatore a transistor sarebbe sufficiente un bel partitore con un potenziometro ben filtrato e senza far uso di transistor che a quelle tensioni, se le cose non sono fatte a dovere, potrebbero creare problemi, ad esempio in certe condizioni, con certi tipi di carico, potrebbero oscillare e andare in fumo.
-

BrunoValente
39,6k 7 11 13 - G.Master EY

- Messaggi: 7796
- Iscritto il: 8 mag 2007, 14:48
0
voti
BrunoValente ha scritto:schema dell'oscilloscopio Tektronix 545 degli anni 60 il cui file tek-545a.pdf puoi scaricarlo da qui dove le valvole in ballo sono una sessantina, con l'amplificatore verticale tutto accoppiato in DC dalla sonda alle placche di deflessione del tubo
Il mio secondo oscilloscopio e' stato proprio un 545 (prima avevo un 535) quando ho visto lo schema, con il distributed amplifier, sono rimasto sbalordito
0
voti
Il mio primo oscilloscopio nel '76 fu proprio un Tektronix 545, anch'io rimasi sbalordito da quello schema così complesso e al tempo stesso essenziale, chiaro, equilibrato... all'epoca, diplomato da poco, imparai un sacco di cose studiandolo.
-

BrunoValente
39,6k 7 11 13 - G.Master EY

- Messaggi: 7796
- Iscritto il: 8 mag 2007, 14:48
1
voti
Buonasera a tutti, scusate il ritardo nelle rispose ma sono stato occupato per qualche giorno.
Dunque, inizio ringraziando
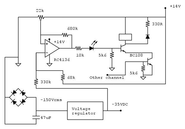
MarcoD per avermi aiutato a progettare questo piccolo circuito con cui ho imparato diverse cosette. Lo schema definitivo è il seguente:
In questa maniera si ottiene una regolazione variabile della tensione di intervento della protezione (circa -30V a metà corsa del pot.), un isteresi sufficiente (circa 1V a metà corsa del pot.) e un controllo simultaneo sul bias dei due canali. Il regolatore di tensione negativa è lo schema che ho postato all'inizio della discussione. Il circuito nel suo insieme (regolatore + protezione) funziona egregiamente ed assolve perfettamente alle funzioni che mi ero prefissato.
In risposta a
BrunoValente:
Sono d'accordo con quello che scrivi e non mi pare di aver mai affermato il contrario
D'altro canto la ragionevolezza delle tue affermazioni sta proprio nel fatto che le valvole in push-pull con fixed bias si utilizzavano anche quando non esistevano i BJT.
Il bello di questo progetto (per me) è che si tratta di farina del mio sacco. Capisco che per tanti elettronici di lungo corso il mio approccio possa avere poco (o nessun) senso, ma a me fa piacere che le cose abbiano funzionato. Cercate di comprendermi, sono un povero hobbista
. Comunque, una volta preso atto che il circuito funziona in modo stabile, non è certamente una cosa deleteria avere un ripple più basso sulla tensione di bias.
Proverò comunque a consultare lo schema del Tek 545, ma dubito che ci capirò qualcosa. Terrò invece ben presenti i tuoi avvertimenti sull'utilizzo "da banco" di questo circuito.
Grazie a tutti per avermi aiutato
Dunque, inizio ringraziando
In questa maniera si ottiene una regolazione variabile della tensione di intervento della protezione (circa -30V a metà corsa del pot.), un isteresi sufficiente (circa 1V a metà corsa del pot.) e un controllo simultaneo sul bias dei due canali. Il regolatore di tensione negativa è lo schema che ho postato all'inizio della discussione. Il circuito nel suo insieme (regolatore + protezione) funziona egregiamente ed assolve perfettamente alle funzioni che mi ero prefissato.
In risposta a
Un amplificatore audio a valvole, comunque sia fatto, non ha necessariamente bisogno di quel circuito a transistor per la polarizzazione negativa delle griglie, non sta scritto da nessuna parte che quello sia il miglior modo per polarizzarle
Sono d'accordo con quello che scrivi e non mi pare di aver mai affermato il contrario
D'altro canto la ragionevolezza delle tue affermazioni sta proprio nel fatto che le valvole in push-pull con fixed bias si utilizzavano anche quando non esistevano i BJT.
Il bello di questo progetto (per me) è che si tratta di farina del mio sacco. Capisco che per tanti elettronici di lungo corso il mio approccio possa avere poco (o nessun) senso, ma a me fa piacere che le cose abbiano funzionato. Cercate di comprendermi, sono un povero hobbista
Proverò comunque a consultare lo schema del Tek 545, ma dubito che ci capirò qualcosa. Terrò invece ben presenti i tuoi avvertimenti sull'utilizzo "da banco" di questo circuito.
Grazie a tutti per avermi aiutato

0
voti
Come si fa a non essere d'accordo? Ti comprendo benissimoDamn87 ha scritto:..Il bello di questo progetto (per me) è che si tratta di farina del mio sacco. Capisco che per tanti elettronici di lungo corso il mio approccio possa avere poco (o nessun) senso, ma a me fa piacere che le cose abbiano funzionato. Cercate di comprendermi, sono un povero hobbista ...

-

BrunoValente
39,6k 7 11 13 - G.Master EY

- Messaggi: 7796
- Iscritto il: 8 mag 2007, 14:48
40 messaggi
• Pagina 4 di 4 • 1, 2, 3, 4
Chi c’è in linea
Visitano il forum: Nessuno e 58 ospiti

Elettrotecnica e non solo (admin)
Un gatto tra gli elettroni (IsidoroKZ)
Esperienza e simulazioni (g.schgor)
Moleskine di un idraulico (RenzoDF)
Il Blog di ElectroYou (webmaster)
Idee microcontrollate (TardoFreak)
PICcoli grandi PICMicro (Paolino)
Il blog elettrico di carloc (carloc)
DirtEYblooog (dirtydeeds)
Di tutto... un po' (jordan20)
AK47 (lillo)
Esperienze elettroniche (marco438)
Telecomunicazioni musicali (clavicordo)
Automazione ed Elettronica (gustavo)
Direttive per la sicurezza (ErnestoCappelletti)
EYnfo dall'Alaska (mir)
Apriamo il quadro! (attilio)
H7-25 (asdf)
Passione Elettrica (massimob)
Elettroni a spasso (guidob)
Bloguerra (guerra)




