Cos'è ElectroYou | Login Iscriviti

ElectroYou - la comunità dei professionisti del mondo elettrico

Doppio Bipolo - Matrice Y

Elettronica lineare e digitale: didattica ed applicazioni

Moderatori: Foto Utentecarloc, Foto Utenteg.schgor, Foto UtenteBrunoValente, Foto UtenteIsidoroKZ

3
voti

[1] Doppio Bipolo - Matrice Y

Messaggioda Foto UtenteDavide9792 » 24 mar 2020, 9:39

Buongiorno, vorrei chiedere quale sia la strada migliore per risolvere l'esercizio.
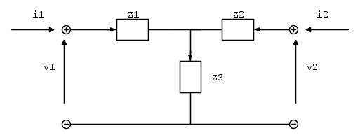
Calcolare la matrice delle ammettenze Y:






\omega=1000 \, \text{rad/s}

z_1 = 100 + j1000

z_2 = 100

z_3 = -j1000

Per risolvere l'esercizio ho pensato di calcolare la matrice Z che è immediata e in seguito calcolare l'inversa della matrice con il metodo Gauss-Jordan ma il metodo è abbastanza laborioso oppure di trasformare il circuito Y --> \Delta e in seguito scrivere la matrice Y.
Suggerimenti per risolvere l'esercizio con il minor numero di calcoli?
Avatar utente
Foto UtenteDavide9792
30 5
 
Messaggi: 32
Iscritto il: 25 apr 2018, 9:00

3
voti

[2] Re: Doppio Bipolo - Matrice Y

Messaggioda Foto UtenteRenzoDF » 24 mar 2020, 12:10

Non ci sono metodi più veloci dei due che hai indicato, sostanzialmente equivalenti come complessità di calcolo.
"Il circuito ha sempre ragione" (Luigi Malesani)
Avatar utente
Foto UtenteRenzoDF
55,9k 8 12 13
G.Master EY
G.Master EY
 
Messaggi: 13189
Iscritto il: 4 ott 2008, 9:55

0
voti

[3] Re: Doppio Bipolo - Matrice Y

Messaggioda Foto Utenteg.schgor » 24 mar 2020, 15:45

Hai ricavato la matrice?
Avatar utente
Foto Utenteg.schgor
57,8k 9 12 13
G.Master EY
G.Master EY
 
Messaggi: 16971
Iscritto il: 25 ott 2005, 9:58
Località: MILANO

0
voti

[4] Re: Doppio Bipolo - Matrice Y

Messaggioda Foto UtenteDavide9792 » 24 mar 2020, 18:42

La matrice Z=\begin{bmatrix}
100 & -j1000 \\ 
-j1000 & 100 - j1000  \\
\end{bmatrix}


La matrice calcolata col metodo Gauss-Jordan Y= \begin{bmatrix}
\frac{201-1000i}{1030100} & \frac{-10+101i}{103010} \\ 
\frac{-10+101i}{103010} & \frac{101+10i}{1030100}  \\
\end{bmatrix}
Avatar utente
Foto UtenteDavide9792
30 5
 
Messaggi: 32
Iscritto il: 25 apr 2018, 9:00

1
voti

[5] Re: Doppio Bipolo - Matrice Y

Messaggioda Foto Utenteg.schgor » 24 mar 2020, 21:05

:ok:
Avatar utente
Foto Utenteg.schgor
57,8k 9 12 13
G.Master EY
G.Master EY
 
Messaggi: 16971
Iscritto il: 25 ott 2005, 9:58
Località: MILANO


Torna a Elettronica generale

Chi c’è in linea

Visitano il forum: Nessuno e 75 ospiti