infatti molti costruttori di macchine impongono l'uso del tipo B.
nel caso proposto l'inverter e' monofase quindi meno esigente del trifase in fatto di protezione differenziale.
anche perche' nel caso in esame l'impego del differenziale di tipo B avrebbe da solo un costo superiore dell'intero quadro
differenziale per quadro con inverter
Moderatori:
sebago,
MASSIMO-G,
lillo,
Mike
35 messaggi
• Pagina 2 di 4 • 1, 2, 3, 4
0
voti
ivano ha scritto:anche perche' nel caso in esame l'impego del differenziale di tipo B avrebbe da solo un costo superiore dell'intero quadro
Verissimo. Ho visto il prezzo dei differenziali di tipo B... direi che non è affatto sostenibile. Per questo pensavo ad un differenziale di tipo A.
Potrebbe andar bene questo:
4 poli, tipo A, In 25 A, 30 mA, 400 V
(25A sono proprio tanti, ma non ne ho trovato uno di taglia inferiore)
https://mall.industry.siemens.com/mall/ ... /5SV3342-6
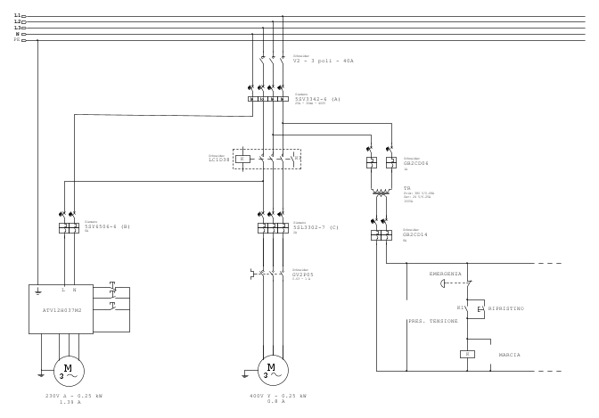
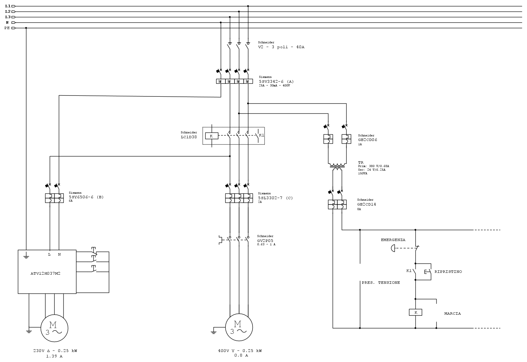
Ricu96 ha scritto:Il trasformatore lo devi mettere a monte del teleruttore di linea
beh, sì, forse mi sono spiegato male. Il trasformatore è derivato a valle del contattore, prelevando la linea da due fasi (è un trasformatore a 400V).
Lo schema è molto simile a quello che hai pensato. Ho messo un magnetotermico anche a monte del salvamotore, giusto per proteggere la linea dalle sovracorrenti. Il secondo magnetotermico è monofase, a valle c'è l'inverter che va poi al motore (è l'inverter che si occupa anche di proteggere dalle sovracorrenti il motore).
0
voti
Mi sembra che manchi il circuito di comando con relativo contattore del motore con partenza diretta.
Inoltre quel circuito ausiliari sembra dare potenza a entrambi i motori con un circuito di comando Start/stop.
Personalmente eliminerei quel contattore di linea e porterei il circuito aux a valle del MT diff 4 Poli e dal secondario del trasformatore il circuito di comando start/stop.
Inoltre quel circuito ausiliari sembra dare potenza a entrambi i motori con un circuito di comando Start/stop.
Personalmente eliminerei quel contattore di linea e porterei il circuito aux a valle del MT diff 4 Poli e dal secondario del trasformatore il circuito di comando start/stop.
-

marcorusso1
35 1 2 - Messaggi: 38
- Iscritto il: 15 gen 2019, 17:45
0
voti
marcorusso1 ha scritto:Mi sembra che manchi il circuito di comando con relativo contattore del motore con partenza diretta.
C'è un solo contattore che comanda l'alimentazione verso i due motori (uno sotto salvamotore, uno sotto inverter), i due rami hanno un magnetotermico ciascuno. A monte del contattore viene derivata la linea del circuito di comando; il trasformatore di sicurezza ha due piccoli magnetotermici su primario e secondario (al posto dei fusibili di protezione).
marcorusso1 ha scritto:Inoltre quel circuito ausiliari sembra dare potenza a entrambi i motori con un circuito di comando Start/stop.
Ovviamente il circuito non è quello disegnato da Ricu96, è simile. Il circuito aux fa comunque anche quello: ho un pulsante di start che eccita il contattore e un pulsante di emergenza (fungo) che sgancia il contattore. Poi c'è il segnalamento e la gestione di un contatto di avaria inverter.
marcorusso1 ha scritto:Personalmente eliminerei quel contattore di linea e porterei il circuito aux a valle del MT diff 4 Poli e dal secondario del trasformatore il circuito di comando start/stop.
Credo di non aver capito. Il contattore è comodo per disalimentare tutto con un solo contatto (il fungo).
0
voti
magari se disegni il circuito sarebbe tutto più chiaro
-

marcorusso1
35 1 2 - Messaggi: 38
- Iscritto il: 15 gen 2019, 17:45
2
voti
Non ho disegnato tutto il lato circuito ausiliario. Non so perché non mi visualizza le spie (res. tensione e marci)
P.S: scusate. Io non sono molto esperto di fidocadJ né sono un progettista elettrico...
1
voti
ivano ha scritto:nel caso proposto l'inverter e' monofase quindi meno esigente del trifase in fatto di protezione differenziale.
anche perche' nel caso in esame l'impego del differenziale di tipo B avrebbe da solo un costo superiore dell'intero quadro
Per gli inverter monofase si dovrebbe usare il tipo F.
0
voti
Prendi come base lo schema fatto da Ricu96. Nello schema che hai disegnato la bobina K del contattore K non si alimenterà mai. Inoltre il contatto ausiliario del contattore K continuera a essere K e non K1. Il ''fungo'' di emergenza andrà ad alimentare solo la bobina K il cui contatto ausiliario K ,collegato a +220 V, alimenterà il circuito comando start stop del motore senza inverter. Ci sarebbe anche qualche considerazione per come hai derivato l'alimentazione per l'inverter. Comunque credo che a questo punto un differenziale A vada più che bene, se non addirittura un tradizionale AC
-

marcorusso1
35 1 2 - Messaggi: 38
- Iscritto il: 15 gen 2019, 17:45
1
voti
marcorusso1 ha scritto:Prendi come base lo schema fatto da Ricu96. Nello schema che hai disegnato la bobina K del contattore K non si alimenterà mai. Inoltre il contatto ausiliario del contattore K continuera a essere K e non K1.
A me sembra corretto. Premendo il pulsante di autoritenuta (con il fungo a riposo) chiudo il circuito ed eccito il contattore. Eccitando il contattore, il contatto K1 resta chiuso anche quando il pulsante di autoritenuta torna a riposo (aperto). Dov'è l'errore?
marcorusso1 ha scritto:Il ''fungo'' di emergenza andrà ad alimentare solo la bobina K il cui contatto ausiliario K ,collegato a +220 V, alimenterà il circuito comando start stop del motore senza inverter.
Non ho ben capito. Il contatto K è a 24 V perché il contattore ha bobina a 24 V. A 230V c'è solo l'inverter. Probabilmente non ho capito cosa vuoi dirmi.
1
voti
Curiosità, perché Siemens e Schneider assieme?
O uno o l'altro.
perché un magnetotermico siemens 5SL3302-7 (C) a monte di un GV2P05 che ha la stessa funzione?
Considerando il fatto che hai un pulsante di marcia per K1 ed uno per l'inverter, non ti conviene lasciarlo sempre alimentato l'inverter?
Consiglierei oltretutto un gb2cb12 a valle del trasformatore in quanto hai una corrente di 6,25A.
O uno o l'altro.
perché un magnetotermico siemens 5SL3302-7 (C) a monte di un GV2P05 che ha la stessa funzione?
Considerando il fatto che hai un pulsante di marcia per K1 ed uno per l'inverter, non ti conviene lasciarlo sempre alimentato l'inverter?
Consiglierei oltretutto un gb2cb12 a valle del trasformatore in quanto hai una corrente di 6,25A.
35 messaggi
• Pagina 2 di 4 • 1, 2, 3, 4
Torna a Impianti, sicurezza e quadristica
Chi c’è in linea
Visitano il forum: Nessuno e 68 ospiti

Elettrotecnica e non solo (admin)
Un gatto tra gli elettroni (IsidoroKZ)
Esperienza e simulazioni (g.schgor)
Moleskine di un idraulico (RenzoDF)
Il Blog di ElectroYou (webmaster)
Idee microcontrollate (TardoFreak)
PICcoli grandi PICMicro (Paolino)
Il blog elettrico di carloc (carloc)
DirtEYblooog (dirtydeeds)
Di tutto... un po' (jordan20)
AK47 (lillo)
Esperienze elettroniche (marco438)
Telecomunicazioni musicali (clavicordo)
Automazione ed Elettronica (gustavo)
Direttive per la sicurezza (ErnestoCappelletti)
EYnfo dall'Alaska (mir)
Apriamo il quadro! (attilio)
H7-25 (asdf)
Passione Elettrica (massimob)
Elettroni a spasso (guidob)
Bloguerra (guerra)







