Cos'è ElectroYou | Login Iscriviti

ElectroYou - la comunità dei professionisti del mondo elettrico

Sostituire Valvola ELL80 con QQE03/12 - E' Fattibile ?

Elettronica lineare e digitale: didattica ed applicazioni

Moderatori: Foto Utentecarloc, Foto Utenteg.schgor, Foto UtenteBrunoValente, Foto UtenteIsidoroKZ

0
voti

[21] Re: Sostituire Valvola ELL80 con QQE03/12 - E' Fattibile ?

Messaggioda Foto UtenteKagliostro » 11 apr 2020, 11:46

Grazie Foto UtenteMarcoD e Foto Utentefrank622

Non vedo in che modo possa influenzare la potenza l'uso di un'altra valvola polarizzata nel modo giusto. Tra la ELL80 e la EL504 c'è solo un collegamento capacitivo(.5uF) quindi le correnti di polarizzazione rimangono separate e isolate dal condensatore .........


Guarda, io non so dirti nulla di più, però capisco le tue argomentazioni e le condivido, ma non sono abbastanza tecnico per darti spiegazioni sulle affermazioni su quella modifica fatta a suo tempo con la 6CG7, se non che, forse, come accennavo, magari la ELL80 presente era troppo sfruttata e non riusciva a fare il suo dovere (dare in uscita un segnale con uno "swing" sufficiente per le finali), può anche darsi che quando venne tentata l'operazione con la ECC82 non si curò a dovere la sua polarizzazione e per questo il tentativo non diede i risultati sperati

Per quanto riguarda l'uso di una ECC85 per pilotare delle EL500/EL504, ad essere sincero, mi risulta nuovo, probabile che dipenda dal fatto che il mio punto di vista è abbastanza ristretto (amplificazione per strumenti) e non rivolto a circuiti HiFi ?
Tieni presente che sono ragioniere e non ho nessuno studio in materia elettronica, se non quello da appassionato autodidatta

Franco
Avatar utente
Foto UtenteKagliostro
6.401 4 5 7
Master
Master
 
Messaggi: 4832
Iscritto il: 19 set 2012, 11:32

1
voti

[22] Re: Sostituire Valvola ELL80 con QQE03/12 - E' Fattibile ?

Messaggioda Foto Utentefrank622 » 11 apr 2020, 12:19

ecco una simulazione fatta con Micro-cap 12, solo dello stadio ELL80 fatto con le EL95. @V2=5Vp, 1kHz. Oltre a sfasare guadagna 18db. o1 e o2 sono i segnali ingresso griglia EL504. Spero possa essere di aiuto a chi voglia metterci le mani.
Allegati
screen_20200411_121315.png
Avatar utente
Foto Utentefrank622
25 2
 
Messaggi: 13
Iscritto il: 30 set 2019, 13:32

0
voti

[23] Re: Sostituire Valvola ELL80 con QQE03/12 - E' Fattibile ?

Messaggioda Foto UtenteKagliostro » 11 apr 2020, 12:55

Molte Grazie Foto Utentefrank622

Franco
Avatar utente
Foto UtenteKagliostro
6.401 4 5 7
Master
Master
 
Messaggi: 4832
Iscritto il: 19 set 2012, 11:32

1
voti

[24] Re: Sostituire Valvola ELL80 con QQE03/12 - E' Fattibile ?

Messaggioda Foto UtenteEcoTan » 11 apr 2020, 13:09

Faccio una ipotesi, che si utilizzassero valvole di potenza come prefinali per essere ben sicuri che le finali potessero strasaturare con corrente di griglia positiva per dare una bella distorsione (oppure soltanto per dare più potenza)
Avatar utente
Foto UtenteEcoTan
7.720 4 12 13
Expert EY
Expert EY
 
Messaggi: 5426
Iscritto il: 29 gen 2014, 8:54

1
voti

[25] Re: Sostituire Valvola ELL80 con QQE03/12 - E' Fattibile ?

Messaggioda Foto Utentefrank622 » 11 apr 2020, 15:32

credo che con questo concludo. le resistenze da 33k collegate al -35v per polarizzare la griglia delle 504, caricano eccessivamente, ecco perché ci vuole qualcosa di robusto, alleggerendo un po' possiamo usare le 6CG7, confermo che potrebbero essere una soluzione valida, certo con un'altra polarizzazione. Qui una simulazione. Se qualche appassionato vuole prendere saldatore e pinza potrebbe provare. Non garantisco niente. In bocca al lupo.
Allegati
screen_20200411_152032.png
Avatar utente
Foto Utentefrank622
25 2
 
Messaggi: 13
Iscritto il: 30 set 2019, 13:32

0
voti

[26] Re: Sostituire Valvola ELL80 con QQE03/12 - E' Fattibile ?

Messaggioda Foto UtenteKagliostro » 11 apr 2020, 17:15

Grazie Foto UtenteEcoTan

Ancora Grazie Foto Utentefrank622

Franco
Avatar utente
Foto UtenteKagliostro
6.401 4 5 7
Master
Master
 
Messaggi: 4832
Iscritto il: 19 set 2012, 11:32

1
voti

[27] Re: Sostituire Valvola ELL80 con QQE03/12 - E' Fattibile ?

Messaggioda Foto UtenteEcoTan » 12 apr 2020, 8:07

Kagliostro ha scritto:Il fatto è che le finali usate dalla Davoli sono valvole per TV (finali di riga) e non audio, anche se usate per lo scopo da decenni, sicuramente le G1 necessitano di essere pilotate adeguatamente in corrente oltre che in tensione, sicuramente più di valvole nate per scopi audio

frank622 ha scritto:le resistenze da 33k collegate al -35v per polarizzare la griglia delle 504, caricano eccessivamente, ecco perché ci vuole qualcosa di robusto,

Le due cose sono collegate fra loro. Il pilotaggio in (debole) corrente è richiesto dalla griglia soltanto nella semionda positiva quindi ha una componente continua. Se al posto della resistenza da 33k ne mettessimo una di valore molto alto, tale componente continua andrebbe a richiudersi attraverso il condensatore di accoppiamento verso lo stadio precedente, non avendo altra via. Dopo pochi cicli il condensatore si carica abbastanza da interrompere il fenomeno, in pratica i passaggi a forte volume dopo quei pochi cicli verrebbero attenuati.
Avatar utente
Foto UtenteEcoTan
7.720 4 12 13
Expert EY
Expert EY
 
Messaggi: 5426
Iscritto il: 29 gen 2014, 8:54

2
voti

[28] Re: Sostituire Valvola ELL80 con QQE03/12 - E' Fattibile ?

Messaggioda Foto UtenteBrunoValente » 12 apr 2020, 9:53

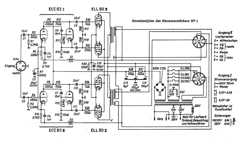
frank622 ha scritto:allego lo schema in caso che non si veda
NF1schematic.jpg



Simpatico il collegamento R6 - R7 - C3, cosa non si inventavano per risparmiare un condensatore! #-o
Avatar utente
Foto UtenteBrunoValente
39,6k 7 11 13
G.Master EY
G.Master EY
 
Messaggi: 7796
Iscritto il: 8 mag 2007, 14:48

0
voti

[29] Re: Sostituire Valvola ELL80 con QQE03/12 - E' Fattibile ?

Messaggioda Foto UtenteKagliostro » 12 apr 2020, 15:35

Simpatico il collegamento R6 - R7 - C3, cosa non si inventavano per risparmiare un condensatore!


In effetti inusuale, io avrei pensato ad un errore nel disegno :mrgreen:

Per quanto, di arrangiamenti "strani" da quelle parti, ne ho già visti, questo deve esserselo inventato un amico americano che frequentava anni fa un forum (USA) dove bazzico

cathode attenuation switch rev.GIF


Franco
Avatar utente
Foto UtenteKagliostro
6.401 4 5 7
Master
Master
 
Messaggi: 4832
Iscritto il: 19 set 2012, 11:32

0
voti

[30] Re: Sostituire Valvola ELL80 con QQE03/12 - E' Fattibile ?

Messaggioda Foto UtenteIvanMan » 6 mag 2021, 20:45

Ciao a tutti. Sono nuovo di questo forum anche se mi diletto da tempo (proprio da dilettante) a lavorare con le valvole, e in particolare con ampli BF prevalentemente per chitarra elettrica (mio figlio al suona, sono tutti per lui). Dopo vari recuperi vintage e qualche autocostruzione (la più recente del Pink Taco), sono capitato recentemente su un Kundaal Davoli molto simile (stesso finale) a quello descritto da Foto UtenteKagliostro.
La diversità è principalmente nella parte di potenza che nel mio caso è composta da 4xPL504 (in realtà ho scoperto che si tratta di una modifica del precedente proprietario - l'ho trovato in una cantina - perché originariamente si trattava di un 4xEL504).
Ho trovato lo schema di un altro Davoli con la stessa configurazione di potenza che allego.
Immagine.png

Detto tutto ciò il mio problema è lo stesso. Devo trovare un'alternativa alla ELL50 e volevo chiedere se qualcun ha già provato le soluzioni proposte e con quali risultati.
PS Per completezza riporto anche lo schema della parte fino alla sfasatrice ELL50, se ho visto bene identico a quello postato all'inizio di questo thread.
1060-UP50-80 (EL500-4).jpg


Grazie in anticipo e complimenti per il forum e la competenza che ho trovato in particolare in questo thread.
Ivan
Avatar utente
Foto UtenteIvanMan
15 1
 
Messaggi: 6
Iscritto il: 6 mag 2021, 10:55
Località: Verbania

PrecedenteProssimo

Torna a Elettronica generale

Chi c’è in linea

Visitano il forum: Nessuno e 83 ospiti