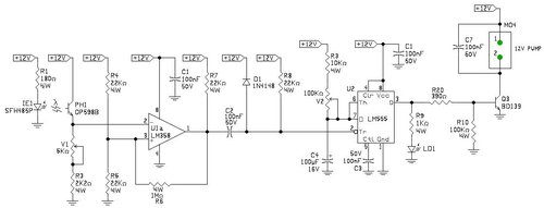
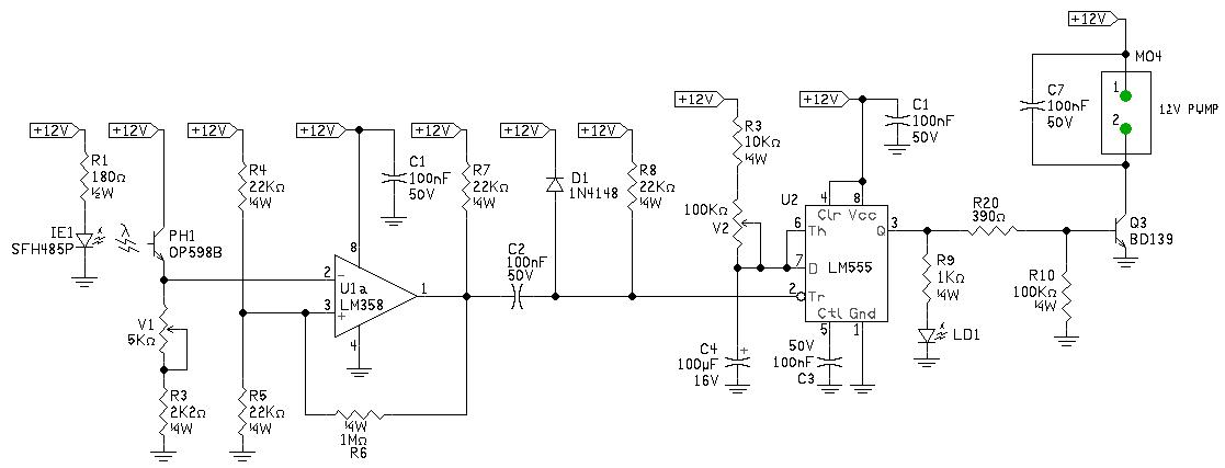
Scusatemi va bene collegato all'out del NE555 per pilotare una pompa peristaltica?
Il consiglio di boiler può essere buono.
Ma la domanda è: quanta corrente assorbe il motore della pompa peristaltica ?
Moderatori:
carloc,
g.schgor,
BrunoValente,
IsidoroKZ
Scusatemi va bene collegato all'out del NE555 per pilotare una pompa peristaltica?
Se sono 1 A
supponi beta saturazione BD139 ottimistico di 50
1 A / 50 = 20 mA corrente in base.
(5 V - 0,6 V)/390 = 11 mA al massimo, meno dei 20 richiesti.


PietroBaima ha scritto:Non ho più seguito il thread, scusate, ma adesso è tornato il LM358?


PietroBaima ha scritto:ma allora non serve più il 555... boh io non ci sto capendo piú niente.
Visitano il forum: Nessuno e 174 ospiti