Aiuto sempre gli sperimentatori, anche se un poco pasticcioni...
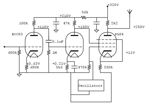
Mancano i valori di Vplacca primo triodo, e Vplacca del tetrodo.
L'oscillatore è un oscilatore a cristallo per circuiti digitali ?
A quale tensione è alimentato ?
Metterei un condensatore da 1 nF fra l'uscita dell'oscillatore e la griglia controllo del pentodo.
queso evita la polarizzaziomne positiva della griglia.
E per sicurezza antifulminazione un condensatore da 1 nF fra placca e filo dell'antenna che allungherei a qualche metro
La corrente nelle placche dei triodi mi pare dell'ordine di meno di 1 mA, è molto bassa.
La tensione di 0,21 V fra catodo e massa del secondo triodo è corretta ??
0,21 V / 5,6k ohm = 0,04 mA bassissima !!!
primo triodo: 0,63V / 0,68k = 0,9 mA bassa
a riposo la correnti dovrebbero essere sui 5 ..10 mA
