ma si notano ancora delle distorsioni
..non sono distorsioni! è la BF che si somma ancora all' onda modulata!
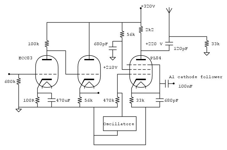
..con 120pF su 33K l' hai ridotta di solo
1/40 ...
..riprova con 5...10 PF ...che l' attenuazione a 1MHz sarebbe ancora accettabile ..eppoi per la tua miniantenna!
..non hai provato a mettere la resistenza da 56K direttamente sull' anodo, modulando sulla griglia 2,
come avevo fatto io... perché modulando con le stesse tensioni, come se la valvola fosse modulata dall'' anodo, secondo me ti necessiterebbe di minor potenza per la modulazione...
[..sempreché la cosa funzioni come mi sembrava sulla mia simulazione..]
[..che coi tuoi valori di polarizzazione però non so che ti succeda...]
...per la tensione sull anodo, che a vuoto dovrebbe essere quasi uguale a quella di alimentazione ..quando messa la portante dall' oscillatore, [..per il massimo della potenza ottenibile..] ti dovrebbe venire un po di più della metà di quella di alimentazione nei picchi discendenti della semisinusoide ad 1MHz..
..per la BF con cui andrai a modulare, i picchi di questa ci dovrebbero stare dentro..
..io la penso in questo modo..
..per l' inviluppo riaffiorante dopo il passa alto, o lo LC, con le due bande laterali, ti rimando al corso di
fisica-matematica sulle modulazioni... che io non ci sono stato

P.s
..se tu mettessi una portante ad onda quadra, la valvola la potresti pensare come un interruttore con una resistenza in serie ..oscillando dunque da spento, al valore della resistenza in serie, a ritmo della frequenza dell' oscillatore posto sulla griglia..