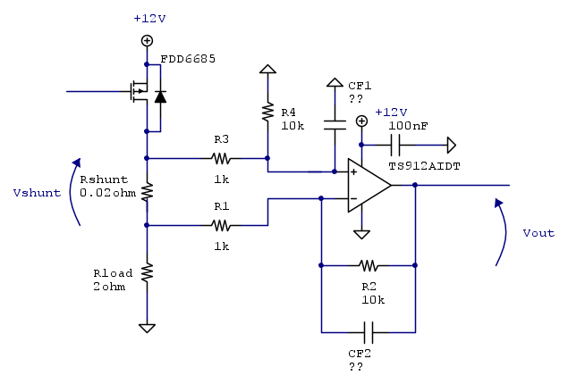
TheMask ha scritto:Per dimensionare il diodo Dz1 faccio riferimento alla

e quindi posso considerare un diodo schottky tipo il PMEG3005EGW (Mi sono basato sulla

e non sulla

.
Perché mai? Una delle prime voci è la
average forward current, che è 500 mA (corrisponde alla nominale, visto che si tratta di un problema termico e si suppone corrente costante o nulla, a tratti).
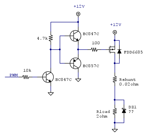
Nel tuo caso non serve un diodo Schottky, visto che deve praticamente solo portare la corrente a zero.
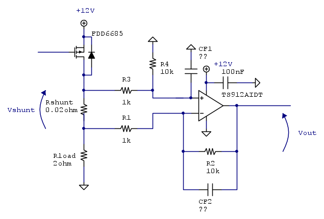
Non vedo perché chiamarlo "DZ1", che fa pensare ad uno zener (i due simboli sono simili, ci si può ingannare), ma questo è del tutto secondario.
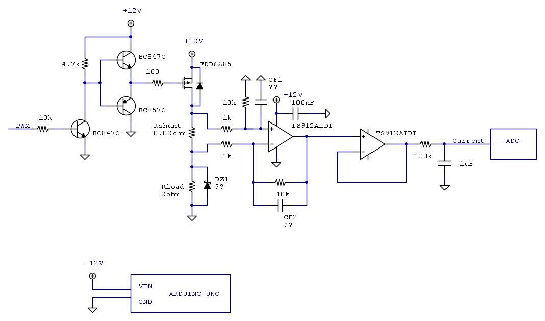
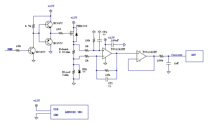
Perché, nello schema al post [26], hai usato un buffer in uscita, al quale però hai fatto seguire un filtro? Se vuoi metterci un filtro ulteriore, non è meglio metterlo in uscita al primo stadio, e usare il buffer per evitare l'effetto di carico da parte dell'ingresso dell'ADC?
Come mai il guadagno è sceso a 10, invece che 100? E' sufficiente?
Riguardo ai condensatori sull'amplificatore differenziale, l'unica cosa da decidere è la banda che vuoi dare all'amplificatore.
Considerando che vuoi modulare a 1 kHz, supponendo un duty-cycle minimo del 25% (se vuoi ridurre ancora, puoi sempre lasciare del tutto spento per qualche periodo), il tempo di ON è di 250 us. Se vuoi essere sicuro di leggere il valore bene, sincronizzando la lettura magari con la fine (o quasi) del tempo di ON, la costante di tempo del filtro deve essere circa 1/5 del tempo di ON o meno, quindi CF1=CF2<5 nF.
A te la verifica del calcolo. Potresti scegliere un valore che sia pari a poco meno della metà del massimo, così se serve puoi sempre usarne due in parallelo (2.2 nF?).
Come ti avevo scritto, il tuo opamp non può generare 0 in uscita (ovviamente, rispetto alla sua massa), quindi sarebbe il caso di applicare un offset, collegando la resistenza da 10k (perché non metti i "nomi"?!) ad una sorgente di tensione (ad esempio 1 V), invece che a massa. In questo modo, l'uscita con corrente nulla è pari all'offset (facciamo quindi 1 V), ma è facile sapere esattamente quanto è l'offset, perché basta leggere il valore quando il transistor è spento (da un po' di tempo), ad esempio all'avvio.