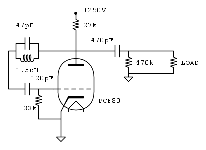
Qui una paginetta con informazioni riguardo le basi del funzionamento e schemino, con varianti
http://www.valvewizard.co.uk/trem1.html
Magari potrebbe essere provato lo schemino, così da verificare almeno se la valvola è OK
K
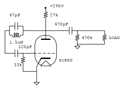
EDIT: Qui un vecchio articolo su come arrangiare un piccolo trasmettitore usando una 12AT7 (non 12AX7)
https://www.leradiodisophie.it/Download/Gat-0625.pdf

Elettrotecnica e non solo (admin)
Un gatto tra gli elettroni (IsidoroKZ)
Esperienza e simulazioni (g.schgor)
Moleskine di un idraulico (RenzoDF)
Il Blog di ElectroYou (webmaster)
Idee microcontrollate (TardoFreak)
PICcoli grandi PICMicro (Paolino)
Il blog elettrico di carloc (carloc)
DirtEYblooog (dirtydeeds)
Di tutto... un po' (jordan20)
AK47 (lillo)
Esperienze elettroniche (marco438)
Telecomunicazioni musicali (clavicordo)
Automazione ed Elettronica (gustavo)
Direttive per la sicurezza (ErnestoCappelletti)
EYnfo dall'Alaska (mir)
Apriamo il quadro! (attilio)
H7-25 (asdf)
Passione Elettrica (massimob)
Elettroni a spasso (guidob)
Bloguerra (guerra)








