Cos'è ElectroYou | Login Iscriviti

ElectroYou - la comunità dei professionisti del mondo elettrico

Alimentatore da migliorare

Progettazione collaborativa: dall'idea alla formazione del gruppo di lavoro per la realizzazione di un prodotto finito.

Moderatore: Foto Utentebrabus

2
voti

[1] Alimentatore da migliorare

Messaggioda Foto Utentegianniniivo » 23 mag 2020, 18:28

Buon giorno Sig.ri del Forum.

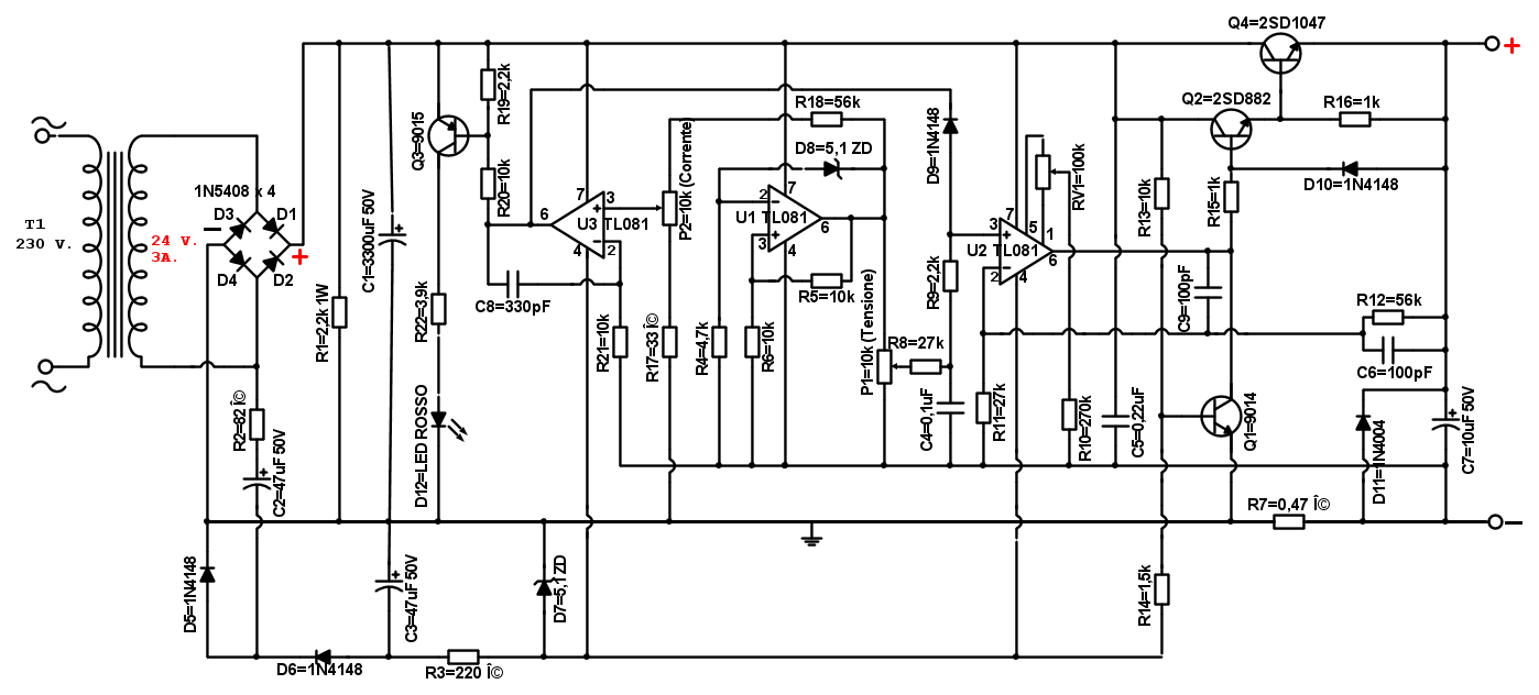
Qualche giorno fa l’amico Foto Utentewoodcat domandò se era possibile aprire una discussione collaborativa per migliorare l’affidabilità e forse anche le prestazioni, dell’alimentatore stabilizzato da 0 a 30 V, 3 Ampere, di seguito documentato.



PCB Originale.jpg


Apro io la discussione perché mi ero impegnato ad aiutare woodcat, appena possibile, ma non essendo ancora riuscito a reperire la documentazione relativa alla modifica di progetto ho pensato di verificare se sul Forum ci fosse qualche amico che avesse già fatto analoga esperienza.

A memoria, ricordo di aver realizzato questo alimentatore, non per me ma per un amico, al quale avevo costruito il primo alimentatore di N.E. con L123, molti anni fa.

In pratica ho dovuto sostituire soltanto la PCB di NE con la PCB cablata di questo circuito, con qualche sostituzione di componenti, in quanto il resto del materiale facente parte del precedente alimentatore era risultato riutilizzabile.

Lo stadio finale era composto da 4 Darlington 2N6284 assemblati su 2 dissipatori laterali ed erogava senza problemi 10 Ampere a 12 V. Ovviamente scendendo di tensione la temperatura dissipata aumentava, ma se non venivano richiesti 10 Ampere a 5V. per lungo tempo non si verificavano problemi insormontabili, tutt’al più si sarebbe trattato di ventilare i dissipatori. In ogni caso, il problema della dissipazione alle basse tensioni riguarda qualsiasi alimentatore lineare. Salendo di tensione, invece, nessun problema. Regolava finemente tensione e corrente ed uscì indenne anche dalla prova del cortocircuito.

Ricordo, altresì, di aver portato all'esterno della PCB il ponte, il condensatore di filtro (aumentandone la capacità), la resistenza di sensing e i finali, in quanto con 10 Ampere di corrente non era pensabile lasciare alloggiati sulla PCB i componenti di potenza.

Come ho già detto dovrei ancora avere tutti gli appunti delle modifiche eseguite ma al momento non li ho ancora rintracciati, anche se sono certo di averli conservati. Appena riuscirò a reperire il necessario integrerò la pubblicazione, nel frattempo, saranno graditi interventi collaborativi da approfondire.

Colgo l'occasione per chiedere woodcat di specificare quali prestazioni intende ottenere dal dispositivo in esame.
Avatar utente
Foto Utentegianniniivo
9.035 7 11 13
No Rank
 
Messaggi: 2874
Iscritto il: 5 feb 2019, 23:50

2
voti

[2] Re: Alimentatore da migliorare

Messaggioda Foto Utentewoodcat » 24 mag 2020, 0:23

Tanto per cominciare, Foto Utentegianniniivo, grazie per aver aperto le danze!

Adesso mi dovrei mettere a cercare le discussioni che avevo letto a suo tempo in cui si criticava questo circuito; ricordo che la prima critica fosse la tensione di alimentazione degli operazionali e la seconda l'erogazione di spike, probabilmente all'accensione.

Sarebbe bello se altri si unissero a noi; io sono disponiblie a spedire un kit (privo di trasformatore) al primo che lo chiede, a condizione che partecipi al cràud disàin.
Dalle vigenti norme:
Non costruire, compra!
Non riparare, ricompra!
Avatar utente
Foto Utentewoodcat
3.078 1 5 12
Expert EY
Expert EY
 
Messaggi: 496
Iscritto il: 14 feb 2012, 20:19

1
voti

[3] Re: Alimentatore da migliorare

Messaggioda Foto Utentegianniniivo » 24 mag 2020, 0:31

Ciao Foto Utentewoodcat, di niente, a me risulta che effettivamente gli OP e i transistor Q1, Q2 e Q3 fossero al limite come tensione (e ovviamente li ho sostituiti) per il resto non ho trovato niente di anomalo. Ma tu che prestazioni intendi ottenere dal dispositivo? Te lo chiedo perché io l'ho portato ad erogare qualcosa in più di 10 Ampere. Ovviamente ho dovuto sostituire ed aggiungere un po' di componenti. Ho chiesto al mio amico se utilizza ancora l'alimentatore e mi ha detto che è tuttora in servizio.
Avatar utente
Foto Utentegianniniivo
9.035 7 11 13
No Rank
 
Messaggi: 2874
Iscritto il: 5 feb 2019, 23:50

2
voti

[4] Re: Alimentatore da migliorare

Messaggioda Foto Utentesetteali » 24 mag 2020, 1:00

Buonasera ragazzi Foto Utentewoodcat & Foto Utentegianniniivo, seguirò anch'io questa discussione, mi interessa sapere e capire gli sviluppi su questa PCB, anche se ora vado avanti con l'altro PCB con l' LM723.
:ok:
Alex
https://www.facebook.com/Elettronicaeelettrotecnica

<< vedi di pigliare arditamente in mano, il dizionario che ti suona in bocca,
se non altro è schietto e paesano.
(Giuseppe Giusti) <<
Avatar utente
Foto Utentesetteali
11,9k 5 5 9
Master
Master
 
Messaggi: 5921
Iscritto il: 15 dic 2013, 21:09

2
voti

[5] Re: Alimentatore da migliorare

Messaggioda Foto Utentegianniniivo » 24 mag 2020, 1:10

Ciao Alex, sono contento che ci segui, chissà mai che ci possa capitare di beneficiare di qualcuna delle tue idee risolutive. Mi mancano un po' di info da parte woodcat ma mi sembra un po' troppo pessimista. Il problema dei componenti attivi al limite per la tensione è reale ma è risolvibile, poi altri problemi, che non siano modifiche dovute al potenziamento, non ho riscontrati. Boh, "lo scopriremo vivendo"...
Avatar utente
Foto Utentegianniniivo
9.035 7 11 13
No Rank
 
Messaggi: 2874
Iscritto il: 5 feb 2019, 23:50

2
voti

[6] Re: Alimentatore da migliorare

Messaggioda Foto UtenteElyon » 24 mag 2020, 1:13

Ciao Foto Utentewoodcat, Foto Utentegianniniivoe Foto Utentesetteali. Seguo anch'io che sono interessato.
Buona giornata per domani.
Avatar utente
Foto UtenteElyon
825 1 4 8
Stabilizzato
Stabilizzato
 
Messaggi: 364
Iscritto il: 3 mar 2020, 17:49

1
voti

[7] Re: Alimentatore da migliorare

Messaggioda Foto Utentegianniniivo » 24 mag 2020, 1:16

Grazie Foto UtenteElyon, segui pure e una buona giornata anche a te.
Avatar utente
Foto Utentegianniniivo
9.035 7 11 13
No Rank
 
Messaggi: 2874
Iscritto il: 5 feb 2019, 23:50

0
voti

[8] Re: Alimentatore da migliorare

Messaggioda Foto Utentemaxmix69 » 24 mag 2020, 13:37

Avevo scritto ieri sera, ma non c'è stato verso di pubblicare, il sito non era raggiungibile, forse per un problema della mia linea internet.
Rispondo perché sono curioso di vedere come va a finire. Il trasformatore eroga 24Vac, raddrizzati e filtrati fanno circa 34V. Supponiamo che io assorba 3A dall'uscita con tensione regolata a 5V. Il transistor finale dovrà dissipare in watt la differenza tra tensione di ingresso e tensione di uscita moltiplicata per la corrente che lo attraversa, quindi (34V-5V)*3A=87W. Tranquillamente ci si possono cuocere le uova sopra! Certamente che ben raffreddato e scegliendo il transistor adatto o un parallelo di transistor il tutto funziona, ma non mi pare l'approccio giusto. Per queste cose, prima dell'avvento degli alimentatori switching, si usava un trasformatore a più secondari e un circuito che automaticamente li commutava per evitare di far dissipare al transistor finale troppa potenza. Qualcuno faceva una sorta di preregolazione a triac, ma introduceva molti disturbi, a quel punto fai direttamente uno switching.
Se è gradito un aiuto (e a quanto ho capito si) mi studio lo schema e vi dico cosa secondo me non va bene.
Avatar utente
Foto Utentemaxmix69
172 1 2 5
Stabilizzato
Stabilizzato
 
Messaggi: 379
Iscritto il: 6 lug 2013, 20:18

2
voti

[9] Re: Alimentatore da migliorare

Messaggioda Foto Utentesetteali » 24 mag 2020, 16:03

Ciao Foto Utentemaxmix69, che dirti se non che hai ragione, un alimentatore switching ha tutte le caratteristiche , compatto, alta resa , minimo ingombro, ma quella più importante e nello stesso tempo, la più importante, che però lo rende discostante, secondo me, è il costo non esagerato .
Ma è un costo che ti richiede di acquistarlo e non di autocostruirtelo, anche se si trattasse di poche lire, ecco credo che quello che ha spinto me ( viewtopic.php?f=51&t=80998 ) e di seguire questo 3ad è proprio il fatto di seguire un circuito che viene costruito sin dall'inizio con un risultato senz'altro di buona qualità, ma che ti permetta inoltre di fare modifiche anche da renderlo personale senza il bisogno di essere progettisti od ingegneri , ma di fare autocostruzione con un servizio concreto anche per l'uso.
Oggi sembra che l'autocostruzione riguardi soltanto la striscia a led o simile ed alimentarla con un " autoAcquisto " , di altri progetti non se ne sente più parlare.
Ecco forse è un po' di nostalgia nel costruire qualcosa che tra l'altro funzioni anche.
Sono convinto che sarà seguito e probabilmente verranno fuori anche idee sulla realizzazione e migliorie sul circuito di partenza.
Io ora vado a continuare sulla costruzione del mio " autoCostruito " che già alla PCB assemblata mi ha soddisfatto in quanto avevo tutto il materiale già a disposizione.

=D> Vieni quindi con le tue idee e consigli perché c'è fame arretrata e questo vale anche per altri. =D>
O_/
Alex
https://www.facebook.com/Elettronicaeelettrotecnica

<< vedi di pigliare arditamente in mano, il dizionario che ti suona in bocca,
se non altro è schietto e paesano.
(Giuseppe Giusti) <<
Avatar utente
Foto Utentesetteali
11,9k 5 5 9
Master
Master
 
Messaggi: 5921
Iscritto il: 15 dic 2013, 21:09

0
voti

[10] Re: Alimentatore da migliorare

Messaggioda Foto Utentemaxmix69 » 24 mag 2020, 16:33

Sono d'accordo su tutto, solo su una cosa no. Un regolatore switching preceduto da trasformatore tradizionale costa una fesseria per quelle correnti e tensioni, ma si può pure progettare e realizzare. Però, come dicevi, si perde il fascino della realizzazione e della personalizzazione, aggiungo io "alla vecchia maniera".
Darò un'occhiata e come promesso dirò cosa non mi piace. O_/
Avatar utente
Foto Utentemaxmix69
172 1 2 5
Stabilizzato
Stabilizzato
 
Messaggi: 379
Iscritto il: 6 lug 2013, 20:18

Prossimo

Torna a Crowd Design

Chi c’è in linea

Visitano il forum: Nessuno e 0 ospiti