Buongiorno, vi rendo noto che sono un super principiante in elettronica.
Vorrei chiedervi se mi potete aiutare a costruire un doppio rele ritardato in spegnimento.
Avete presente quando si chiude e si apre un'automobile che alla chiusura fa lampeggiare le frecce 3 volte e all'apertura le fa lampeggiare 1 0 2 volte?
non riuscendo a trovare circuiti vi chiedo se mi potete aiutare
grazie
doppio ritardo una uscita
Moderatori:
carloc,
g.schgor,
BrunoValente,
IsidoroKZ
0
voti
1
voti
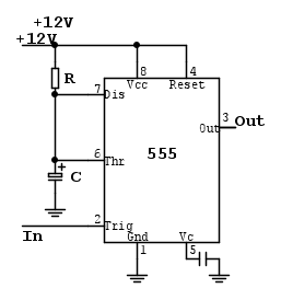
con 2 di questi dovresti risolvere i problema
Ci vuoi provare?
Ci vuoi provare?
0
voti
certo che ci provo, però ti chiedo, le uscite dei due circuiti le posso collegare ad un solo relè?
due domande.....che valore hanno i due condensatori?
al TRIG devo dare un positivo o un negativo?
grazie
due domande.....che valore hanno i due condensatori?
al TRIG devo dare un positivo o un negativo?
grazie
0
voti
due domande.....che valore hanno i due condensatori?
al TRIG devo dare un positivo o un negativo?
grazie
al TRIG devo dare un positivo o un negativo?
grazie
0
voti
no, mi spiace, avrei bisogno di avere l'abilitazione del circuito con un positivo fisso.
ovvero do un positivo fisso, parte il tempo e il rele, scade il tempo e spegne il rele
quando tolgo il positivo, riparte il tempo e il rele, scaduto il tempo spegne il rele
lo so che sto chiedendo molto, ma se mi puoi aiutare mi faresti felice
grazie
ovvero do un positivo fisso, parte il tempo e il rele, scade il tempo e spegne il rele
quando tolgo il positivo, riparte il tempo e il rele, scaduto il tempo spegne il rele
lo so che sto chiedendo molto, ma se mi puoi aiutare mi faresti felice
grazie
0
voti
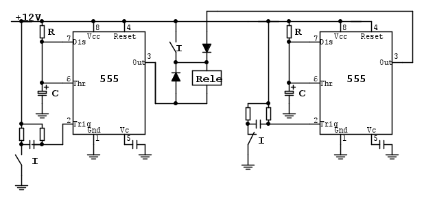
In pratica se ho capito bene, vorresti un timer che si attivasse sul fronte di salita e sul fronte di discesa, come questo schema
Alex
https://www.facebook.com/Elettronicaeelettrotecnica
<< vedi di pigliare arditamente in mano, il dizionario che ti suona in bocca,
se non altro è schietto e paesano.
(Giuseppe Giusti) <<
https://www.facebook.com/Elettronicaeelettrotecnica
<< vedi di pigliare arditamente in mano, il dizionario che ti suona in bocca,
se non altro è schietto e paesano.
(Giuseppe Giusti) <<
0
voti
Ecco una soluzione con un unico interruttore (I) a doppio scambio.
(vedremo poi come evitare interventi all'applicazione del 12V)
0
voti
vedo che lo scambio è fatto sul negativo, purtroppo ho un positivo che devo interrompere.
c'è anche un contatto vicino al rele , allora gli scambi sono 3???
grazie
c'è anche un contatto vicino al rele , allora gli scambi sono 3???
grazie
Chi c’è in linea
Visitano il forum: Nessuno e 238 ospiti

Elettrotecnica e non solo (admin)
Un gatto tra gli elettroni (IsidoroKZ)
Esperienza e simulazioni (g.schgor)
Moleskine di un idraulico (RenzoDF)
Il Blog di ElectroYou (webmaster)
Idee microcontrollate (TardoFreak)
PICcoli grandi PICMicro (Paolino)
Il blog elettrico di carloc (carloc)
DirtEYblooog (dirtydeeds)
Di tutto... un po' (jordan20)
AK47 (lillo)
Esperienze elettroniche (marco438)
Telecomunicazioni musicali (clavicordo)
Automazione ed Elettronica (gustavo)
Direttive per la sicurezza (ErnestoCappelletti)
EYnfo dall'Alaska (mir)
Apriamo il quadro! (attilio)
H7-25 (asdf)
Passione Elettrica (massimob)
Elettroni a spasso (guidob)
Bloguerra (guerra)







