lO schema fa così:
doppio ritardo una uscita
Moderatori:
carloc,
g.schgor,
BrunoValente,
IsidoroKZ
1
voti
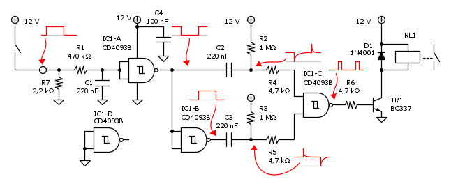
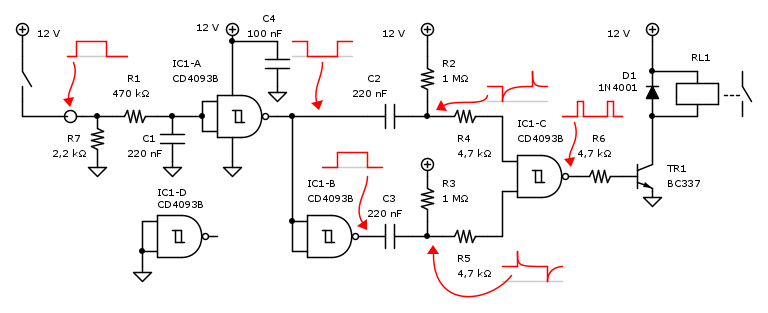
Aggiungo quest'altro possibile circuito che avevo disegnato tempo fa.
Il relè si attiva circa 100 ms dopo il fronte di salita o discesa, e resta attratto circa 200 ms.
Il relè si attiva circa 100 ms dopo il fronte di salita o discesa, e resta attratto circa 200 ms.
Big fan of ⋮ƎlectroYou! Ausili per disabili e anziani su ⋮ƎlectroYou
Caratteri utili: À È É Ì Ò Ó Ù α β γ δ ε η θ λ μ π ρ σ τ φ ω Ω º ª ² ³ √ ∛ ∜ ₀ ₁ ₂ ₃ ₄ ₅ ₆ ∃ ∄ ∆ ∈ ∉ ± ∓ ∾ ≃ ≈ ≠ ≤ ≥
Caratteri utili: À È É Ì Ò Ó Ù α β γ δ ε η θ λ μ π ρ σ τ φ ω Ω º ª ² ³ √ ∛ ∜ ₀ ₁ ₂ ₃ ₄ ₅ ₆ ∃ ∄ ∆ ∈ ∉ ± ∓ ∾ ≃ ≈ ≠ ≤ ≥
0
voti
Guido b.
che tu sappia se ne collego 2 allo stesso rele potrebbe funzionare?
grazie
che tu sappia se ne collego 2 allo stesso rele potrebbe funzionare?
grazie
0
voti
Che valori dovrebbero avere i ritardi T1 e T2?
Se sono dell'ordine del secondo puoi adottare soluzioni ancora più semplici
(RC e transistor), altrimenti i circuiti 'semplici' diventano critici.
Sai che un NE555 costa 40 centesimi?
Se sono dell'ordine del secondo puoi adottare soluzioni ancora più semplici
(RC e transistor), altrimenti i circuiti 'semplici' diventano critici.
Sai che un NE555 costa 40 centesimi?
0
voti
non è un problema di costi, anche se si potesse fare con i transistor o con altri ic andrebbe bene
grazie
grazie
0
voti
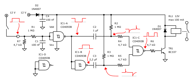
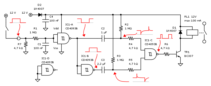
Per i tempi che chiedi, devi utilizzare per i condensatori e le resistenze i valori dello schema seguente.
Ho cercato di utilizzare gli stessi valori per vari componenti, nel caso tu non abbia un grande assortimento e li debba comprare a lotti di 10 per esempio (dove comprare).
Puoi ottenere un condensatore da 2 μF mettendo in parallelo due condensatori da 1 μF, e usarlo al posto di quello da 2,2 μF (la piccola differenza non dà problemi). Usa condensatori ceramici o meglio ancora poliestere, evita gli elettrolitici per queste capacità basse.
Trattandosi di un circuito da utilizzare in auto, ho inserito D2 sull'alimentazione per proteggerlo da eventuali picchi negativi e inversione di polarità.
Qui trovi il datasheet del 4093B con la piedinatura, e qui quello del BC337.
Ho cercato di utilizzare gli stessi valori per vari componenti, nel caso tu non abbia un grande assortimento e li debba comprare a lotti di 10 per esempio (dove comprare).
Puoi ottenere un condensatore da 2 μF mettendo in parallelo due condensatori da 1 μF, e usarlo al posto di quello da 2,2 μF (la piccola differenza non dà problemi). Usa condensatori ceramici o meglio ancora poliestere, evita gli elettrolitici per queste capacità basse.
Trattandosi di un circuito da utilizzare in auto, ho inserito D2 sull'alimentazione per proteggerlo da eventuali picchi negativi e inversione di polarità.
Qui trovi il datasheet del 4093B con la piedinatura, e qui quello del BC337.
Big fan of ⋮ƎlectroYou! Ausili per disabili e anziani su ⋮ƎlectroYou
Caratteri utili: À È É Ì Ò Ó Ù α β γ δ ε η θ λ μ π ρ σ τ φ ω Ω º ª ² ³ √ ∛ ∜ ₀ ₁ ₂ ₃ ₄ ₅ ₆ ∃ ∄ ∆ ∈ ∉ ± ∓ ∾ ≃ ≈ ≠ ≤ ≥
Caratteri utili: À È É Ì Ò Ó Ù α β γ δ ε η θ λ μ π ρ σ τ φ ω Ω º ª ² ³ √ ∛ ∜ ₀ ₁ ₂ ₃ ₄ ₅ ₆ ∃ ∄ ∆ ∈ ∉ ± ∓ ∾ ≃ ≈ ≠ ≤ ≥
0
voti
come mai quando importo il file di fidoj non mi da la simbologia del CD4093b ??
nemmeno di altri simboli che ci sono nello schema
grazie
nemmeno di altri simboli che ci sono nello schema
grazie
Chi c’è in linea
Visitano il forum: Nessuno e 41 ospiti

Elettrotecnica e non solo (admin)
Un gatto tra gli elettroni (IsidoroKZ)
Esperienza e simulazioni (g.schgor)
Moleskine di un idraulico (RenzoDF)
Il Blog di ElectroYou (webmaster)
Idee microcontrollate (TardoFreak)
PICcoli grandi PICMicro (Paolino)
Il blog elettrico di carloc (carloc)
DirtEYblooog (dirtydeeds)
Di tutto... un po' (jordan20)
AK47 (lillo)
Esperienze elettroniche (marco438)
Telecomunicazioni musicali (clavicordo)
Automazione ed Elettronica (gustavo)
Direttive per la sicurezza (ErnestoCappelletti)
EYnfo dall'Alaska (mir)
Apriamo il quadro! (attilio)
H7-25 (asdf)
Passione Elettrica (massimob)
Elettroni a spasso (guidob)
Bloguerra (guerra)






