doppio ritardo una uscita
Moderatori:
carloc,
g.schgor,
BrunoValente,
IsidoroKZ
0
voti
Prova a fare la copia del file con " ctrl + m " anzichè "ctrl + c " e poi sempre " ctrl + v "
Alex
https://www.facebook.com/Elettronicaeelettrotecnica
<< vedi di pigliare arditamente in mano, il dizionario che ti suona in bocca,
se non altro è schietto e paesano.
(Giuseppe Giusti) <<
https://www.facebook.com/Elettronicaeelettrotecnica
<< vedi di pigliare arditamente in mano, il dizionario che ti suona in bocca,
se non altro è schietto e paesano.
(Giuseppe Giusti) <<
0
voti
no, il risultato non cambia, incolla solo una parte dello schema
grazie
grazie
0
voti
Allora non so!
Ma non avevo provato nemmeno prima, ma ho provato ora e a me copia il file regolarmente, con tutte le simbologie.
Forse hai qualche problema sul PC e non ti si apre per bene il CAD.
Ma non avevo provato nemmeno prima, ma ho provato ora e a me copia il file regolarmente, con tutte le simbologie.
Forse hai qualche problema sul PC e non ti si apre per bene il CAD.
Alex
https://www.facebook.com/Elettronicaeelettrotecnica
<< vedi di pigliare arditamente in mano, il dizionario che ti suona in bocca,
se non altro è schietto e paesano.
(Giuseppe Giusti) <<
https://www.facebook.com/Elettronicaeelettrotecnica
<< vedi di pigliare arditamente in mano, il dizionario che ti suona in bocca,
se non altro è schietto e paesano.
(Giuseppe Giusti) <<
0
voti
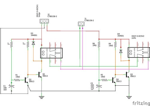
ho trovato in rete questo schema che ho provato a collegare, solo che se invece che due rele ne collego solo uno comincia a ronzare.
come mai?
grazie
come mai?
grazie
0
voti
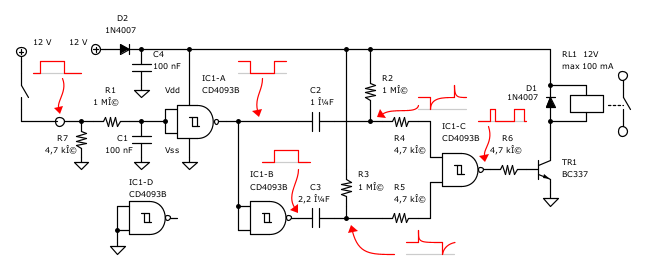
Sinceramente mi fido di più dello schema che ti ha dato @GuidoB.
Prova a farlo, al limite avrai da affinare i tempi.
Prova a farlo, al limite avrai da affinare i tempi.
Alex
https://www.facebook.com/Elettronicaeelettrotecnica
<< vedi di pigliare arditamente in mano, il dizionario che ti suona in bocca,
se non altro è schietto e paesano.
(Giuseppe Giusti) <<
https://www.facebook.com/Elettronicaeelettrotecnica
<< vedi di pigliare arditamente in mano, il dizionario che ti suona in bocca,
se non altro è schietto e paesano.
(Giuseppe Giusti) <<
0
voti
non mi ci metto nemmeno, perché ha bisogno di due alimentazioni.
purtroppo per quello che serve a me ne deve avere una, tolta quella il circuito si deve spegnere per problemi di batteria che si scarica
grazie
purtroppo per quello che serve a me ne deve avere una, tolta quella il circuito si deve spegnere per problemi di batteria che si scarica
grazie
0
voti
USUL ha scritto:non mi ci metto nemmeno, perché ha bisogno di due alimentazioni.
purtroppo per quello che serve a me ne deve avere una, tolta quella il circuito si deve spegnere per problemi di batteria che si scarica
grazie
Mi dici dove vedi che ha bisogno di due alimentazioni?
Hai guardato bene lo schema?
Alex
https://www.facebook.com/Elettronicaeelettrotecnica
<< vedi di pigliare arditamente in mano, il dizionario che ti suona in bocca,
se non altro è schietto e paesano.
(Giuseppe Giusti) <<
https://www.facebook.com/Elettronicaeelettrotecnica
<< vedi di pigliare arditamente in mano, il dizionario che ti suona in bocca,
se non altro è schietto e paesano.
(Giuseppe Giusti) <<
0
voti
no scusa....hai ragione, pensavo che i 12v che vedevo in alto facessero parte di una alimentazione separata da quella del trig
ok domani vado a comprare l'integrato e i condensatori al poliestere e provo.
dovrò scrivermi uno schema per la realizzazione pratica
vi faccio sapere appena sono pronto,
grazie
ok domani vado a comprare l'integrato e i condensatori al poliestere e provo.
dovrò scrivermi uno schema per la realizzazione pratica
vi faccio sapere appena sono pronto,
grazie
0
voti
il +12v prima del diodo D2, dove va collegato?
prima o dopo l'interruttore?
i condensatori devono essere in poliestere?
grazie
0
voti
I + 12V li puoi mettere assieme.
Oppure il + 12V di dx lo tieni sempre sotto tensione per avere il circuito pronto.
Mentre il + di sx può essere sotto chiave per avere la funzionalità a chiave girata.
Oppure il + 12V di dx lo tieni sempre sotto tensione per avere il circuito pronto.
Mentre il + di sx può essere sotto chiave per avere la funzionalità a chiave girata.
Alex
https://www.facebook.com/Elettronicaeelettrotecnica
<< vedi di pigliare arditamente in mano, il dizionario che ti suona in bocca,
se non altro è schietto e paesano.
(Giuseppe Giusti) <<
https://www.facebook.com/Elettronicaeelettrotecnica
<< vedi di pigliare arditamente in mano, il dizionario che ti suona in bocca,
se non altro è schietto e paesano.
(Giuseppe Giusti) <<
Chi c’è in linea
Visitano il forum: Nessuno e 304 ospiti

Elettrotecnica e non solo (admin)
Un gatto tra gli elettroni (IsidoroKZ)
Esperienza e simulazioni (g.schgor)
Moleskine di un idraulico (RenzoDF)
Il Blog di ElectroYou (webmaster)
Idee microcontrollate (TardoFreak)
PICcoli grandi PICMicro (Paolino)
Il blog elettrico di carloc (carloc)
DirtEYblooog (dirtydeeds)
Di tutto... un po' (jordan20)
AK47 (lillo)
Esperienze elettroniche (marco438)
Telecomunicazioni musicali (clavicordo)
Automazione ed Elettronica (gustavo)
Direttive per la sicurezza (ErnestoCappelletti)
EYnfo dall'Alaska (mir)
Apriamo il quadro! (attilio)
H7-25 (asdf)
Passione Elettrica (massimob)
Elettroni a spasso (guidob)
Bloguerra (guerra)



