ok in teoria.....2 alimentazioni!!!!!!!
ma i condensatori? poliestere? e da quanti volt?
grazie
doppio ritardo una uscita
Moderatori:
carloc,
g.schgor,
BrunoValente,
IsidoroKZ
0
voti
0
voti
NO!!! l'alimentazione è una sola sta a te scegliere come lo vuoi far funzionare, hai più scelte.
Se hai una tensione di 12 V di alimentazione, quando li hai presi a 50 V di isolamento sei a posto.
In poliestere vanno bene, mi pare che @GuidoB ti abbia detto il tipo di condensatori.
Se hai una tensione di 12 V di alimentazione, quando li hai presi a 50 V di isolamento sei a posto.
In poliestere vanno bene, mi pare che @GuidoB ti abbia detto il tipo di condensatori.
Alex
https://www.facebook.com/Elettronicaeelettrotecnica
<< vedi di pigliare arditamente in mano, il dizionario che ti suona in bocca,
se non altro è schietto e paesano.
(Giuseppe Giusti) <<
https://www.facebook.com/Elettronicaeelettrotecnica
<< vedi di pigliare arditamente in mano, il dizionario che ti suona in bocca,
se non altro è schietto e paesano.
(Giuseppe Giusti) <<
0
voti
ok grazie per stasera ti lascio stare, ti ho rotto a sufficenza.
grazie
grazie
0
voti
nessun problema, la notte è lunga 

Alex
https://www.facebook.com/Elettronicaeelettrotecnica
<< vedi di pigliare arditamente in mano, il dizionario che ti suona in bocca,
se non altro è schietto e paesano.
(Giuseppe Giusti) <<
https://www.facebook.com/Elettronicaeelettrotecnica
<< vedi di pigliare arditamente in mano, il dizionario che ti suona in bocca,
se non altro è schietto e paesano.
(Giuseppe Giusti) <<
0
voti
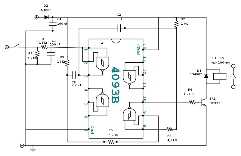
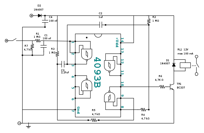
USUL ha scritto:come mai quando importo il file di fidoj non mi da la simbologia del CD4093b ??
Forse ti manca la libreria di simboli "EY_Libraries". Prova a scaricare una versione recente di Fidocadj e reinstalla quella.
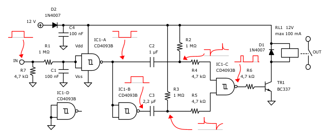
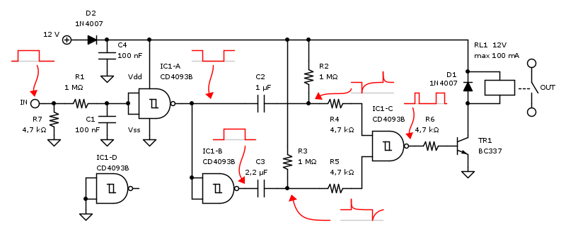
L'alimentazione è una. I 12 V di destra dovrebbero essere sempre presenti (quindi un collegamento alla batteria non sotto chiave), quelli di sinistra sono un po' più liberi. Ho disegnato un interruttore per indicare la generazione di un'impulso di prova, ma dovresti collegare proprio il tuo segnale di comando al morsetto vicino a R7.
Big fan of ⋮ƎlectroYou! Ausili per disabili e anziani su ⋮ƎlectroYou
Caratteri utili: À È É Ì Ò Ó Ù α β γ δ ε η θ λ μ π ρ σ τ φ ω Ω º ª ² ³ √ ∛ ∜ ₀ ₁ ₂ ₃ ₄ ₅ ₆ ∃ ∄ ∆ ∈ ∉ ± ∓ ∾ ≃ ≈ ≠ ≤ ≥
Caratteri utili: À È É Ì Ò Ó Ù α β γ δ ε η θ λ μ π ρ σ τ φ ω Ω º ª ² ³ √ ∛ ∜ ₀ ₁ ₂ ₃ ₄ ₅ ₆ ∃ ∄ ∆ ∈ ∉ ± ∓ ∾ ≃ ≈ ≠ ≤ ≥
0
voti
scusate ma adesso fermo i carri...
allora, come da me previsto le alimentazioni sono due.... e già questa cosa non mi va bene, ho problemi di batteria che si scarica...
quello che non capisco è dove devo collegare il segnale che da l'avvio del tempo
e poi, questo segnale di avvio deve essere un impulso o o fisso?
grazie
allora, come da me previsto le alimentazioni sono due.... e già questa cosa non mi va bene, ho problemi di batteria che si scarica...
quello che non capisco è dove devo collegare il segnale che da l'avvio del tempo
e poi, questo segnale di avvio deve essere un impulso o o fisso?
grazie
0
voti
USUL ha scritto:come da me previsto le alimentazioni sono due...
No, è una. Facciamo che ridisegno il circuito così:
Il segnale di comando con ampiezza di circa 12 V, da applicare all'ingresso IN, è quello che richiedi tu stesso all'intervento 7:
USUL ha scritto:avrei bisogno di avere l'abilitazione del circuito con un positivo fisso.
ovvero do un positivo fisso, parte il tempo e il rele, scade il tempo e spegne il rele
quando tolgo il positivo, riparte il tempo e il rele, scaduto il tempo spegne il rele
Big fan of ⋮ƎlectroYou! Ausili per disabili e anziani su ⋮ƎlectroYou
Caratteri utili: À È É Ì Ò Ó Ù α β γ δ ε η θ λ μ π ρ σ τ φ ω Ω º ª ² ³ √ ∛ ∜ ₀ ₁ ₂ ₃ ₄ ₅ ₆ ∃ ∄ ∆ ∈ ∉ ± ∓ ∾ ≃ ≈ ≠ ≤ ≥
Caratteri utili: À È É Ì Ò Ó Ù α β γ δ ε η θ λ μ π ρ σ τ φ ω Ω º ª ² ³ √ ∛ ∜ ₀ ₁ ₂ ₃ ₄ ₅ ₆ ∃ ∄ ∆ ∈ ∉ ± ∓ ∾ ≃ ≈ ≠ ≤ ≥
0
voti
domanda, se io volessi costruire due circuiti e collegarli ad un solo rele, si potrebbe fare?
grazie
grazie
0
voti
Sì, anche se non mi è chiara l'utilità di un collegamento del genere.
Spiega quello che vuoi fare, forse si riesce in un modo più semplice.
Spiega quello che vuoi fare, forse si riesce in un modo più semplice.
Big fan of ⋮ƎlectroYou! Ausili per disabili e anziani su ⋮ƎlectroYou
Caratteri utili: À È É Ì Ò Ó Ù α β γ δ ε η θ λ μ π ρ σ τ φ ω Ω º ª ² ³ √ ∛ ∜ ₀ ₁ ₂ ₃ ₄ ₅ ₆ ∃ ∄ ∆ ∈ ∉ ± ∓ ∾ ≃ ≈ ≠ ≤ ≥
Caratteri utili: À È É Ì Ò Ó Ù α β γ δ ε η θ λ μ π ρ σ τ φ ω Ω º ª ² ³ √ ∛ ∜ ₀ ₁ ₂ ₃ ₄ ₅ ₆ ∃ ∄ ∆ ∈ ∉ ± ∓ ∾ ≃ ≈ ≠ ≤ ≥
0
voti
Chi c’è in linea
Visitano il forum: Google Adsense [Bot] e 150 ospiti

Elettrotecnica e non solo (admin)
Un gatto tra gli elettroni (IsidoroKZ)
Esperienza e simulazioni (g.schgor)
Moleskine di un idraulico (RenzoDF)
Il Blog di ElectroYou (webmaster)
Idee microcontrollate (TardoFreak)
PICcoli grandi PICMicro (Paolino)
Il blog elettrico di carloc (carloc)
DirtEYblooog (dirtydeeds)
Di tutto... un po' (jordan20)
AK47 (lillo)
Esperienze elettroniche (marco438)
Telecomunicazioni musicali (clavicordo)
Automazione ed Elettronica (gustavo)
Direttive per la sicurezza (ErnestoCappelletti)
EYnfo dall'Alaska (mir)
Apriamo il quadro! (attilio)
H7-25 (asdf)
Passione Elettrica (massimob)
Elettroni a spasso (guidob)
Bloguerra (guerra)






