sembra assurdo ma mi piacerebbe riuscirci......
ovvero, hai presente quando chiudi l'auto,che le frecce lampeggiano due volte e quando la apri lampeggiano 5 volte?
ecco io lo dovrei fare ma per la moto.
avendo un rele che comanda le frecce contemporaneamente, vorrei mandare il segnale di questi due circuiti a quell'unico rele.
grazie
doppio ritardo una uscita
Moderatori:
carloc,
g.schgor,
BrunoValente,
IsidoroKZ
0
voti
0
voti
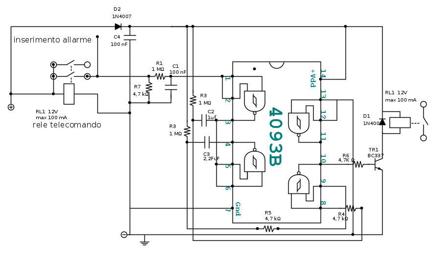
USUL ha scritto:mi dite se cosi va bene?
Non va bene, hai usato due porte NAND invece di tre.
Gli ingressi delle porte inutilizzate vanno collegati a massa o al positivo, non si devono lasciare scollegati.
Big fan of ⋮ƎlectroYou! Ausili per disabili e anziani su ⋮ƎlectroYou
Caratteri utili: À È É Ì Ò Ó Ù α β γ δ ε η θ λ μ π ρ σ τ φ ω Ω º ª ² ³ √ ∛ ∜ ₀ ₁ ₂ ₃ ₄ ₅ ₆ ∃ ∄ ∆ ∈ ∉ ± ∓ ∾ ≃ ≈ ≠ ≤ ≥
Caratteri utili: À È É Ì Ò Ó Ù α β γ δ ε η θ λ μ π ρ σ τ φ ω Ω º ª ² ³ √ ∛ ∜ ₀ ₁ ₂ ₃ ₄ ₅ ₆ ∃ ∄ ∆ ∈ ∉ ± ∓ ∾ ≃ ≈ ≠ ≤ ≥
0
voti
1
voti
Andava quasi bene. Ho apportato una modifica per prelevare l'alimentazione permanentemente dal positivo, attraverso il diodo D2.
Come l'avevi disegnato tu, non sarebbe riuscito a inviare l'impulso allo spegnimento.
Adesso va bene, fai attenzione ai collegamenti quando lo realizzerai.
Big fan of ⋮ƎlectroYou! Ausili per disabili e anziani su ⋮ƎlectroYou
Caratteri utili: À È É Ì Ò Ó Ù α β γ δ ε η θ λ μ π ρ σ τ φ ω Ω º ª ² ³ √ ∛ ∜ ₀ ₁ ₂ ₃ ₄ ₅ ₆ ∃ ∄ ∆ ∈ ∉ ± ∓ ∾ ≃ ≈ ≠ ≤ ≥
Caratteri utili: À È É Ì Ò Ó Ù α β γ δ ε η θ λ μ π ρ σ τ φ ω Ω º ª ² ³ √ ∛ ∜ ₀ ₁ ₂ ₃ ₄ ₅ ₆ ∃ ∄ ∆ ∈ ∉ ± ∓ ∾ ≃ ≈ ≠ ≤ ≥
0
voti
Non ho la sfera di cristallo...
Controlla tutti i collegamenti, e che vadano ai piedini giusti.
Che l'integrato non sia montato alla rovescia.
Che le saldature siano brillanti e lo stagno aderisca al filo.
Ecc. ecc.
Poi per una diagnostica bisognerebbe misurare le tensioni nei vari punti verificando che siano corrette.
Per esempio, l'integrato riceve la tensione di 12 V sui piedini di alimentazione?
Fai due foto fronte/retro del circuito, magari visivamente si capisce qualcosa.
Controlla tutti i collegamenti, e che vadano ai piedini giusti.
Che l'integrato non sia montato alla rovescia.
Che le saldature siano brillanti e lo stagno aderisca al filo.
Ecc. ecc.
Poi per una diagnostica bisognerebbe misurare le tensioni nei vari punti verificando che siano corrette.
Per esempio, l'integrato riceve la tensione di 12 V sui piedini di alimentazione?
Fai due foto fronte/retro del circuito, magari visivamente si capisce qualcosa.
Big fan of ⋮ƎlectroYou! Ausili per disabili e anziani su ⋮ƎlectroYou
Caratteri utili: À È É Ì Ò Ó Ù α β γ δ ε η θ λ μ π ρ σ τ φ ω Ω º ª ² ³ √ ∛ ∜ ₀ ₁ ₂ ₃ ₄ ₅ ₆ ∃ ∄ ∆ ∈ ∉ ± ∓ ∾ ≃ ≈ ≠ ≤ ≥
Caratteri utili: À È É Ì Ò Ó Ù α β γ δ ε η θ λ μ π ρ σ τ φ ω Ω º ª ² ³ √ ∛ ∜ ₀ ₁ ₂ ₃ ₄ ₅ ₆ ∃ ∄ ∆ ∈ ∉ ± ∓ ∾ ≃ ≈ ≠ ≤ ≥
0
voti
per adesso ho montato tutto su una breadbord
- Allegati
-
- 20200715_142454.jpg (55.53 KiB) Osservato 8244 volte
-
- 20200715_142429.jpg (60.39 KiB) Osservato 8244 volte
0
voti
ho montato su una scheda millefori, ho sostituito i condensatori poliestere con quelli ceramici, e ho acceso, in effetti il circuito funzionava.
poi il giorno dopo, felice della cosa , ne ho montato un altro, ma non funzionava, allora ho riacceso il primo ma anche questo ha smesso di funzionare.....cosa posso fare per controllare dove sia il guasto?
grazie
poi il giorno dopo, felice della cosa , ne ho montato un altro, ma non funzionava, allora ho riacceso il primo ma anche questo ha smesso di funzionare.....cosa posso fare per controllare dove sia il guasto?
grazie
0
voti
possibile succeda su due circuiti diversi allo stesso modo???
poi non è che va e non va, l'altro giorno andava adesso non va più...
grazie
poi non è che va e non va, l'altro giorno andava adesso non va più...
grazie
Chi c’è in linea
Visitano il forum: Google [Bot] e 26 ospiti

Elettrotecnica e non solo (admin)
Un gatto tra gli elettroni (IsidoroKZ)
Esperienza e simulazioni (g.schgor)
Moleskine di un idraulico (RenzoDF)
Il Blog di ElectroYou (webmaster)
Idee microcontrollate (TardoFreak)
PICcoli grandi PICMicro (Paolino)
Il blog elettrico di carloc (carloc)
DirtEYblooog (dirtydeeds)
Di tutto... un po' (jordan20)
AK47 (lillo)
Esperienze elettroniche (marco438)
Telecomunicazioni musicali (clavicordo)
Automazione ed Elettronica (gustavo)
Direttive per la sicurezza (ErnestoCappelletti)
EYnfo dall'Alaska (mir)
Apriamo il quadro! (attilio)
H7-25 (asdf)
Passione Elettrica (massimob)
Elettroni a spasso (guidob)
Bloguerra (guerra)






