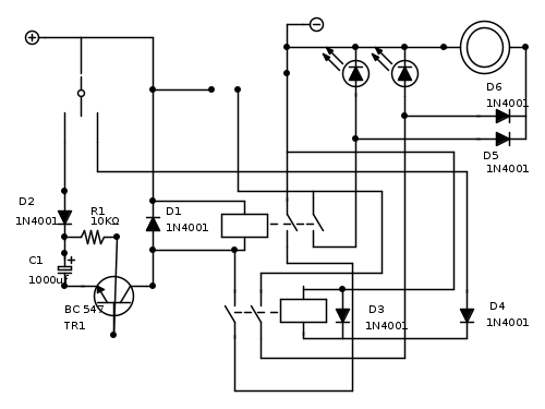
cercando in giro qua e la, data la mia scarsa conoscenza di elettronica...., sono riuscito a costruire questo circuito che in pratica, fa funzionare le frecce di una moto, sprovvista di doppio lampeggio.
chiudendo il contatto della freccia sinistra lampeggiano le luci di sinistra, metto in mezzo spengo.
chiudo il contatto di desta lampeggiano le luci di destra, metto in mezzo spengo.....
ma, se chiudo il contatto di sinistra e entro un centro tempo lo sposto a destra, mi lampeggiano tutte e quatto.
metto in mezzo e spengo tutto.
il problema è che in qualsiasi modo siano accese le luci, non si accendono e si spengono del tutto, ma anche quando, nella fase di lampeggio, dovrebbero spegnersi, non si spengono del tutto, è come se ci fosse un ritorno da qualche parte, che me le tiene semi accese.
potreste darmi qualche consiglio?
grazie
Circuito per lampeggio non funziona.
Moderatori:
carloc,
g.schgor,
BrunoValente,
IsidoroKZ
0
voti
USUL ha scritto:potreste darmi qualche consiglio?
Consigli se ne possono dare, però tieni presente che il Codice della Strada non permette modifiche agli impianti soggetti ad omologazione (come gli indicatori di direzione) nei veicoli destinati alla circolazione su strada (motocicli compresi), a meno che tali modifiche non vengano effettuate da officine autorizzate e non vengano successivamente approvate dal Ministero delle Infrastrutture e dei Trasporti.
Spero comunque che qualcuno ti dia una risposta, a titolo puramente didattico.
Big fan of ⋮ƎlectroYou
0
voti
Ciao
Concordo con quanto scritto da Franco012 ( io sulla mia moto non lo farei ).
Comunque dal tuo schema la prima cosa che vedo è che manca il collegamento a massa ( negativo) dell'emitter del transistor.
Concordo con quanto scritto da Franco012 ( io sulla mia moto non lo farei ).
Comunque dal tuo schema la prima cosa che vedo è che manca il collegamento a massa ( negativo) dell'emitter del transistor.
0
voti
sono cosciente delle restrizioni, ma non avendo le doppie frecce sulla moto, cosa che mi sembra molto importante, per le segnalazione durante la marcia, e visto che già ti vedono poco.....
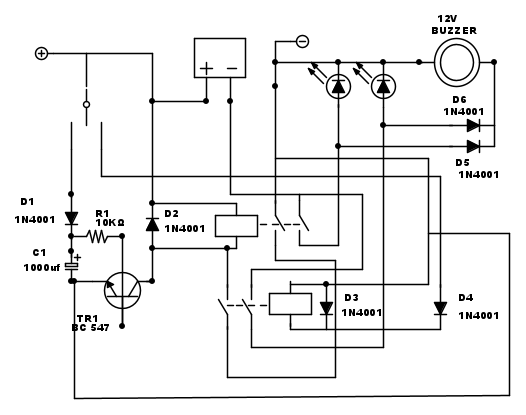
ho apportato la modifica del negativo che mi ero dimenticato.
comunque anche a solo scopo didattico, mi piacerebbe sapere come mai le luci hanno quel difetto.
grazie
ho apportato la modifica del negativo che mi ero dimenticato.
comunque anche a solo scopo didattico, mi piacerebbe sapere come mai le luci hanno quel difetto.
grazie
0
voti
Premesso che lo schema cosi come lo hai disegnato non è molto comprensibile , il quadrato che hai disegnato con + e - ( che sembra una batteria ) secondo me dovrebbe essere il contatto del campeggio.
Se quel contatto é "pulito" dovrebbe funzionare altrimenti potrebbe proprio lì l'inghippo.
Se quel contatto é "pulito" dovrebbe funzionare altrimenti potrebbe proprio lì l'inghippo.
0
voti
lo so che non è perfetto, ho premesso che di elettronica non ne so molto, e di disegno elettronico anche.
si i contatti dei rele che interrompono le luci , che provengono dall'intermittenza.....quella che sembra una batteria, sono puliti.
grazie
si i contatti dei rele che interrompono le luci , che provengono dall'intermittenza.....quella che sembra una batteria, sono puliti.
grazie
0
voti
Se sei sicuro che il contatto di lampeggio è pulito la prima cosa che controllerei è il circuito del buzzer. Proverei ad eliminarlo temporaneamente.
Inoltre i lampeggiatori che hai disegnato con due led cosa sono ? (Lampadine ... led ??).
Inoltre i lampeggiatori che hai disegnato con due led cosa sono ? (Lampadine ... led ??).
0
voti
anche senza buzzer il difetto lo fa lo stesso, si ho disegnato due led, ma in teoria sono lampade a led a 12v
il contatto del lampeggio proviene da una normale intermittenza da moto/auto, per lampade a basso assorbimento
grazie
il contatto del lampeggio proviene da una normale intermittenza da moto/auto, per lampade a basso assorbimento
grazie
Chi c’è in linea
Visitano il forum: Nessuno e 67 ospiti

Elettrotecnica e non solo (admin)
Un gatto tra gli elettroni (IsidoroKZ)
Esperienza e simulazioni (g.schgor)
Moleskine di un idraulico (RenzoDF)
Il Blog di ElectroYou (webmaster)
Idee microcontrollate (TardoFreak)
PICcoli grandi PICMicro (Paolino)
Il blog elettrico di carloc (carloc)
DirtEYblooog (dirtydeeds)
Di tutto... un po' (jordan20)
AK47 (lillo)
Esperienze elettroniche (marco438)
Telecomunicazioni musicali (clavicordo)
Automazione ed Elettronica (gustavo)
Direttive per la sicurezza (ErnestoCappelletti)
EYnfo dall'Alaska (mir)
Apriamo il quadro! (attilio)
H7-25 (asdf)
Passione Elettrica (massimob)
Elettroni a spasso (guidob)
Bloguerra (guerra)






