Buon giorno amici del Forum.
Pongo questo quesito perché non avendo trovato dibattiti di approfondimento teorico in materia (anche all'esterno del forum) ho pensato che una discussione mirata potesse risultare interessante per colmare una carenza informativa apparentemente generalizzata, nonché di utilità per una certa parte della Comunità, oltre che per mia necessità.
Arrivo rapidamente al dunque.
Volendo costruire un alimentatore lineare, sarebbe molto utile conoscere i pro e contro in caso di “prelievo”, mediante condensatore e relativo circuito di filtraggio, della tensione di alimentazione supplementare per gli operazionali o per altri servizi accessori, prelevandola, appunto, direttamente dal secondario del trasformatore di potenza. Normalmente le tensioni necessarie per tali scopi sono piuttosto contenute e le correnti poco significative ma ne beneficerebbe l’occupazione dello spazio all'interno del contenitore. Come ho già detto, ho cercato informazioni ma non ho trovato approfondimenti di merito sulla soluzione prospettata. Che sia praticabile sembrerebbe certo, ma quel che non ho trovato è una delucidazione onnicomprensiva su ciò che potrebbe comportare una scelta simile, anche in termini di acquiescenza di qualche compromesso, e di che tipo, sul risultato finale.
Pubblico una porzione di schema a mero titolo esemplificativo.
Rimango in fiduciosa attesa, grazie e un saluto.
Trasformatore o condensatore ?
Moderatori:
carloc,
g.schgor,
BrunoValente,
IsidoroKZ
0
voti
gianniniivo ha scritto:beneficerebbe l’occupazione dello spazio all'interno del contenitore
Sicuro, sicuro, sicuro?
Dimensioni (data sheet)
https://datasheetspdf.com/pdf-file/1320 ... 0505S-1W/1
Costi
https://www.aliexpress.com/item/4000287 ... web201603_
1
voti
Grazie
elfo, come al solito tu riservi sempre sorprese, meglio di un investigatore, tuttavia non conoscendo il prodotto mi sorge qualche perplessità. Ad esempio, potenza di 1 Watt. Non saprei valutare quanta potenza si potrebbe prelevare mediante un condensatore ma forse potrebbe dipendere dalla capacità mentre il dispositivo presentato eroga una potenza massima non implementabile. Poi non capisco da dove prenda l'alternata per generare, ad esempio, una tensione negativa. In fine, essendo un DC-DC mi chiedo se genererà rumore di suo?
-

gianniniivo
9.035 7 11 13 - No Rank
- Messaggi: 2874
- Iscritto il: 5 feb 2019, 23:50
0
voti
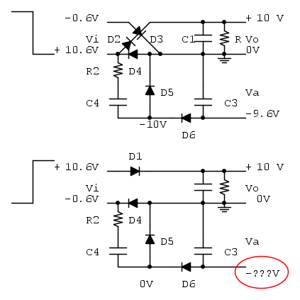
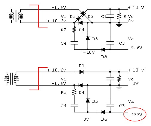
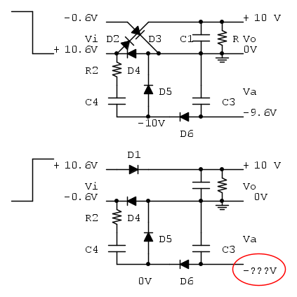
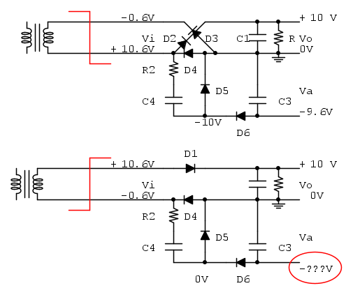
Guardiamo i due schemi qui sotto.
Riproducono lo schema del post [1] in due condizioni di segnale in ingresso:
- uno "step" negativo
- uno "step" positivo
In entrambi i casi sono disegnati i soli componenti che intervengono nel funzionamento durante lo step.
La nomenclatura dei componenti e' la stessa del circuito del post [1].
Tre domande:
1) la "trascrizione" che ho fatto del circuito del post [1] e' corretta? (per favore segnalate gli eventuali errori)
2) le tensioni indicate nei due schemi sono corrette? (tutti i condensatori si considerano scarichi inizialmente, la caduta di tensione sui diodi e' convenzionale 0.6 V, la costante di tempo R2 C4 si considera trascurabile) (c. s. per gli errori)
3) qual e' la tensione nel punto cerchiato di rosso? (secondo schema)
Riproducono lo schema del post [1] in due condizioni di segnale in ingresso:
- uno "step" negativo
- uno "step" positivo
In entrambi i casi sono disegnati i soli componenti che intervengono nel funzionamento durante lo step.
La nomenclatura dei componenti e' la stessa del circuito del post [1].
Tre domande:
1) la "trascrizione" che ho fatto del circuito del post [1] e' corretta? (per favore segnalate gli eventuali errori)
2) le tensioni indicate nei due schemi sono corrette? (tutti i condensatori si considerano scarichi inizialmente, la caduta di tensione sui diodi e' convenzionale 0.6 V, la costante di tempo R2 C4 si considera trascurabile) (c. s. per gli errori)
3) qual e' la tensione nel punto cerchiato di rosso? (secondo schema)
0
voti
Non ne ho idea. Credo di non capire lo schema. Hai disegnato una semionda che sembrerebbe contrassegnata da un positivo, quindi cosa sarebbe una pulsante? Non credo sia alternata.
E come andrebbero eseguiti i collegamenti d’ingresso?
E come andrebbero eseguiti i collegamenti d’ingresso?
-

gianniniivo
9.035 7 11 13 - No Rank
- Messaggi: 2874
- Iscritto il: 5 feb 2019, 23:50
1
voti
Voto positivo per il bellissimo italiano con cui è scritta la domanda
-

SediciAmpere
4.187 5 5 8 - Master

- Messaggi: 4848
- Iscritto il: 31 ott 2013, 15:00
0
voti
Grazie
SediciAmpere, si cerca di rendersi comprensibili il più possibile, anche se così si rischia di essere un po' prolissi. Comunque grazie per l'apprezzamento e la generosità che ricambio volentieri.
-

gianniniivo
9.035 7 11 13 - No Rank
- Messaggi: 2874
- Iscritto il: 5 feb 2019, 23:50
0
voti
gianniniivo ha scritto:cosa sarebbe una pulsante? Non credo sia alternata.
vedi sotto
gianniniivo ha scritto:Credo di non capire lo schema
E come andrebbero eseguiti i collegamenti d’ingresso?
Ecco i collegamenti d'ingresso.
- Per semplificare i "calcoli" (ma e' una approssimazione che non cambia il risultato finale) si suppone che la forma d'onda in uscita al trasformatore (forme d'onda rosse) sia un'onda quadra.
- Si considerano i due casi di:
a) uscita del trasformatore "negativa" (semionda "negativa" - leading edge discendente)
b) uscita del trasformatore "positiva" (semionda "positiva" - leading edge ascendente)
Nel caso in cui lo schema qui sotto - compresi i collegamenti al trasformatore - non sia comprensibile/corretto ti chiedo cortesemente di disegnare personalmente i due schemi in cui:
- siano presenti i soli componenti interessati nel caso di
c) semionda positiva
d) semionda negativa
evidenziando le forme d'onda in ingresso per ciascun semiperiodo della tensione di rete.
0
voti
Ho trovato un errore di trascrizione nei miei schemi (D3 era disegnato con verso sbagliato).
Adesso dovrebbe essere corretto.
Le tensioni rimangono le solite (erano e sono "corrette")
La domanda rimane inalterata.
Adesso dovrebbe essere corretto.
Le tensioni rimangono le solite (erano e sono "corrette")
La domanda rimane inalterata.
0
voti
Scusa elfo, non ti offendere eh, ma così non riesco a seguirti. Posso sbagliare ma ho l’impressione che ci sia stata una “falsa partenza”.
L’intento della discussione, era quello di risolvere un problema di possibile interesse, per una parte della Comunity, mediante un quesito su un argomento piuttosto arcano o raro. In questo modo, però, non si risponde al quesito e si aggiungono altri quesiti al quesito...
Ho appositamente allegato uno stralcio di schema, a titolo indicativo, giusto per fare un esempio, ma la domanda era formulata con il fine di evidenziare i pro e contro sull'utilizzo di un condensatore per prelevare una tensione senza dover aggiungere un altro trasformatore. L'uso del condensatore potrebbe essere una significativa comodità ma l'incognita si annida nella mancanza di conoscenza (di chi scrive) degli effetti di tale possibile scelta, peraltro tutt'altro che ipotetica, ma poco conosciuta a livello di risultato finale.
Si potrebbe integrare il quesito in questo modo: dal momento che lo stralcio di circuito allegato, funziona regolarmente, sarebbe possibile abbondare con quei prelievi mediante condensatore o si va incontro a qualche altro problema al momento ignoto?
La speranza consiste nel fare affidamento sulla propagazione della conoscenza...
L’intento della discussione, era quello di risolvere un problema di possibile interesse, per una parte della Comunity, mediante un quesito su un argomento piuttosto arcano o raro. In questo modo, però, non si risponde al quesito e si aggiungono altri quesiti al quesito...
Ho appositamente allegato uno stralcio di schema, a titolo indicativo, giusto per fare un esempio, ma la domanda era formulata con il fine di evidenziare i pro e contro sull'utilizzo di un condensatore per prelevare una tensione senza dover aggiungere un altro trasformatore. L'uso del condensatore potrebbe essere una significativa comodità ma l'incognita si annida nella mancanza di conoscenza (di chi scrive) degli effetti di tale possibile scelta, peraltro tutt'altro che ipotetica, ma poco conosciuta a livello di risultato finale.
Si potrebbe integrare il quesito in questo modo: dal momento che lo stralcio di circuito allegato, funziona regolarmente, sarebbe possibile abbondare con quei prelievi mediante condensatore o si va incontro a qualche altro problema al momento ignoto?
La speranza consiste nel fare affidamento sulla propagazione della conoscenza...
-

gianniniivo
9.035 7 11 13 - No Rank
- Messaggi: 2874
- Iscritto il: 5 feb 2019, 23:50
Chi c’è in linea
Visitano il forum: Google Adsense [Bot] e 111 ospiti

Elettrotecnica e non solo (admin)
Un gatto tra gli elettroni (IsidoroKZ)
Esperienza e simulazioni (g.schgor)
Moleskine di un idraulico (RenzoDF)
Il Blog di ElectroYou (webmaster)
Idee microcontrollate (TardoFreak)
PICcoli grandi PICMicro (Paolino)
Il blog elettrico di carloc (carloc)
DirtEYblooog (dirtydeeds)
Di tutto... un po' (jordan20)
AK47 (lillo)
Esperienze elettroniche (marco438)
Telecomunicazioni musicali (clavicordo)
Automazione ed Elettronica (gustavo)
Direttive per la sicurezza (ErnestoCappelletti)
EYnfo dall'Alaska (mir)
Apriamo il quadro! (attilio)
H7-25 (asdf)
Passione Elettrica (massimob)
Elettroni a spasso (guidob)
Bloguerra (guerra)




