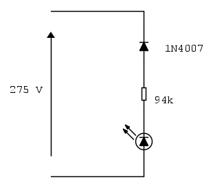
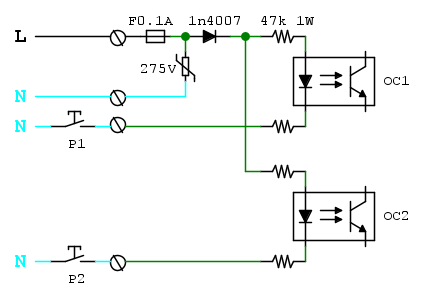
Ho realizzato un paio di centraline che leggono chiusure verso neutro su rete 230V. Lo schema è il seguente.
Funzionano regolarmente da più di un anno. Qualcuno però ha osservato che i LED sarebbero soggetti a correnti inverse e prevedeva breve vita. Ora, a parte l'eventuale corrente inversa del diodo raddrizzatore, e forse una minima corrente dovuta alle capacità parassite dei fili che raggiungono i pulsanti, non mi sembra ci sia nulla di così "drammatico" da mettere in pericolo, anche sul lungo termine, la vita degli optoisolatori.
C'è qualcosa che non ho considerato?
Dubbio su correnti inverse LED
Moderatori:
carloc,
g.schgor,
BrunoValente,
IsidoroKZ
18 messaggi
• Pagina 1 di 2 • 1, 2
1
voti
Potresti mettere una resistenza (qualche mega, dipende dalla resistenza senza valore ) in parallelo all'opto, abbasseresti di molto la tensione con piccole correnti di perdita.
0
voti
djnz ha scritto:...a parte l'eventuale corrente inversa del diodo raddrizzatore,.... non mi sembra ci sia nulla di così "drammatico" da mettere in pericolo, anche sul lungo termine, la vita degli optoisolatori.
Da ignorante la penso come te, comunque sono interessato all' argomento e aspetto anch' io pareri piu autorevoli.

1
voti
Non vedo correnti inverse nel tuo circuito tali da deteriorare l'opto del tuo circuito.
Se proprio vuoi stare tranquillo applica un diodo tipo 1N4148 in parallelo al diodo del tuo opto.
Il catodo del diodo 1N4148 collegato all'anodo del diodo led dell'opto e, l'anodo del diodo 1N4148 collegato al catodo del diodo led dell'opto.
Stefano
Se proprio vuoi stare tranquillo applica un diodo tipo 1N4148 in parallelo al diodo del tuo opto.
Il catodo del diodo 1N4148 collegato all'anodo del diodo led dell'opto e, l'anodo del diodo 1N4148 collegato al catodo del diodo led dell'opto.
Stefano
-

stefanodelfiore
1.673 3 8 - Master

- Messaggi: 569
- Iscritto il: 28 mar 2009, 20:15
- Località: Bologna
2
voti
Il tuo circuito, per un certo istante del ciclo di rete, equivale a questo:
Kirchhoff insegna che i 275 V (in realtà saranno presto 315 V perché il varistore messo così andrà a farsi benedire) devono distribuirsi tra diodo, LED e resistore.
In che proporzione? Questa è la domanda che ci interessa.
Un 1N4007 permette in condizioni normali (oggi sono buono, in realtà dovremmo prendere il worst-case) una corrente die leakage di 50 uA.
A 50 uA sul resistore cadono 4.7 V.
Semplifichiamoci la vita: è come se non ci fosse.
Abbiamo 270-e-rotti V da distribuire tra un 1N4007 e un LED.
Non so che optocoupler tu abbia preso, ma se ne consideriamo uno generico, come questo
https://global.sharp/products/device/li ... 357n_e.pdf
vediamo che accetta una inversa tensione massima di 6 V.
A 4 V la corrente inversa è 10 uA, meno di quella dell'1N4007, con la conseguenza che tenderà a sobbarcarsi piú tensione.
Insomma, non metto in dubbio che il tuo circuito funzioni, ma mi chiedo per quanto tempo ancora...
Come ti è stato detto, un diodo in antiparallelo al LED risolve il problema a un costo irrisorio.
Boiler
Kirchhoff insegna che i 275 V (in realtà saranno presto 315 V perché il varistore messo così andrà a farsi benedire) devono distribuirsi tra diodo, LED e resistore.
In che proporzione? Questa è la domanda che ci interessa.
Un 1N4007 permette in condizioni normali (oggi sono buono, in realtà dovremmo prendere il worst-case) una corrente die leakage di 50 uA.
A 50 uA sul resistore cadono 4.7 V.
Semplifichiamoci la vita: è come se non ci fosse.
Abbiamo 270-e-rotti V da distribuire tra un 1N4007 e un LED.
Non so che optocoupler tu abbia preso, ma se ne consideriamo uno generico, come questo
https://global.sharp/products/device/li ... 357n_e.pdf
vediamo che accetta una inversa tensione massima di 6 V.
A 4 V la corrente inversa è 10 uA, meno di quella dell'1N4007, con la conseguenza che tenderà a sobbarcarsi piú tensione.
Insomma, non metto in dubbio che il tuo circuito funzioni, ma mi chiedo per quanto tempo ancora...
Come ti è stato detto, un diodo in antiparallelo al LED risolve il problema a un costo irrisorio.
Boiler
1
voti
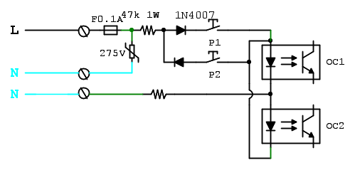
Non ho ben capito perché usare un optoisolatore direttamente sulla 220 V per vedere se un pulsante viene premuto.
Mi sembra un controsenso usare un componente con tensione diretta di 1.3V in un ambiente dove ce ne sono 310 Vp.
Sarebbe meglio portare i pulsanti a lavorare sul circuito di controllo e poi eventualmente con un rele simulare il pulsante sulla parte a 220vca.
Se proprio non si potesse fare lo schema lo farei cosi.
Il Gemov è solo per le tensioni catastrofiche non interviene normalmente va bene anche di tensioni comprese tra 180 e 250V
Ciao.
Mi sembra un controsenso usare un componente con tensione diretta di 1.3V in un ambiente dove ce ne sono 310 Vp.
Sarebbe meglio portare i pulsanti a lavorare sul circuito di controllo e poi eventualmente con un rele simulare il pulsante sulla parte a 220vca.
Se proprio non si potesse fare lo schema lo farei cosi.
Il Gemov è solo per le tensioni catastrofiche non interviene normalmente va bene anche di tensioni comprese tra 180 e 250V
Ciao.
600 Elettra
1
voti
Boiler per quanto riduarda la corrente inversa del diodo 1N4007 quando polarizzato in inversa non sei stato proprio così buono. Se leggi il manuale del 1N4007 della Vishay https://www.vishay.com/docs/88503/1n4001.pdf , puoi vedere che i 50 uA sono dichiarati alla massima tensione inversa, che per un 1N4007 sono 1000 V, e con una Ta pari a 125 °C.
Stefano
Stefano
-

stefanodelfiore
1.673 3 8 - Master

- Messaggi: 569
- Iscritto il: 28 mar 2009, 20:15
- Località: Bologna
0
voti
stefanodelfiore ha scritto:Boiler per quanto riduarda la corrente inversa del diodo 1N4007 quando polarizzato in inversa non sei stato proprio così buono.
Hai ragione, manca il punto: 5.0 uA.
Il datasheet che hai indicato tu è ancora piú dettagliato (io avevo guardato quello di Diodes Inc): c'è un grafico e si vede che con 300 V di picco a 25°C, il leakage è poco meno di 0.1 uA.
Questo aiuta parecchio e spiega probabilmente perché il circuito funziona.
Ma è e rimane un brutto circuito.
Boiler
1
voti
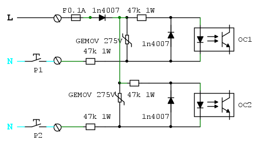
Nello schema del post [6] i due LED degli optoisolatori sono in antiparallelo e si "proteggono" l'un l'altro.
18 messaggi
• Pagina 1 di 2 • 1, 2
Chi c’è in linea
Visitano il forum: Nessuno e 320 ospiti

Elettrotecnica e non solo (admin)
Un gatto tra gli elettroni (IsidoroKZ)
Esperienza e simulazioni (g.schgor)
Moleskine di un idraulico (RenzoDF)
Il Blog di ElectroYou (webmaster)
Idee microcontrollate (TardoFreak)
PICcoli grandi PICMicro (Paolino)
Il blog elettrico di carloc (carloc)
DirtEYblooog (dirtydeeds)
Di tutto... un po' (jordan20)
AK47 (lillo)
Esperienze elettroniche (marco438)
Telecomunicazioni musicali (clavicordo)
Automazione ed Elettronica (gustavo)
Direttive per la sicurezza (ErnestoCappelletti)
EYnfo dall'Alaska (mir)
Apriamo il quadro! (attilio)
H7-25 (asdf)
Passione Elettrica (massimob)
Elettroni a spasso (guidob)
Bloguerra (guerra)













