Cos'è ElectroYou | Login Iscriviti

ElectroYou - la comunità dei professionisti del mondo elettrico

comando gestione scintilla bobina-candele

Elettronica lineare e digitale: didattica ed applicazioni

Moderatori: Foto Utentecarloc, Foto Utenteg.schgor, Foto UtenteBrunoValente, Foto UtenteIsidoroKZ

0
voti

[61] Re: comando gestione scintilla bobina-candele

Messaggioda Foto UtenteIlGuru » 7 set 2020, 22:49

Nebur70 ha scritto:Il fatto è che io non ho capacita di gestire con un arduino un PWM personalizzato, infatti ho riscontrato che quello tipo il nano/uno ha solo 2 frequenze preimpostate (490/980) e si puo usare "giocando" con il duty.


Un arduino (nano) usato come arduino forse si, ma un arduino usato come Atmega328 no.
Con il modulo Timer/Counter puoi impostare sia la frequenza che il duty cycle.
Aumentanto la frequanza diminuisce la risoluzione del PWM semai, ma di certo non ce ne sono solo 2 da poter utilizzare.

Guarda qua
\Gamma\nu\tilde{\omega}\theta\i\ \sigma\epsilon\alpha\upsilon\tau\acute{o}\nu
Avatar utente
Foto UtenteIlGuru
5.482 2 10 13
G.Master EY
G.Master EY
 
Messaggi: 1924
Iscritto il: 31 lug 2015, 23:32

0
voti

[62] Re: comando gestione scintilla bobina-candele

Messaggioda Foto UtenteNebur70 » 7 set 2020, 22:54

Infatti come dicevo non sono molto ferrato nella programmazione di arduino...
Ci sto lavorando :roll:
Grazie della chicca

P-S. ma se modifico il timer poi mi cambiano i valori delle pause o no?
Avatar utente
Foto UtenteNebur70
35 1
 
Messaggi: 30
Iscritto il: 21 apr 2020, 18:52

0
voti

[63] Re: comando gestione scintilla bobina-candele

Messaggioda Foto UtenteIlGuru » 7 set 2020, 23:01

Se cambia la frequenza, come dovrebbe visto che variano i giri del motore, il duty cycle va controllato per garantire a quel circuito RLC il tempo di caricarsi.
\Gamma\nu\tilde{\omega}\theta\i\ \sigma\epsilon\alpha\upsilon\tau\acute{o}\nu
Avatar utente
Foto UtenteIlGuru
5.482 2 10 13
G.Master EY
G.Master EY
 
Messaggi: 1924
Iscritto il: 31 lug 2015, 23:32

2
voti

[64] Re: comando gestione scintilla bobina-candele

Messaggioda Foto UtenteNebur70 » 9 set 2020, 18:43

:D
Un salutone a tutti di dovere e senza troppe chiacchiere vi posto i 2 mini video del mio progetto che avevo promesso.
Neanche a dirlo, nonostante non sono ingegnere e ho tanto da imparare, ne vado comunque fiero :lol:
Sicuramente ho imparato e capito molte cose anche grazie a forum come questi ecco perche condivido con voi.

Descrizione schema progetto.

Centralina all'opera

Il prossimo lo faro con il modulo STM Nucleo32 L432 :ok:
O_/
Avatar utente
Foto UtenteNebur70
35 1
 
Messaggi: 30
Iscritto il: 21 apr 2020, 18:52

0
voti

[65] Re: comando gestione scintilla bobina-candele

Messaggioda Foto Utentelelerelele » 11 set 2020, 8:53

bravo.

gestisci anche gli anticipi?
Avatar utente
Foto Utentelelerelele
4.899 3 7 9
Master
Master
 
Messaggi: 5505
Iscritto il: 8 giu 2011, 8:57
Località: Reggio Emilia

0
voti

[66] Re: comando gestione scintilla bobina-candele

Messaggioda Foto UtenteNebur70 » 11 set 2020, 9:50

Grazie lele.
Be non volevo esagerare ma tra gli obiettivi primari c'era anche quello e ci sono riuscito. E' stata dura perché era un campo inesplorato per me ma dopo tanto sbattere la testa funziona.
In pratica (il nano è un po a limite della velocita che necessita) ho creato un array che viene consultato ad ogni giro motore da arduino che con opportuni calcoli stabilisce quanta attesa fare per dare accensione su candela dopo il segnale pickup e quindi posso cambiare l'anticipo in base ai giri.
Direi che questo è un vero progetto di meccatronica.
Ultima modifica di Foto UtenteNebur70 il 11 set 2020, 10:00, modificato 2 volte in totale.
Avatar utente
Foto UtenteNebur70
35 1
 
Messaggi: 30
Iscritto il: 21 apr 2020, 18:52

0
voti

[67] Re: comando gestione scintilla bobina-candele

Messaggioda Foto Utentelelerelele » 11 set 2020, 9:52

Nebur70 ha scritto:Be non volevo esagerare ma tra gli obiettivi primari cera anche quello e ci sono riuscito...
Bravo.

:ok:
Avatar utente
Foto Utentelelerelele
4.899 3 7 9
Master
Master
 
Messaggi: 5505
Iscritto il: 8 giu 2011, 8:57
Località: Reggio Emilia

0
voti

[68] Re: comando gestione scintilla bobina-candele

Messaggioda Foto UtenteNebur70 » 11 set 2020, 9:59

La soddisfazione sta nel fatto che non sono ingegnere ma perito elettrotecnico con la passione in elettronica.
Come potete immaginare ne ho fatta di strada; mi frullava in mente da piu di 1 anno ;-)
La prossima voglio provare con una semplice bobbina e il PWM vedo se riesco a combinare qualcosa. Se ho bisogno di qualche consiglio ti rompo le scatole :D
Avatar utente
Foto UtenteNebur70
35 1
 
Messaggi: 30
Iscritto il: 21 apr 2020, 18:52

0
voti

[69] Re: comando gestione scintilla bobina-candele

Messaggioda Foto Utentelelerelele » 11 set 2020, 10:05

Pensa che io non sono neanche perito......sulla carta. :mrgreen:
Avatar utente
Foto Utentelelerelele
4.899 3 7 9
Master
Master
 
Messaggi: 5505
Iscritto il: 8 giu 2011, 8:57
Località: Reggio Emilia

0
voti

[70] Re: comando gestione scintilla bobina-candele

Messaggioda Foto UtenteNebur70 » 28 set 2020, 18:08

lelerelele ha scritto:
Nebur70 ha scritto::
Sono passato a tutt'altro sistema che PWM (il quale non mi sembrava proprio consono, e il riscaldamento comunque persisteva).
Ho realizzato questo progetto e funziona perfettamente senza surriscaldamenti.
Io l'ho fatto simile a questo, la tensione elevata sul trasformatore l'ho ottenuta con PWM, e ti posso garantire che non scalda.

Comunque la parte del circuito pilota del trasformatore, non è PWM, ma è autooscillante, lavora allo stesso modo del PWM, solo che non lo controlli.....

il mio l'ho controllato, regolando la tensione a 240V, (la posso portare fino a 800V), controllandone il valore con il micro.

saluti

Un buongiorno a tutti :-)
Come accennato nei post precedenti intendo fare un upgrade al mio proggetto sia a livello di MCU che di progettazione a iniziare dal cuore "pulsante", il generatore di "alta tensione".
Nello specifico ora sono ripartito dal generatore di 'alta tensione' tramite semplice bobina ma ho gia incontrato le prime difficolta.
Per realizzare questo nuovo progetto mi sono prefisso degli obiettivi per me essenziali e indispensabili (almeno per ora):
1- dimensioni generali del proggetto e quindi della bobina in questione.
2- possibilità di poter gestire la frequenza di lavoro per assicurarmi una carica su condensatore adeguata (80/90% relativa al tempo a disposizione).
Volevo riprendere dal suggerimento di lele, cosi ho realizzato 2 bobine diverse su quei supporti che si vedono anche in video che sembrano dei mini trasformatori quindi con ferrite di tipo a [E].
Ho provato a verificare il risultato pilotando con arduino a entrambe le frequenze (490/980Hz).
Ho notato 2 cose particolari:
- una che (mi era gia successo) la miglior resa c'è l'ho quando il duty si trova a circa il 10/15% alrimenti la tensione tende a scendere.
- seconda cosa che con le bobine da me realizzate ho raggiunto al massimo 120V (vorrei arrivare almeno sui 200V).
Specifico che l'alimentazione che uso mi da al massimo 2A in uscita e ho alimentato la bobina a 12V, condensatore da 2uF, bobine completamente diverse sia in dimensioni che spire.
So bene solo di una che ha 220spire avvolte su ferrite ed è un po piu grande dell'altra ma come gia detto piu di 120V non va.
Secondo voi è solo una questione di N spire o cos'altro devo migliorare/cambiare?
Cosa sbaglio o cosa mi manca?
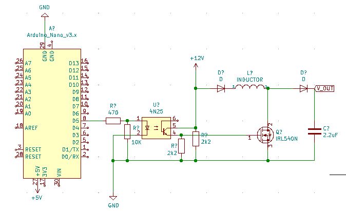
Questo è lo schema realizzato per provarle.
Allegati
Cattura.JPG
Avatar utente
Foto UtenteNebur70
35 1
 
Messaggi: 30
Iscritto il: 21 apr 2020, 18:52

PrecedenteProssimo

Torna a Elettronica generale

Chi c’è in linea

Visitano il forum: Nessuno e 46 ospiti