Buongiorno,
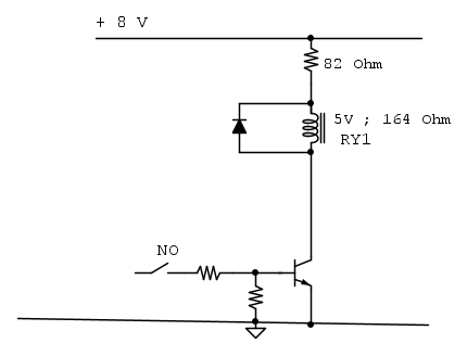
avrei bisogno di utilizzare un relay normale, comandato da un pulsante sia in apertura che in chiusura.Il relay che devo usare ha una bobina a 5V e 30 mA di corrente e vorrei comandarlo da un unico pulsante come da schema, non ha importanza la tensione di controllo, se positiva o negativa, l'importante è che ad ogni comando il relay mantenga lo stato, chiuso o aperto.
Lo schema è soltanto l'inizio del circuito .
Ringrazio già da ora tutti quelli che intervengono.
Come ottenere un relay bistabile ?
Moderatori:
carloc,
g.schgor,
BrunoValente,
IsidoroKZ
28 messaggi
• Pagina 1 di 3 • 1, 2, 3
0
voti
Alex
https://www.facebook.com/Elettronicaeelettrotecnica
<< vedi di pigliare arditamente in mano, il dizionario che ti suona in bocca,
se non altro è schietto e paesano.
(Giuseppe Giusti) <<
https://www.facebook.com/Elettronicaeelettrotecnica
<< vedi di pigliare arditamente in mano, il dizionario che ti suona in bocca,
se non altro è schietto e paesano.
(Giuseppe Giusti) <<
1
voti
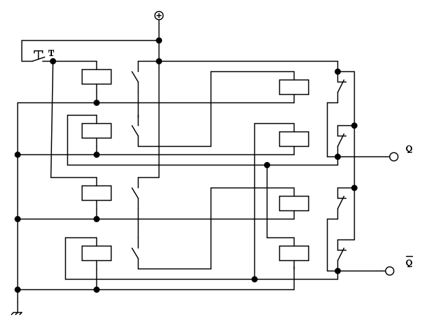
si può fare con un flip-flop tipo T, guarda qua https://it.wikipedia.org/wiki/Flip-flop
Feci una cosa del genere con un paio di operazionali, e qualche condensatore, tanti anni fa, aveva il vantaggio di essere molto meno sensibile a disturbi di qualunque natura, ma non credo di avere più lo schema.
saluti.
Feci una cosa del genere con un paio di operazionali, e qualche condensatore, tanti anni fa, aveva il vantaggio di essere molto meno sensibile a disturbi di qualunque natura, ma non credo di avere più lo schema.
saluti.
-

lelerelele
4.899 3 7 9 - Master

- Messaggi: 5505
- Iscritto il: 8 giu 2011, 8:57
- Località: Reggio Emilia
1
voti
Se non mi sono sbagliato (vado di fretta perché devo andare al lavoro...
) questo dovrebbe (forse
) essere un T Flip Flop a relè:
... sai che bel ticchettio quando funziona.
Max
P.S.
Se ho sbagliato qualche connessione correggetelo pure
... sai che bel ticchettio quando funziona.
MaxP.S.
Se ho sbagliato qualche connessione correggetelo pure

Disapprovo quello che dite, ma difenderò fino alla morte il vostro diritto di dirlo [attribuita a Voltaire]
La gentilezza dovrebbe diventare lo stile naturale della vita, non l'eccezione [Siddhārtha Gautama]
La gentilezza dovrebbe diventare lo stile naturale della vita, non l'eccezione [Siddhārtha Gautama]
-

Max2433BO
18,6k 4 11 13 - G.Master EY

- Messaggi: 4724
- Iscritto il: 25 set 2013, 16:29
- Località: Universo - Via Lattea - Sistema Solare - Terzo pianeta...
0
voti
Ciao, questo funziona.
1
voti
Intanto un grazie a tutti per l'interessamento e inizio a rispondere dall'ultimo intervento:
tonnoto, usa un integrato cosa che non volevo adoperare.
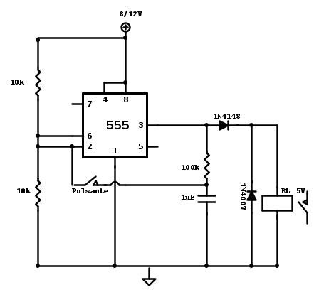
Elidur, il 555 l'avevo già provato in passato e sono d'accordo che è perfetto, ma volevo un qualcosa di più semplice.
stefanopc, per il 555 come sopra e pure per le porte logiche e F/F, per l'SCR, l'avevo escluso perché gli schemi che ho sempre visto, ha bisogno anche del reset, difatti preferivo un qualcosa a transistor.
Max2433BO è carino il F/F , ma forse è un pochino rumoroso, andrebbero ritardati leggermente a gruppi e realizzare una melodia
edgar, ho guardato e ho trovato alcuni circuiti interessanti, ora li proverò per scegliere quello che mi piace di più.
lelerelele sono sempre F/F con integrati.
Un paio di giorni e vi saprò dire quale schema ho utilizzato.
Un paio di giorni e vi saprò dire quale schema ho utilizzato.
Alex
https://www.facebook.com/Elettronicaeelettrotecnica
<< vedi di pigliare arditamente in mano, il dizionario che ti suona in bocca,
se non altro è schietto e paesano.
(Giuseppe Giusti) <<
https://www.facebook.com/Elettronicaeelettrotecnica
<< vedi di pigliare arditamente in mano, il dizionario che ti suona in bocca,
se non altro è schietto e paesano.
(Giuseppe Giusti) <<
2
voti
E' un periodo di noia, ti propongo il circuito, disegnato in pochi minuti, dopo aver visto quello di
R6 limita la corrente di scarica del condensatore nella base.
R7 e il LED sono solo per visualizzare il funzionamento.
Qualche studente volenteroso e abile potrebbe calcolare i vari punti di lavoro dei transistor.
Non sono sicuro che funzioni, non lo ho provato; i valori sono messi " a naso", se lo provi e
riferisci i risultati, mi fai cosa gradita.
P.S:
Forse R6 deve venire ridotto a 100 ohm, altrimenti non si diseccita il transistor.

28 messaggi
• Pagina 1 di 3 • 1, 2, 3
Chi c’è in linea
Visitano il forum: Nessuno e 136 ospiti

Elettrotecnica e non solo (admin)
Un gatto tra gli elettroni (IsidoroKZ)
Esperienza e simulazioni (g.schgor)
Moleskine di un idraulico (RenzoDF)
Il Blog di ElectroYou (webmaster)
Idee microcontrollate (TardoFreak)
PICcoli grandi PICMicro (Paolino)
Il blog elettrico di carloc (carloc)
DirtEYblooog (dirtydeeds)
Di tutto... un po' (jordan20)
AK47 (lillo)
Esperienze elettroniche (marco438)
Telecomunicazioni musicali (clavicordo)
Automazione ed Elettronica (gustavo)
Direttive per la sicurezza (ErnestoCappelletti)
EYnfo dall'Alaska (mir)
Apriamo il quadro! (attilio)
H7-25 (asdf)
Passione Elettrica (massimob)
Elettroni a spasso (guidob)
Bloguerra (guerra)











