Buona sera Forum, dovrei commutare con un relè due tensioni in DC, 50V e 100V.
Il timore è che il relè, commutando sotto carico, possa sfiammare sui contatti e danneggiarsi. Ora, avrei due possibilità: potrei utilizzare uno snubber RC, ma ho problemi di spazio sulla PCB, oppure, forse, potrei utilizzare due diodi TRANSIL di valore conforme alla tensione da commutare. Il problema è che non so bene come funzionino tali diodi e non vorrei utilizzare dei componenti inutili. Il quesito che pongo, dunque, è il seguente: questi diodi sono in grado di spegnere (sopprimere) eventuali sfiammate del relè? Inoltre so che esistono diodi TRANSIL UNIDIREZIONALI e TRANSIL BIDIREZIONALI ma non sono sicuro quale sia quello più adatto per lavorare in DC, anche se presumo possa essere quello UNIDIREZIONALE.
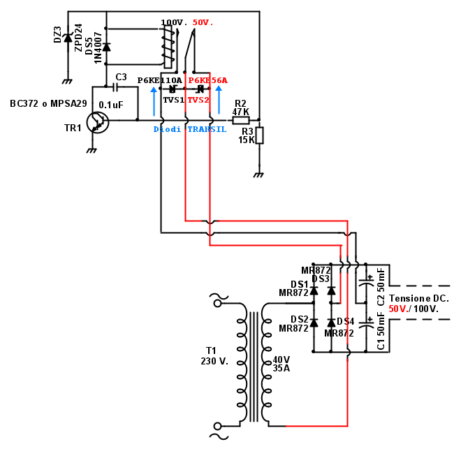
Pubblico un semplice schema a titolo esemplificativo ma che per quanto attiene i diodi TRANSIL riproduce l’esatto posizionamento nello schema effettivo.
Grazie per l’aiuto.
Diodo TRANSIL, come funziona?
Moderatori:
carloc,
g.schgor,
BrunoValente,
IsidoroKZ
32 messaggi
• Pagina 1 di 4 • 1, 2, 3, 4
2
voti
In generale si, credo che per quanto riguarda lo snubber, se ben progettato, possa essere utilissimo in apertura, dissipando gli spikes di origine induttiva. Generalmente in chiusura le "scintille" sono dovute ad extra correnti causate da carichi capacitivi. In questo caso secondo me lo snubber potrebbe essere di poco aiuto. Io non sono mai riuscito a risolvere quel tipo di problema senza limitare lo spunto (ntc, resistore di in rush, doppi contatti di cui uno con ritardo, ecc..) oppure senza sostituire il contatto meccanico con un semiconduttore..
0
voti
Grazie per la risposta
Chris1414, accidenti, non so cosa fare, gli snubber bisogna saperli calcolare poi ho poco spazio sulla PCB e quei diodi non li ho mai utilizzati. Quel poco che so è che quei diodi sono suddivisi in valore e si comportano (a spanne) come degli zener ma quel che non so è se sono efficaci anche per le scariche dei contati dei relè in continua...
-

gianniniivo
9.035 7 11 13 - No Rank
- Messaggi: 2874
- Iscritto il: 5 feb 2019, 23:50
1
voti
Quando ho letto transil ho pensato ai TRANSZORB e credo siano la stessa cosa però come hai scritto assomigliano molto ad un zener e non credo proprio che siano quello che cerchi .
Solitamente sono usati come protezione in cc per evitare che la V salga oltre il loro valore.
In cc l'unico modo che conosco per evitare scariche sui contatti per extratensioni in apertura contatti è il classico diodo in antiparallelo.
Solitamente sono usati come protezione in cc per evitare che la V salga oltre il loro valore.
In cc l'unico modo che conosco per evitare scariche sui contatti per extratensioni in apertura contatti è il classico diodo in antiparallelo.
0
voti
Concordo con Titan.
I transil erano stati utilizzati dal mio amico Giovanni nel progetto dell'inverter per la Lambretta elettrificata "Ecolà", e servivano insieme agli snubber a proteggere i MOSFET dello stadio finale dalle sovratensioni generate dalle commutazioni e dal motore CC.
I transil si aprono in inversa, quindi non puoi usarli in antiparallelo al relè.
I transil erano stati utilizzati dal mio amico Giovanni nel progetto dell'inverter per la Lambretta elettrificata "Ecolà", e servivano insieme agli snubber a proteggere i MOSFET dello stadio finale dalle sovratensioni generate dalle commutazioni e dal motore CC.
I transil si aprono in inversa, quindi non puoi usarli in antiparallelo al relè.
2
voti
Meglio i gemov soppressori di transitori quelli della siemens blu con la scritta bianca.
La prima cifra è il diametro del disco in mm più è grande più corrente sopportano.
La seconda cifra e la tensione di intervento V RMS.
Sono molto affidabili e robusti e adatti per spegnere gli archi con carichi induttivi.
Spesso si usano in parallelo ai triac per aiutarli a sopportare le extratensioni dei carichi piu difficili.
Ciao
La prima cifra è il diametro del disco in mm più è grande più corrente sopportano.
La seconda cifra e la tensione di intervento V RMS.
Sono molto affidabili e robusti e adatti per spegnere gli archi con carichi induttivi.
Spesso si usano in parallelo ai triac per aiutarli a sopportare le extratensioni dei carichi piu difficili.
Ciao
600 Elettra
0
voti
Ringrazio tutti per la buona volontà ma non essendoci unanimità di soluzione mi ritrovo ancora disorientato.
Devo tuttavia fare alcune precisazioni in quanto penso possano aiutare a raggiungere un parere più condiviso.
Il circuito è ancora in fase sperimentale e non è racchiuso in un contenitore ma è ancora in formato “volante” o provvisorio. I soppressori al momento sono assenti sul circuito e fino ad ora, durante i test, di sfiammate dal relè non se ne sono viste ma questo non significa che non ci saranno mai in tutte le condizioni operative. Ho ancora memoria di un’esperienza con il relè di un carica batterie automatico che dopo qualche anno di funzionamento bisognava sostituirgli il relè per l’annerimento dei contatti.
Poi, se non interpreto male alcuni interventi, credo che sia stato commesso un errore di valutazione circa il posizionamento in antiparallelo dei diodi, in quanto, il nodo centrale di congiunzione dei due diodi è collocato sul contatto mobile del relè e rispetto a tale contatto i diodi non sono in antiparallelo. Lo sono rispetto ai contatti fissi del relè ma i contatti fissi sono chiamati a svolgere una funzione alternativamente e non simultaneamente. Inoltre i due diodi hanno tensioni di lavoro differenti e dovrebbero lavorare alternativamente sia in fase di chiusura che in apertura dei contatti ma anche stando così le cose (non conoscendo quei componenti) non sono certo che potrebbero essere efficaci in quella modalità d’impiego e in DC. Oltretutto non saprei se in quel punto ci sia effettivamente sempre presente una DC perché trattandosi di un duplicatore, il contatto mobile del relè è collegato direttamente ad uno dei due morsetti del trasformatore…
Gli snubber cercherei di evitarli perché mi costringerebbero a modifica le dimensioni della PCB ma i varistori, se fossero efficaci in quel contesto, non dovrebbero occupare molo più spazio dei TRANSIL, almeno quanto a spessore. Come si calcola il giusto valore di un varistore rispetto ad un circuito?
Oppure potrei anche evitare di mettere soppressori in quel punto del circuito?
Devo tuttavia fare alcune precisazioni in quanto penso possano aiutare a raggiungere un parere più condiviso.
Il circuito è ancora in fase sperimentale e non è racchiuso in un contenitore ma è ancora in formato “volante” o provvisorio. I soppressori al momento sono assenti sul circuito e fino ad ora, durante i test, di sfiammate dal relè non se ne sono viste ma questo non significa che non ci saranno mai in tutte le condizioni operative. Ho ancora memoria di un’esperienza con il relè di un carica batterie automatico che dopo qualche anno di funzionamento bisognava sostituirgli il relè per l’annerimento dei contatti.
Poi, se non interpreto male alcuni interventi, credo che sia stato commesso un errore di valutazione circa il posizionamento in antiparallelo dei diodi, in quanto, il nodo centrale di congiunzione dei due diodi è collocato sul contatto mobile del relè e rispetto a tale contatto i diodi non sono in antiparallelo. Lo sono rispetto ai contatti fissi del relè ma i contatti fissi sono chiamati a svolgere una funzione alternativamente e non simultaneamente. Inoltre i due diodi hanno tensioni di lavoro differenti e dovrebbero lavorare alternativamente sia in fase di chiusura che in apertura dei contatti ma anche stando così le cose (non conoscendo quei componenti) non sono certo che potrebbero essere efficaci in quella modalità d’impiego e in DC. Oltretutto non saprei se in quel punto ci sia effettivamente sempre presente una DC perché trattandosi di un duplicatore, il contatto mobile del relè è collegato direttamente ad uno dei due morsetti del trasformatore…
Gli snubber cercherei di evitarli perché mi costringerebbero a modifica le dimensioni della PCB ma i varistori, se fossero efficaci in quel contesto, non dovrebbero occupare molo più spazio dei TRANSIL, almeno quanto a spessore. Come si calcola il giusto valore di un varistore rispetto ad un circuito?
Oppure potrei anche evitare di mettere soppressori in quel punto del circuito?
-

gianniniivo
9.035 7 11 13 - No Rank
- Messaggi: 2874
- Iscritto il: 5 feb 2019, 23:50
1
voti
Nel circuito proposto io credo più probabili stress da sovracorrenti di tipo capacitivo che sovratensioni.. Per me uno snubber e tutto ciò di annesso come varistori o transil, potrebbero non essere necessari..
0
voti
Ciao Chris, in effetti la mia era una mera precauzione non avendo certezza dell'esistenza del problema. Potrei prevedere ugualmente il posizionamento di qualche componente sulla PCB senza però inserirlo realmente. Prevedendone la collocazione potrei cercare di rimediare all'occorrenza. Come ho già detto non sono affatto sicuro che il relè possa trovarsi in una condizione di servizio per doversi annerire anche se non sono in grado di escluderlo a priori...
-

gianniniivo
9.035 7 11 13 - No Rank
- Messaggi: 2874
- Iscritto il: 5 feb 2019, 23:50
32 messaggi
• Pagina 1 di 4 • 1, 2, 3, 4
Chi c’è in linea
Visitano il forum: Nessuno e 135 ospiti

Elettrotecnica e non solo (admin)
Un gatto tra gli elettroni (IsidoroKZ)
Esperienza e simulazioni (g.schgor)
Moleskine di un idraulico (RenzoDF)
Il Blog di ElectroYou (webmaster)
Idee microcontrollate (TardoFreak)
PICcoli grandi PICMicro (Paolino)
Il blog elettrico di carloc (carloc)
DirtEYblooog (dirtydeeds)
Di tutto... un po' (jordan20)
AK47 (lillo)
Esperienze elettroniche (marco438)
Telecomunicazioni musicali (clavicordo)
Automazione ed Elettronica (gustavo)
Direttive per la sicurezza (ErnestoCappelletti)
EYnfo dall'Alaska (mir)
Apriamo il quadro! (attilio)
H7-25 (asdf)
Passione Elettrica (massimob)
Elettroni a spasso (guidob)
Bloguerra (guerra)







