Ed è proprio quello che sospettavo, la cosa che non capisco, è perché nella maggior parte degli schemi di oscillofoni che trovo in rete il tasto interrompa l' alimentazione, spegnendo di fatto l' oscillatore e non interompa l' uscita.
Puo essere dovuto al fatto di voler allungare l' autonomia delle batterie?
Semplice oscillatore sinusoidale variabile.
Moderatori:
carloc,
g.schgor,
BrunoValente,
IsidoroKZ
0
voti
Puo essere dovuto al fatto di voler allungare l' autonomia delle batterie?
Penso di si, poi si risparmia sull'interruttore e sul pericolo di dimenticarlo chiuso.
Le tue esigenze non sono da poco:
vuoi che il tono sia sinusoidale ossia con bassa distorsione.
Lo vuoi a frequenza regolabile.
Lo vuoi realizzato alla "vecchia" maniera
Potresti realizzare un oscillatore con un transistor e un trasformatore, come quelli adoperati nello stadio finale a push-pull delle radioline a transistor anni 60 ( non erano disponibili i transistor PNP,NPN per uno stadio complementare)
Non ricordo bene lo schema, l'importante è non trasformarlo in un oscillatore bloccato che genera impulsi.
Se l'oscillatore innesca rapidamente si può manipolare con il tasto direttamente la tensione di alimentazione. Ma se innesca rapidamente, tende a distorcere.
Anche se il tasto manipola l'uscita dell'oscillatore, forse i " grafisti puristi" sentono la distorsione dell'attacco del suono, Preferirebbero il suono di una sinusoide che parte da zero.

0
voti
Ma no, non voglio chissa che purezza della sinusoide, semplicemente non mi piacciono gli schemi con il 555 e l' uscita direttamente sulla cassa, l' ho provato e dopo un po' non è che sia piacevole.
Cosi ho colto il pretesto per rimettermi a trafficare con gli oscillatori chiedendomi quale fosse il metodo piu sensato per farlo.
Cosi ho colto il pretesto per rimettermi a trafficare con gli oscillatori chiedendomi quale fosse il metodo piu sensato per farlo.
0
voti
Si, questo lo avevo capito. Volevo sapere però ogni quanto tempo la vuoi cambiare. Te lo chiedo per capire quale possa essere il tipo di oscillatore più adatto.
0
voti
Vi ricordo che esistono anche gli oscillatori a battimento. Questi sono caduti in disuso, a mio parere perché i semiconduttori, rispetto alle valvole, rendono più difficile realizzare dei rivelatori che non creino un minimo di accoppiamento fra le due portanti che devono battere, quindi i due oscillatori di partenza si agganciano fra loro e distruggono il battimento. Ma oggi, coi transistor che raggiungono i Gigahertz e costano un nulla, e coi diodi Schottky, potrebbe essere interessante provare a riesumare questa ottima tecnica.
0
voti
Se non hai pretese di bassa distorsione, potresti utilizzare un circuito generatore di onda triangolare (due operazionali) seguito da un limitatore dei picchi che la trasforma in trapezoidale che approssima la sinusoidale. Poi metti uno stadio separatore con potenziometr del volume
Una sola resistenza variabile varia la frequenza del generatore onda triangolare.
Tutto per permettere di giocare un poco,
Se vuoi fare prima, adopera l'integrato XRxxx06 ? (non ricordo la sigla) che genera triangolare e sinusoidale.

Una sola resistenza variabile varia la frequenza del generatore onda triangolare.
Tutto per permettere di giocare un poco,
Se vuoi fare prima, adopera l'integrato XRxxx06 ? (non ricordo la sigla) che genera triangolare e sinusoidale.

2
voti
Buongiorno, ho da proporre la soluzione seguente, se interessa la completo.


0
voti
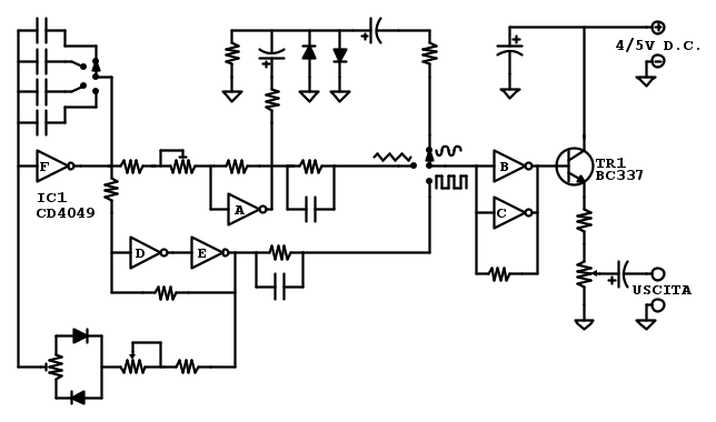
Schema vecchio di nuova elettronica, derivante da principi ancora più antichi. Funziona, però richiede un potenzionetro doppio di precisone che era quello che si voleva evitare, se leggi meglio i post precedenti.
Chi c’è in linea
Visitano il forum: Nessuno e 120 ospiti

Elettrotecnica e non solo (admin)
Un gatto tra gli elettroni (IsidoroKZ)
Esperienza e simulazioni (g.schgor)
Moleskine di un idraulico (RenzoDF)
Il Blog di ElectroYou (webmaster)
Idee microcontrollate (TardoFreak)
PICcoli grandi PICMicro (Paolino)
Il blog elettrico di carloc (carloc)
DirtEYblooog (dirtydeeds)
Di tutto... un po' (jordan20)
AK47 (lillo)
Esperienze elettroniche (marco438)
Telecomunicazioni musicali (clavicordo)
Automazione ed Elettronica (gustavo)
Direttive per la sicurezza (ErnestoCappelletti)
EYnfo dall'Alaska (mir)
Apriamo il quadro! (attilio)
H7-25 (asdf)
Passione Elettrica (massimob)
Elettroni a spasso (guidob)
Bloguerra (guerra)









