scusatemi
ecco il circuito fatto meglio
si il circuito e alimentato a batteria 3 volt
al posto dei interruttori e presente un commutatore rotativo che va a chiudere/ aprire il partitore di tensione
quello che vorrei provare a fare e : chiudendo l'interruttore 2 si accendessero i due led ( sotto al 50 % ) ,aprendo l'interruttore 2 e chiudendo il 3, si accendessero sempre gli stessi led ma al massimo della potenza
funzionamento transistor
Moderatori:
carloc,
g.schgor,
BrunoValente,
IsidoroKZ
19 messaggi
• Pagina 2 di 2 • 1, 2
0
voti
il transistor e un MMBT2222A-7-F tensione di saturazione di 0.6 V
ovviamente io ho optato per la scelta dei transistor pensando che fosse la scelta migliore
( se ci sono altri modi per arrivare al risultato gli accetterò volentieri)
ho pensato anche a un analog switch ( pero non avendolo mai utilizzato non ero convinto )
ovviamente io ho optato per la scelta dei transistor pensando che fosse la scelta migliore
( se ci sono altri modi per arrivare al risultato gli accetterò volentieri)
ho pensato anche a un analog switch ( pero non avendolo mai utilizzato non ero convinto )
0
voti
Ma scusa, al post [10] hai la soluzione. Al posto dei due switch ci metti il commutatore e sei a posto.
Insomma. FidocadJ sarebbe meglio...
Un mio professore diceva sempre che la scelta migliore è quella più semplice, perché usa meno cose possibili.
kirpidik ha scritto:ecco il circuito fatto meglio
Insomma. FidocadJ sarebbe meglio...
kirpidik ha scritto:ovviamente io ho optato per la scelta dei transistor pensando che fosse la scelta migliore
Un mio professore diceva sempre che la scelta migliore è quella più semplice, perché usa meno cose possibili.
-

EnChamade
6.498 2 8 12 - G.Master EY

- Messaggi: 588
- Iscritto il: 18 giu 2009, 12:00
- Località: Padova - Feltre
0
voti
si ho visto il circuito pero facendo cosi non ho piu la tensione del partitore
come si vede nel immagine io devo accendere i due led pero devo avere anche una minima tensione (cerchio viola)
( quella tensione controlla un dispositivo ottico , ed a me servirebbe che quando la tensione su quel dispositivo e bassa ( <0.8-0.5 volt) si accendesse il led ( prima intensità bassa e poi un intensità piu alta )
come si vede nel immagine io devo accendere i due led pero devo avere anche una minima tensione (cerchio viola)
( quella tensione controlla un dispositivo ottico , ed a me servirebbe che quando la tensione su quel dispositivo e bassa ( <0.8-0.5 volt) si accendesse il led ( prima intensità bassa e poi un intensità piu alta )
0
voti
si lo infatti io mi tengo a 0.8
(dicevo < 0.8-0.5 nel caso ci fosse un altro metodo )
(dicevo < 0.8-0.5 nel caso ci fosse un altro metodo )
0
voti
Nota di moderazione:
Su questo forum richiediamo di disegnare i circuiti con FidoCadJ.
In questo modo gli altri possono prendere lo schema e modificarlo, con beneficio di tutti.
Ti prego di adeguarti alle regole del forum.
Grazie
kirpidik ha scritto:scusatemi
ecco il circuito fatto meglio
Su questo forum richiediamo di disegnare i circuiti con FidoCadJ.
In questo modo gli altri possono prendere lo schema e modificarlo, con beneficio di tutti.
Ti prego di adeguarti alle regole del forum.
Grazie
-

PietroBaima
90,7k 7 12 13 - G.Master EY

- Messaggi: 12206
- Iscritto il: 12 ago 2012, 1:20
- Località: Londra
0
voti
kirpidik ha scritto:( quella tensione controlla un dispositivo ottico , ed a me servirebbe che quando la tensione su quel dispositivo e bassa ( <0.8-0.5 volt) si accendesse il led ( prima intensità bassa e poi un intensità piu alta )
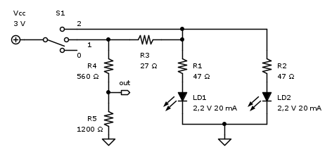
Allora, mettendo il commutatore rotativo sul positivo, come nel circuito seguente, avresti:
Posizione 0: tutto spento (tensione sul dispositivo uguale a 0).
Posizione 1: LED accesi a metà intensità, tensione sul dispositivo circa 2 V.
Posizione 2: LED accesi a piena intensità, tensione sul dispositivo circa 2 V.
Ho rispettato i valori del partitore che avevi messo nel tuo circuito. Nel caso ti servisse invece una tensione di 1 V, scambia R4 con R5.
Era questo che ti serviva?
Big fan of ⋮ƎlectroYou! Ausili per disabili e anziani su ⋮ƎlectroYou
Caratteri utili: À È É Ì Ò Ó Ù α β γ δ ε η θ λ μ π ρ σ τ φ ω Ω º ª ² ³ √ ∛ ∜ ₀ ₁ ₂ ₃ ₄ ₅ ₆ ∃ ∄ ∆ ∈ ∉ ± ∓ ∾ ≃ ≈ ≠ ≤ ≥
Caratteri utili: À È É Ì Ò Ó Ù α β γ δ ε η θ λ μ π ρ σ τ φ ω Ω º ª ² ³ √ ∛ ∜ ₀ ₁ ₂ ₃ ₄ ₅ ₆ ∃ ∄ ∆ ∈ ∉ ± ∓ ∾ ≃ ≈ ≠ ≤ ≥
19 messaggi
• Pagina 2 di 2 • 1, 2
Chi c’è in linea
Visitano il forum: Nessuno e 43 ospiti

Elettrotecnica e non solo (admin)
Un gatto tra gli elettroni (IsidoroKZ)
Esperienza e simulazioni (g.schgor)
Moleskine di un idraulico (RenzoDF)
Il Blog di ElectroYou (webmaster)
Idee microcontrollate (TardoFreak)
PICcoli grandi PICMicro (Paolino)
Il blog elettrico di carloc (carloc)
DirtEYblooog (dirtydeeds)
Di tutto... un po' (jordan20)
AK47 (lillo)
Esperienze elettroniche (marco438)
Telecomunicazioni musicali (clavicordo)
Automazione ed Elettronica (gustavo)
Direttive per la sicurezza (ErnestoCappelletti)
EYnfo dall'Alaska (mir)
Apriamo il quadro! (attilio)
H7-25 (asdf)
Passione Elettrica (massimob)
Elettroni a spasso (guidob)
Bloguerra (guerra)


pigreco]=π
