Ciao a tutti!
Dopo diverse prove, finalmente sono riuscito a mettere su un trasmettitore AM a valvole con potenza di uscita di circa 5W. La sfida è stata ostica ma alla fine mi ha regalato una grande soddisfazione. Giunto a questo punto vorrei tentare un impresa analoga usando dei semiconduttori, in modo da ottenere un dispositvo più efficiente e di dimensioni contenute. Per iniziare ho deciso di non curarmi della potenza di uscita, concentrandomi esclusivamente sul far funzionare il circuito.
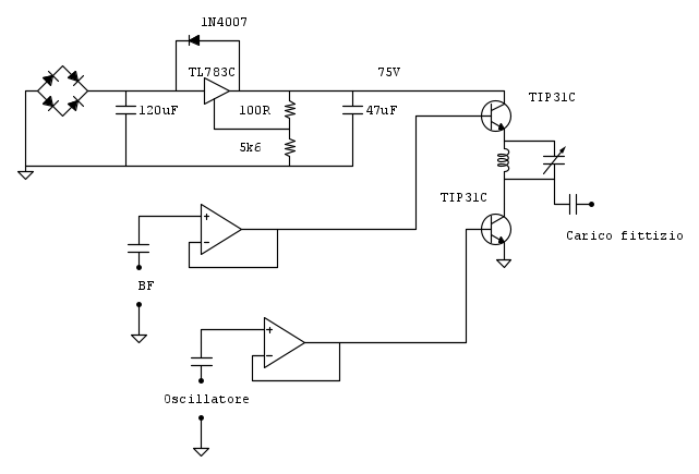
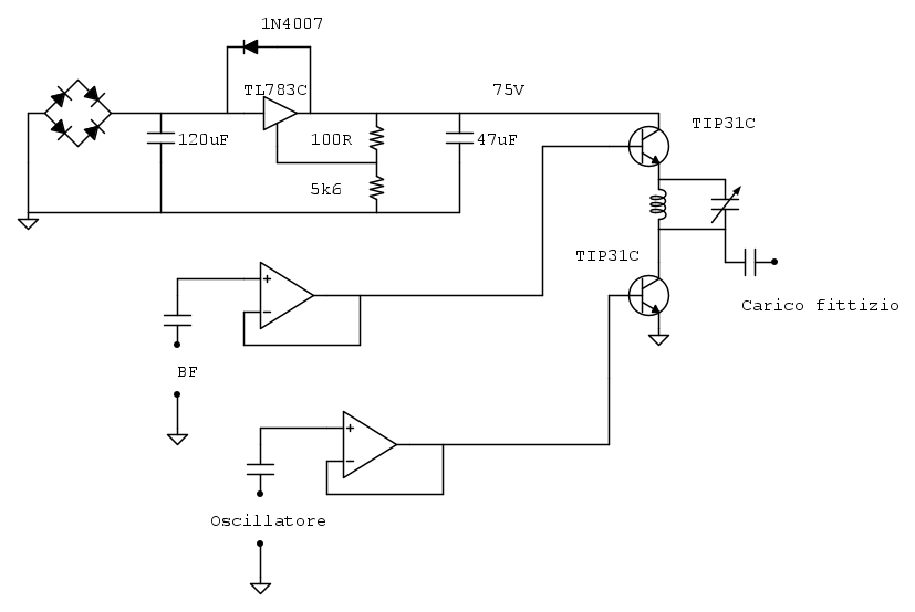
Ho deciso di costruire la sezione "di potenza" intorno a due BJT del tipo TIP31C fatti funzonare sia come mixer che come modulatore e di affidare la sezione di alimentazione a un integrato TL783C.
La parte di pilotaggio dei due BJT è tutta da ideare, ma prima di perderci tempo vorrei capire se secondo voi la cosa può stare in piedi da un punto di vista concettuale
Che ne pensate?
Damiano
Piccolo trasmettitore AM a semiconduttori
Moderatore:
jordan20
7 messaggi
• Pagina 1 di 1
0
voti
E' per onde medie ?
Mi pare che non possa funzionare.
L'amplificatore operazionale audio deve avere una uscita prossima a +75 V, per pilotare la base del transistor. Mi pare difficlie da ottenere.
Conviene mettere un trasformatore audio in salita.
Seerve un condensatore fra emettitore e massa, per la sciare passare l'audio, ma mettere a massa la radiofrequenza.

Mi pare che non possa funzionare.
L'amplificatore operazionale audio deve avere una uscita prossima a +75 V, per pilotare la base del transistor. Mi pare difficlie da ottenere.
Conviene mettere un trasformatore audio in salita.
Seerve un condensatore fra emettitore e massa, per la sciare passare l'audio, ma mettere a massa la radiofrequenza.

0
voti
Grazie per la risposta
MarcoD
Capisco perfettamente la tua osservazione, ma era esattamente quello che volevo evitare (ragioni di costo e di ingombro).
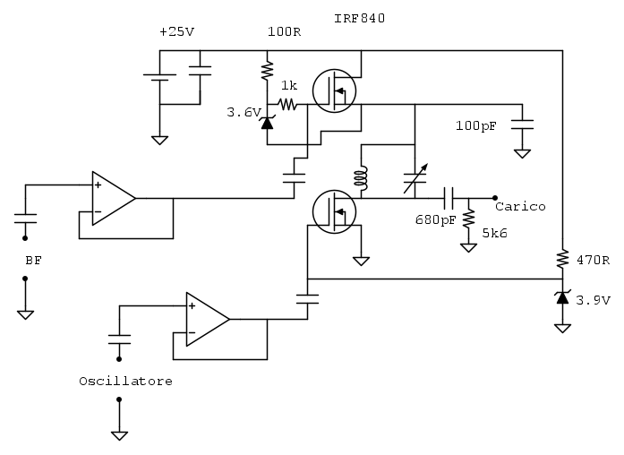
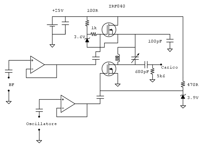
Sostituire il BTJ con un mosfet potrebbe aiutare? Ho degli IRF840 sotto mano...
PS, mi ero perso parte del messaggio, chiedo venia. Comunque si, è per onde medie o corte
PPS
Giusta osservazione, 100pF dovrebbero bastare, giusto?
Conviene mettere un trasformatore audio in salita
Capisco perfettamente la tua osservazione, ma era esattamente quello che volevo evitare (ragioni di costo e di ingombro).
Sostituire il BTJ con un mosfet potrebbe aiutare? Ho degli IRF840 sotto mano...
PS, mi ero perso parte del messaggio, chiedo venia. Comunque si, è per onde medie o corte
PPS
Seerve un condensatore fra emettitore e massa, per la sciare passare l'audio, ma mettere a massa la radiofrequenza.
Giusta osservazione, 100pF dovrebbero bastare, giusto?
0
voti
Damn87 ha scritto:Ciao a tutti!
Dopo diverse prove, finalmente sono riuscito a mettere su un trasmettitore AM a valvole con potenza di uscita di circa 5W. La sfida è stata ostica ma alla fine mi ha regalato una grande soddisfazione. Giunto a questo punto vorrei tentare un impresa analoga usando dei semiconduttori, in modo da ottenere un dispositvo più efficiente e di dimensioni contenute. Per iniziare ho deciso di non curarmi della potenza di uscita, concentrandomi esclusivamente sul far funzionare il circuito.
Ho deciso di costruire la sezione "di potenza" intorno a due BJT del tipo TIP31C fatti funzonare sia come mixer che come modulatore e di affidare la sezione di alimentazione a un integrato TL783C.
La parte di pilotaggio dei due BJT è tutta da ideare, ma prima di perderci tempo vorrei capire se secondo voi la cosa può stare in piedi da un punto di vista concettuale
Che ne pensate?
Damiano
Non mi piace il tuo approccio con l'elettronica , guardando il ponte mi sembra di vedere quelli che per scrivere usano le abbreviazioni tipo SMS.
0
voti
Non hai disegnato la alimentazione da rete ai due capi "in alternata" del ponte raddrizzatore. A parte ciò anche coi Mosfet il problema che servirebbe un "opamp" in grado di uscire con quasi 75 V resta invariato.
"Non farei mai parte di un club che accettasse la mia iscrizione" (G. Marx)
-

claudiocedrone
21,3k 4 7 9 - Master EY

- Messaggi: 15302
- Iscritto il: 18 gen 2012, 13:36
0
voti
NB, il souce del mosfet modulatore NON è collegato all'uscita dell'opamp, è solo un inevitabile sovrapposizione grafica
7 messaggi
• Pagina 1 di 1
Chi c’è in linea
Visitano il forum: Nessuno e 3 ospiti

Elettrotecnica e non solo (admin)
Un gatto tra gli elettroni (IsidoroKZ)
Esperienza e simulazioni (g.schgor)
Moleskine di un idraulico (RenzoDF)
Il Blog di ElectroYou (webmaster)
Idee microcontrollate (TardoFreak)
PICcoli grandi PICMicro (Paolino)
Il blog elettrico di carloc (carloc)
DirtEYblooog (dirtydeeds)
Di tutto... un po' (jordan20)
AK47 (lillo)
Esperienze elettroniche (marco438)
Telecomunicazioni musicali (clavicordo)
Automazione ed Elettronica (gustavo)
Direttive per la sicurezza (ErnestoCappelletti)
EYnfo dall'Alaska (mir)
Apriamo il quadro! (attilio)
H7-25 (asdf)
Passione Elettrica (massimob)
Elettroni a spasso (guidob)
Bloguerra (guerra)





