La Rane e' una ditta fondata nel 1981 che opera nel campo audio per complessi e discoteche.
Qui la presentazione:
https://www.rane.com/about
Ha sempre resi disponibili per il download i manuali con (quasi sempre) anche gli schemi elettrici.
Recentemente ha fatto il restyling del sito togliendo molto materiale.
Tramite archive.org ho recuperato tutto il materiale disponibile fino a prima del restyling.
E' un file zip di oltre 200 MB.
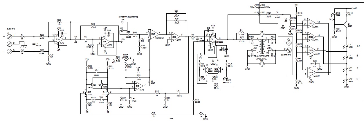
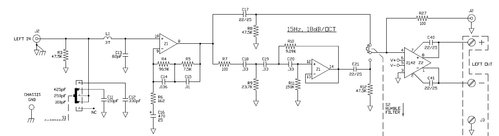
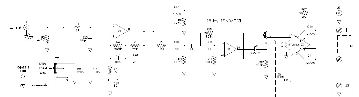
Gli schemi sono interessanti sia per l'aspetto "circuitale" sia per l'aspetto "industriale".
Qui sotto riporto due schemi di circuiti classici:
- equalizzatore RIAA
- amplificatore Potenza 50 W con LM3886
Se c'e' qualcuno interessato al file zip me lo comunichi per messaggio privato.
Audio - Rane Corporation - Manuali
Moderatore:
IsidoroKZ
5 messaggi
• Pagina 1 di 1
0
voti
https://dl.dropboxusercontent.com/s/qg6 ... e.zip?dl=0
0
voti
elfo ha scritto:Recentemente ha fatto il restyling del sito togliendo molto materiale.
Mossa probabilmente necessaria a causa delle scopiazzature cinesi.
C'era anche la Pro Audio Reference, che sembra essere sparita anche quella. Peccato!
Grazie
Boiler
3
voti
Disapprovo quello che dite, ma difenderò fino alla morte il vostro diritto di dirlo [attribuita a Voltaire]
La gentilezza dovrebbe diventare lo stile naturale della vita, non l'eccezione [Siddhārtha Gautama]
La gentilezza dovrebbe diventare lo stile naturale della vita, non l'eccezione [Siddhārtha Gautama]
-

Max2433BO
18,6k 4 11 13 - G.Master EY

- Messaggi: 4724
- Iscritto il: 25 set 2013, 16:29
- Località: Universo - Via Lattea - Sistema Solare - Terzo pianeta...
5 messaggi
• Pagina 1 di 1
Torna a Elettronica e spettacolo
Chi c’è in linea
Visitano il forum: Nessuno e 38 ospiti

Elettrotecnica e non solo (admin)
Un gatto tra gli elettroni (IsidoroKZ)
Esperienza e simulazioni (g.schgor)
Moleskine di un idraulico (RenzoDF)
Il Blog di ElectroYou (webmaster)
Idee microcontrollate (TardoFreak)
PICcoli grandi PICMicro (Paolino)
Il blog elettrico di carloc (carloc)
DirtEYblooog (dirtydeeds)
Di tutto... un po' (jordan20)
AK47 (lillo)
Esperienze elettroniche (marco438)
Telecomunicazioni musicali (clavicordo)
Automazione ed Elettronica (gustavo)
Direttive per la sicurezza (ErnestoCappelletti)
EYnfo dall'Alaska (mir)
Apriamo il quadro! (attilio)
H7-25 (asdf)
Passione Elettrica (massimob)
Elettroni a spasso (guidob)
Bloguerra (guerra)
