Cos'è ElectroYou | Login Iscriviti

ElectroYou - la comunità dei professionisti del mondo elettrico

Relè Monostabile

Elettronica lineare e digitale: didattica ed applicazioni

Moderatori: Foto Utentecarloc, Foto Utenteg.schgor, Foto UtenteBrunoValente, Foto UtenteIsidoroKZ

0
voti

[21] Re: Relè Monostabile

Messaggioda Foto Utentealev » 18 set 2021, 9:48

Utente01 ha scritto:Vorrei semplicemente aumentare la capacità di carico nel caso volessi aggiungere carichi maggiori, a proposito il relè è a due vie per questo l’ho collegato in quel modo

Scusa la franchezza, ma la risposta è assolutamente vaga

Cosa vuol dire carichi maggiori?
Quanto maggiori?
Maggiori rispetto a quanto?
Quanti carichi sono?
Che tipo di carichi sono (induttivi, resistivi....)?
Avatar utente
Foto Utentealev
5.993 2 9 12
free expert
 
Messaggi: 6281
Iscritto il: 19 lug 2010, 14:38
Località: Altrove

1
voti

[22] Re: Relè Monostabile

Messaggioda Foto Utentemariofoll83 » 18 set 2021, 10:40

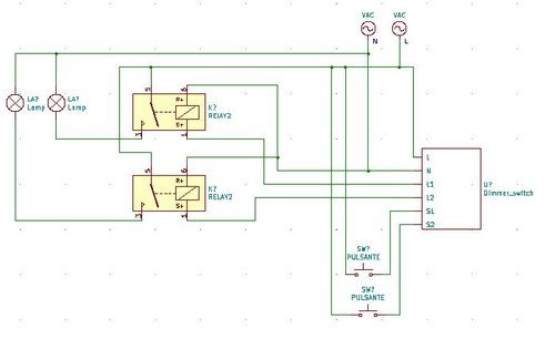
Come descritto nei post precedenti va collegato così.

I relay per le luci vanno almeno da 6A di carico(solitamente la linea luci domestica ha questo carico) e ovviamente con bobine da 220VAC.
Allegati
collegamento.JPG
Avatar utente
Foto Utentemariofoll83
25 2
 
Messaggi: 26
Iscritto il: 31 ago 2021, 13:07

0
voti

[23] Re: Relè Monostabile

Messaggioda Foto UtenteUtente01 » 18 set 2021, 11:55

Mario il tuo schema è esatto però io vorrei utilizzare un solo relè a due uscite separate così da risparmiare spazio grazie per lo schema :ok:
Alev in uscita carico resisistivo non superiore ai 10 ampere
Avatar utente
Foto UtenteUtente01
116 1 6
Frequentatore
Frequentatore
 
Messaggi: 185
Iscritto il: 16 mag 2021, 19:14

1
voti

[24] Re: Relè Monostabile

Messaggioda Foto UtenteSammuele » 18 set 2021, 12:28

non puoi, hai bisogno di una doppia bobina separata.
Se non ricordo male, esistono dei relè (ma che non ho mai usato) che accendono in sequenza e poi tutte e 2 le lampade insieme.
Avatar utente
Foto UtenteSammuele
95 1 5
Frequentatore
Frequentatore
 
Messaggi: 213
Iscritto il: 22 nov 2018, 17:05

1
voti

[25] Re: Relè Monostabile

Messaggioda Foto Utentenicsergio » 18 set 2021, 13:19

Hai due canali indipendenti, quindi servono due relè monostabili. Quello citato da Foto UtenteSammuele sarebbe il relè commutatore, ma è di tipo passo-passo: prevede un solo ingresso e di tipo impulsivo, quindi non te ne faresti niente.

Avere due thread sullo stesso tema è dispersivo, a mio avviso sarebbe stato meglio continuare su quello originale.
Avatar utente
Foto Utentenicsergio
4.701 3 9 13
Master
Master
 
Messaggi: 938
Iscritto il: 1 gen 2020, 16:42

1
voti

[26] Re: Relè Monostabile

Messaggioda Foto UtenteUtente01 » 18 set 2021, 13:21

quindi servono due relè, ho capito grazie
Avatar utente
Foto UtenteUtente01
116 1 6
Frequentatore
Frequentatore
 
Messaggi: 185
Iscritto il: 16 mag 2021, 19:14

0
voti

[27] Re: Relè Monostabile

Messaggioda Foto UtenteUtente01 » 20 set 2021, 19:12

Salve Signori, come Relè ho trovato questi Finder 55.32.8 0040, il fatto però è che dove li devo mettere io ho un po' di problemi di spazio e quindi non posso utilizzare lo zoccolo, voi sapete se esistono dei capicorda tipo Fastom per poterli collegare a quei piedini? Oppure in alternativa mi consigliate di saldare a stagno? Grazie
Allegati
WhatsApp Image 2021-09-20 at 19.06.38.jpeg
Relè Finder 55.32.8 0040
Avatar utente
Foto UtenteUtente01
116 1 6
Frequentatore
Frequentatore
 
Messaggi: 185
Iscritto il: 16 mag 2021, 19:14

1
voti

[28] Re: Relè Monostabile

Messaggioda Foto Utentenicsergio » 20 set 2021, 20:22

Non so come si connettono su quei terminali i faston piccoli, dovrebbero esserci sia di larghezza 1.5mm che 2.8mm, altrimenti un'opzione sarebbe lo zoccolo a saldare Finder 94.22, che consente l'eventuale sostituzione del relè, non salderei direttamente i terminali.

Zoccoli.jpg
Avatar utente
Foto Utentenicsergio
4.701 3 9 13
Master
Master
 
Messaggi: 938
Iscritto il: 1 gen 2020, 16:42

0
voti

[29] Re: Relè Monostabile

Messaggioda Foto UtenteUtente01 » 20 set 2021, 22:09

Anche quel piccolo zoccolo a saldare per me prende troppo spazio, devo ancora aggiungere dei fusibili, pulsanti e forse spie luminose quindi non c’è la faccio con lo spazio, vedrò cosa mi invento, grazie comunque :ok:
Avatar utente
Foto UtenteUtente01
116 1 6
Frequentatore
Frequentatore
 
Messaggi: 185
Iscritto il: 16 mag 2021, 19:14

0
voti

[30] Re: Relè Monostabile

Messaggioda Foto Utentemariofoll83 » 21 set 2021, 19:21

Prova a cercare questi.
Allegati
22.JPG
Avatar utente
Foto Utentemariofoll83
25 2
 
Messaggi: 26
Iscritto il: 31 ago 2021, 13:07

PrecedenteProssimo

Torna a Elettronica generale

Chi c’è in linea

Visitano il forum: Nessuno e 33 ospiti